EasyManua.ls Logo

ISHIDA IGX-150 - Electric Parts (IGB Series); IGB Block Diagram

ISHIDA IGX-150
47 pages
Print Icon
To Next Page IconTo Next Page
To Next Page IconTo Next Page
To Previous Page IconTo Previous Page
To Previous Page IconTo Previous Page
Loading...
Manual No. 085-3435-07 31/45 IGB/IGX Series (Overseas Specifications) Service Manual
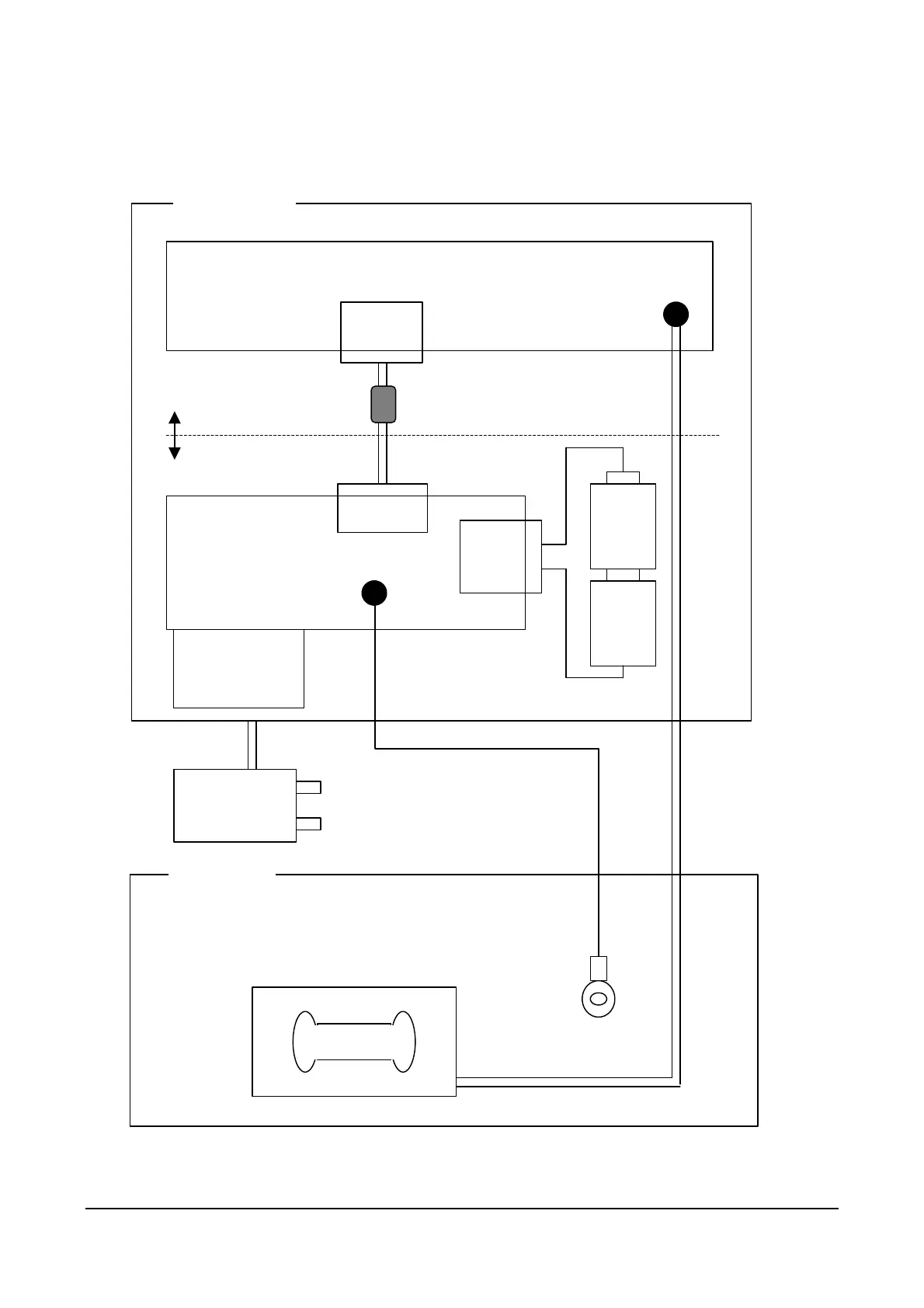
3.2 Electric Parts (IGB Series)
3.2.1 IGB Block Diagram
Scale Unit
Load Cell
AC Adaptor
JACK
Main Board (PS-018)
XH 2p
Front Case
Rear Case
XH 2p
Power Board
(PS-019)
MK 2p
Battery
Battery
AC Adaptor
Display Unit
Ferrite Core

Related product manuals