EasyManua.ls Logo

iSMA CONTROLLI TP - Keypad Brightness

iSMA CONTROLLI TP
49 pages
Print Icon
To Next Page IconTo Next Page
To Next Page IconTo Next Page
To Previous Page IconTo Previous Page
To Previous Page IconTo Previous Page
Loading...
TP Software User Manual
www.ismacontrolli.com
DMP253en | 1st Issue rev. 0 | 04/2022
4.2.1 Keypad Brightness
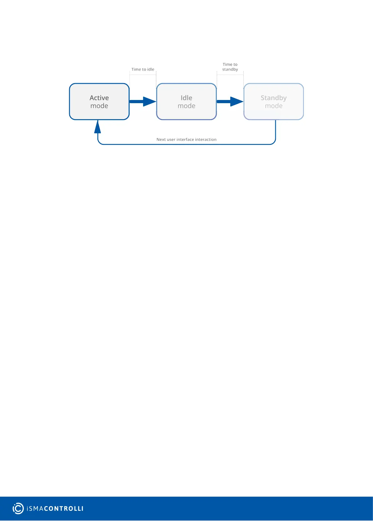
Figure 5. Brightness modes sequence
Active Mode Settings
BACKLIGHT_KEYPAD_ACTIVE:contains a value of the LCD display brightness in the active
mode (expressed in %). The default value is 60%.
Modbus register: 40212;
BACnet object: AO8, property: Present Value;
BACKLIGHT_KEYPAD_TIME_TO_IDLE:allows to set the time, after which the LCD display
goes from the active mode to idle (expressed in seconds). The default value is 10
seconds.
Modbus register: 40215;
BACnet object: AO11, property: Present Value;
Idle Mode Settings
BACKLIGHT_KEYPAD_IDLE:contains a value of the LCD display brightness in the idle
mode (expressed in %). The default value is 40%.
Modbus register: 40213;
BACnet object: AO9, property: Present Value.
BACKLIGHT_KEYPAD_TIME_TO_STANDBY:allows to set the time, after which the LCD
display goes from the idle mode to standby (expressed in seconds). The default value is 5
seconds.
Modbus register: 40216;
BACnet object: AO12, property: Present Value.
Standby Mode Settings
BACKLIGHT_KEYPAD_STANDBY:contains a value of the LCD display brightness in the
standby mode (expressed in %). The default value is 0%.
Modbus register: 40214;
BACnet object: AO10, property: Present Value.
The panel stays in the standby mode until next user interface interaction.