EasyManua.ls Logo

iSMA CONTROLLI TP - User Interface Parameters; Display

iSMA CONTROLLI TP
49 pages
Print Icon
To Next Page IconTo Next Page
To Next Page IconTo Next Page
To Previous Page IconTo Previous Page
To Previous Page IconTo Previous Page
Loading...
TP Software User Manual
www.ismacontrolli.com
DMP253en | 1st Issue rev. 0 | 04/2022
4 User Interface Parameters
Direct interaction with the TP device is possible via user interface (buttons and display, if
available) by default. The panel can be activated or inactivated using the following
parameter or in the iSMA Configurator:
DEVICE_CONFIGURATION, bit 11: PANEL_OFF
Modbus register: 40205;
BACnet object: BO9, property: Present Value.
4.1 Display
The TP panel is available in versions with or without an LCD display. If available, the
display functions can be activated or inactivatedusing the following parameter or in the
iSMA Configurator:
DEVICE_CONFIGURATION, bit 3:LCD_BACKLIGHT_ACTIVE
Modbus register: 40205;
BACnet object: BO3, property: Present Value.
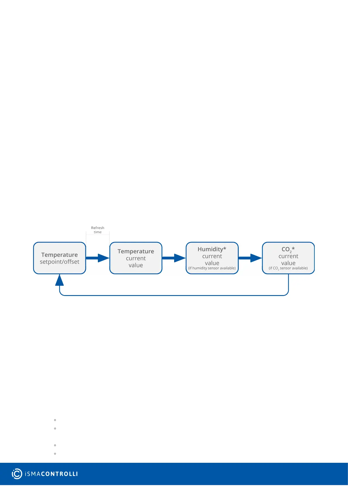
In versions with a display, during a normal operation, the display shows measured values
for allsensors available in the panel and a temperature setpoint (if available), with
parameter’s shortcut name and a proper unit.
Figure 3. The display sequence
The display configuration parameters include the following (these functions can be edited
directly in the parameters or in the iSMA Configurator):
REFRESH_TIME:sets the duration of the display time of particular parameters. When the
refreshing time elapses, the next parameter is displayed according to the sequence of
parameters display. The default value is 5 seconds (each parameter is displayed for 5
seconds). The maximum refreshing time is 60 seconds.
Modbus register: 40217;
BACnet object: AO13, property: Present Value;
TEMPERATURE_CONFIGURATION:allows to configure the temperature sensor with two
bits:
ACTIVE, bit 0: activates or deactivates the sensor;
Modbus register: 40316;
BACnet object: AI4, property: Out Of Service;
THIRD_POINT_ACTIVE, bit 4: enables or disables decimal values in the sensor;
Modbus register: 40316;
BACnet object: AI4, property: 4202;