EasyManua.ls Logo

Kenwood KDC-BT21 - WIRING CONNECTIONS (KDC-X301;KMR-D368 BT); PROFESSIONAL INSTALLATION RECOMMENDATION

Kenwood KDC-BT21
36 pages
Print Icon
To Next Page IconTo Next Page
To Next Page IconTo Next Page
To Previous Page IconTo Previous Page
To Previous Page IconTo Previous Page
Loading...
ENGLISH
33
Data Size: B6L (182 mm x 128 mm)
Book Size: B6L (182 mm x 128 mm)
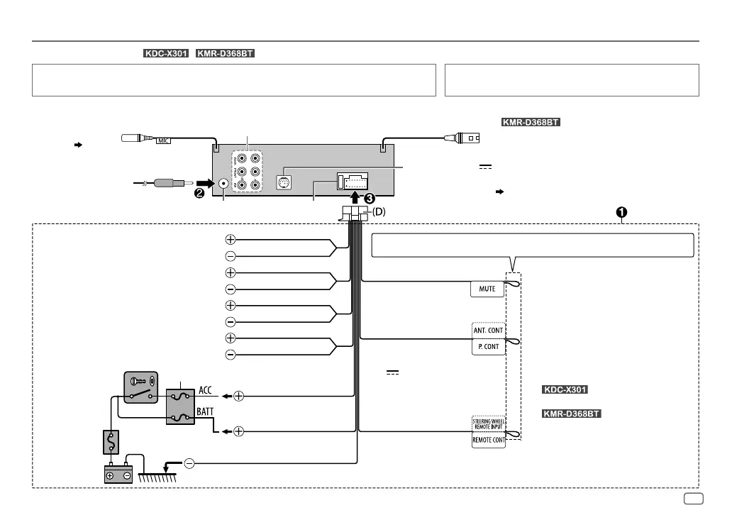
Wiring connection
(for / )
Fuse (10A)
Output terminals
Antenna terminal
Car fuse box
Car fuse box
Battery
Ignition switch
Blue/White
(Power control wire/
Antenna control wire)
(12 V
350 mA)
Light blue/yellow
(Steering remote control
wire)
Red (Ignition wire)
Yellow (Battery wire)
Black (Ground wire)
To the metallic body or chassis of the car
To the power control terminal when using the
optional power amplifier or to the antenna
control terminal in the vehicle
Brown
(Mute control wire)
White
Gray
Green
Purple
White/Black
Gray/Black
Green/Black
Purple/Black
To connect the Kenwood navigation system,
refer your navigation manual
To front speaker (left)
To rear speaker (left)
To front speaker (right)
To rear speaker (right)
If no connections are made, do not let the wire come out from the tab.
(For
)
To the steering wheel remote control adapter
(For
)
To Kenwood Marine Remote Control unit
(optional accessory)
When connecting to an external amplifier, connect its ground wire to
the car’s chassis to avoid damaging the unit.
IMPORTANT :
We recommend installing the unit with a commercially available custom wiring harness specific for
your car and leave this job to professionals for your safety. Consult your car audio dealer.
INSTALLATION/CONNECTION
MIC (Microphone input
terminal)
( 15)
Expansion port (12 V 500mA)
To the optional SiriusXM Vehicle Tuner
(commercially available)
( 12)
(For )
To Kenwood Marine Remote Control unit, KCA-RC55MR
(optional accessory)
JS_KWD_KDC_X301_KN_EN_6.indd 33JS_KWD_KDC_X301_KN_EN_6.indd 33 23/8/2016 11:24:31 AM23/8/2016 11:24:31 AM

Related product manuals