EasyManua.ls Logo

Kenwood KRC-708 - Page 2

Kenwood KRC-708
25 pages
Print Icon
To Next Page IconTo Next Page
To Next Page IconTo Next Page
To Previous Page IconTo Previous Page
To Previous Page IconTo Previous Page
Loading...
KRC-708/888/X858/PS988R
2
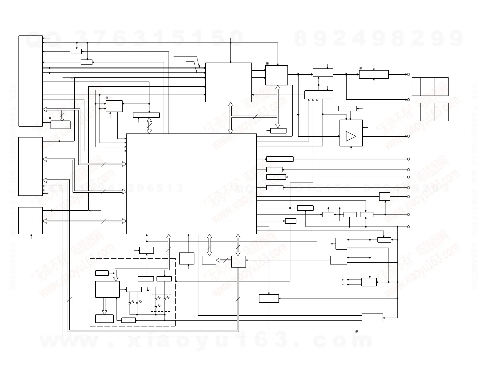
BLOCK DIAGRAM
FM+B
AM+B
E2PROM
DIMMER
TEL-MUTE
ACC DET.
SRMMECHA
BU DET.
DRIVER
LCD
SUB
DRIVER
A 8V
SUB MOT
SW14V
ILL AVR
SW5V B.U.5V P CON
DRIVER
SYSTEM
E'S
POWER IC
IC4
IC14
Q32
Q23 Q21,22 Q28,29,31
Q25
Q24
SYSTEM u-COM
IC1
Q18-20
Q37,38
MECH
CHANGER
IC10
IC1,2
Q35,36
Q33,40,44
Q1-6
IC5
IC2
F/E
MECHADET.
IC13
E-VOL
Q87,89
Q86,88
SP-OUT
ILL
TEL-MUTE
ACC
P CON
BACK UP
RDS DECODER
IC11
AMP
IC12
NOISE
REMO
IC3
G/A SW
VLCD
4.5V PRE OUT
EXT. AMP CONT
Q39
EXT. AMP CONT
AVR
RST SW
RESET
IC15
POSISTOR
BACK LIGHT
Q8
LCD
MAIN MOT
AVR
Q41,42
DC/DC
IC6
(FOR 4.5V PRE)
4.5V PRE AMP
Q26,27
CON
ANT
ANT CON
IC6
1.8V PRE OUT
WIDE/
NARROW
Q82
N.C.
MPX
MUTE
MUTE LOGIC
P-5V
Q57-62
MOT
SRM
DIMMER
MD-
CD-
CASSETTE
Depeds on the model.
Refer to the parts list.
PLL CLK
CHANGER
F/R
TAPE IN
MODE 3
MODE 1
R REEL
MTL ON/OFF
DOLBY ON/OFF
MODE 2
F REEL
MS MODE
MUTE
DOLBY B/C
CH CLK
CH CON
DATAC
REQ H
CH RST
REQ C
DATAH
TAPE
AM
FM
MUTE
RESET
SRM SW1
SRM DET
SRM SW2
SUB MOT1
RCLK
QUAL
RDATA
FM+B
SDA
SCK
A8V
SW5V
PLL DATA
PLL CE
FM SD
FSD OUT
REQUEST
RDS OUT
SW5V
FM+B
AM+B
S METER
FM SD
NARROW
IF MODE
PLL CE
NOISE
CH MUTE
BACK UP
6
13
8
SW5V
S METER
P MUTE
EXT. AMP CONT
AC GND
DIMMER
PHONE
ACC DET
P CON
BU DET
BEEP
SW5
P-ON
L CLK
L DATAS
L CE
L DATAL
LOCK SW
DIMMER
REMO
BU5V
160mV
1200mV
388mV
2
ILL ON
213mV
MS OUT
MODE 1
MODE 3
TAPE IN
MODE 2
DOLBY ON/OFF
DOLBY B/C
MTL ON/OFF
MS MODE
R REEL
F REEL
F/R
MUTE
MS OUT
400mV: (K) TYPE
: (E) TYPE
3
24
CASS/SRM
SUB MOT2
SUB MOT3
MOTOR
B
B
7
ANT CON
MUTE
+B
-B
CH
(K) TYPE(E) TYPE
AM
3600mV 3600mV
FM
855mV 600mV
TAPE
1372mV 1800mV
1800mV 1800mV
(K) TYPE(E) TYPE
1715mV
2250mV
4500mV
1069mV
CH
FM
AM
TAPE
4500mV
2250mV
2250mV
750mV
SUB+
SUB-
MOT+B
FM
AM
IF SELECT
2
SW5V
AFC
B.U.5V
B.U.5V
BACK UP
SW5V
PRE MUTE
S MUTE
P-5V
SW5V B.U.5V
A 8V
2
22
ILL
REQ H
CH MUTE
CH RST
CH CON
REQ C
DATAH
DATAC
CH CLK
IF MODE
WIDE
PLL DATA
PLL CLK
SW5V
SUB-
SUB+
MOT+B
SW 5V
A 8V
SCK
SDA
SDA
SCK
(X13- )
KRC-X858
KRC-778R/RY
KRC-PS988R
KRC-708
KRC-PS978R
KRC-888
KRC-778RV/RYV
KRC-878R
w
w
w
.
x
i
a
o
y
u
1
6
3
.
c
o
m
Q
Q
3
7
6
3
1
5
1
5
0
9
9
2
8
9
4
2
9
8
T
E
L
1
3
9
4
2
2
9
6
5
1
3
9
9
2
8
9
4
2
9
8
0
5
1
5
1
3
6
7
3
Q
Q
TEL 13942296513 QQ 376315150 892498299
TEL 13942296513 QQ 376315150 892498299

Related product manuals