EasyManua.ls Logo

Konica Minolta CA-100Plus - Page 43

Konica Minolta CA-100Plus
125 pages
Print Icon
To Next Page IconTo Next Page
To Next Page IconTo Next Page
To Previous Page IconTo Previous Page
To Previous Page IconTo Previous Page
Loading...
41
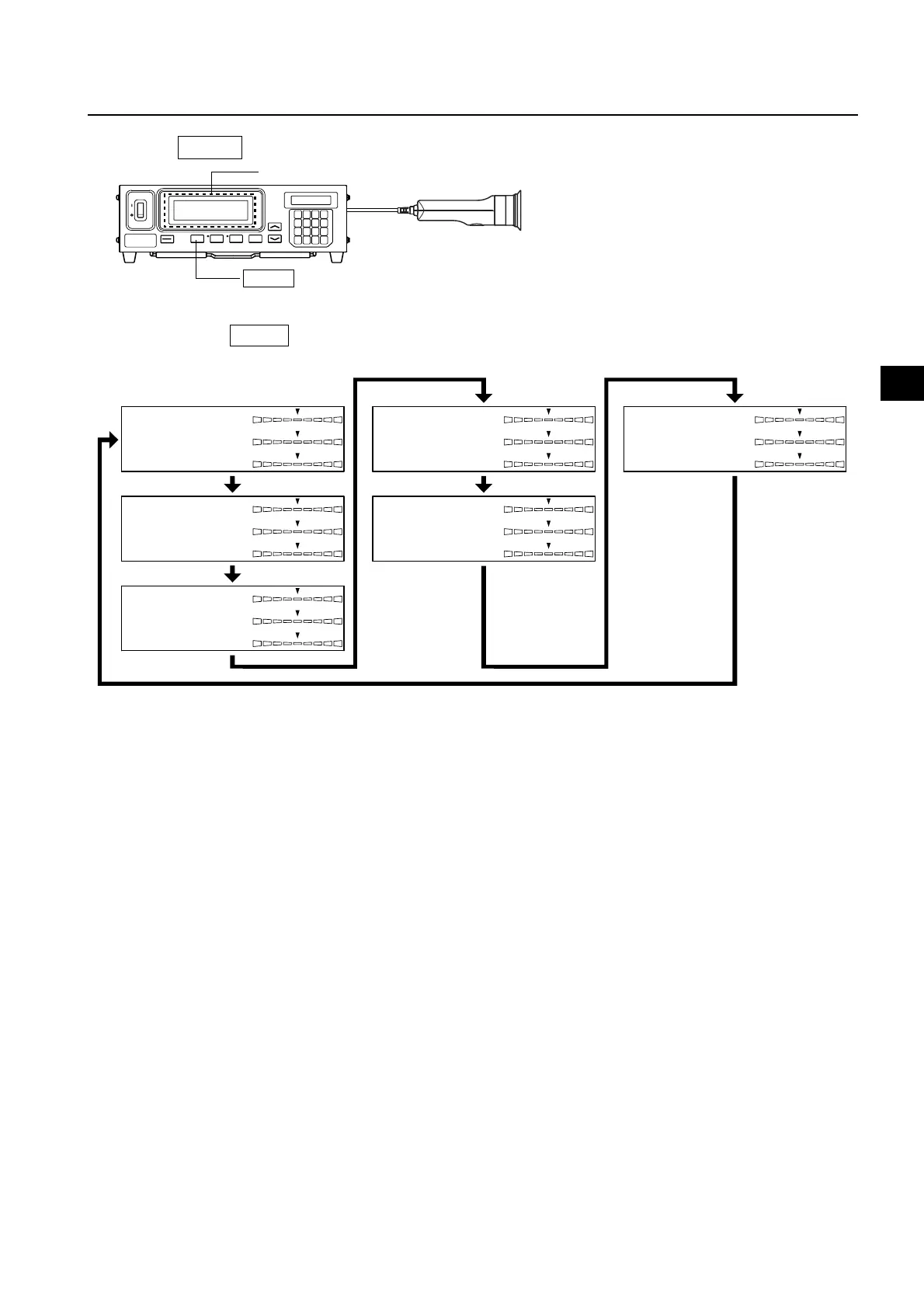
Measurement Preparation
[Selecting Method]
Press the MODE key to display the measurement mode you want to select.
Each time the MODE key is pressed, measurement mode will switch as shown below.
MODE key
Measurment
* By default (factory setting), the instrument is set so that xyLv mode will be selected automatically when the POWER switch is set to ON.
If you want to change this setting, refer to page 30.
x
y
Lv
˘x
˘y
˘Lv
T
Lv
˘uv
˘x
˘y
˘Lv
R
B
G
R/G
B/G
˘G
R
B
G
˘R
B/R
G/R
u’
Lv
v’
˘x
˘y
˘Lv
˘x
˘y
˘Lv
xyLv mode
TuvLv mode
Analyzer mode (G Standard)
XYZ modeAnalyzer mode (R Standard)
u'v'Lv mode

Table of Contents

Related product manuals