EasyManua.ls Logo

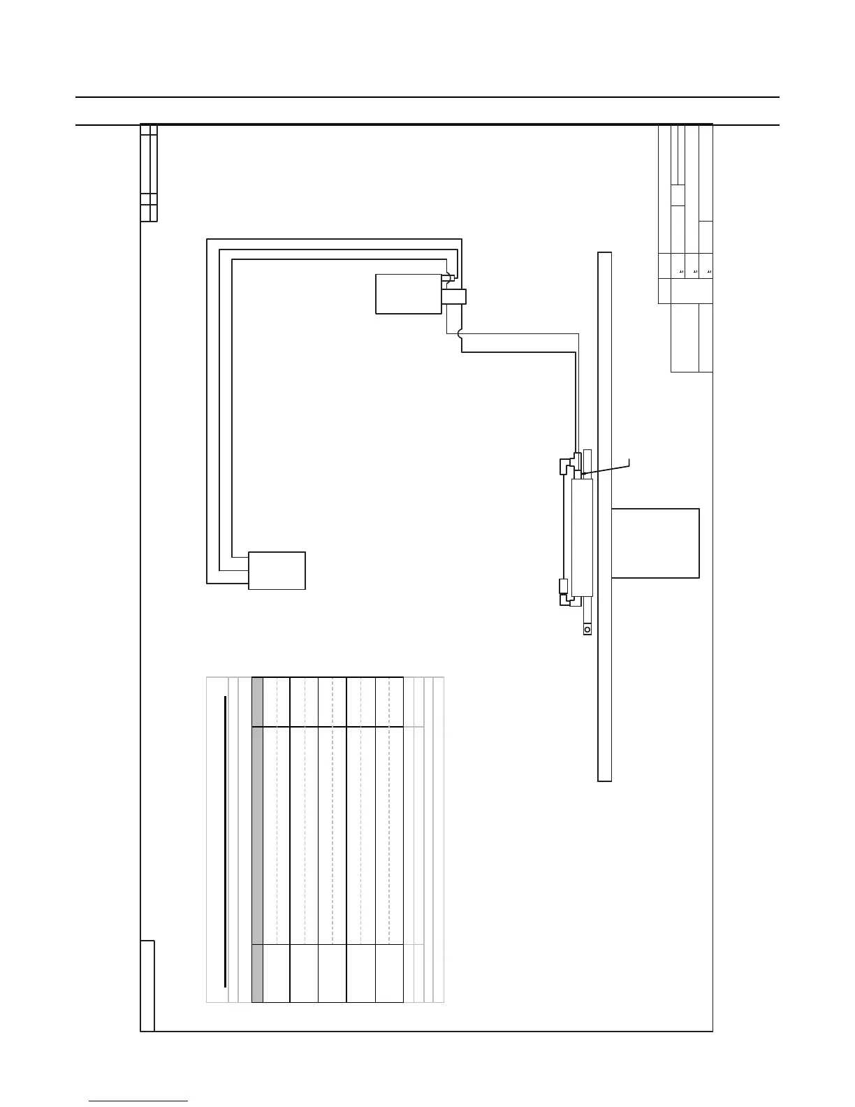
KONRAD 560 - Figure H: Routing Diagram 30-462 R

Default Icon
89 pages
Print Icon
To Next Page IconTo Next Page
To Next Page IconTo Next Page
To Previous Page IconTo Previous Page
To Previous Page IconTo Previous Page
Loading...
500 SERIES INSTALLATION MANUAL JULY 2016PAGE 54
F
P
A
S
HELM
UNIT
STEERING CYLINDER
1
PLEASE CORRESPOND YOUR
LENGTHS TO THE NUMBERS
ON THE DIAGRAM
BYPASS HOSE
S
2
P
TOP CYLINDER PORT FOR
STARBOARD LINE CONNECTION
R
3
RESERVALVE
45
30-462R
DRAWING NO.
NEXT ASS'Y
DRAWING NUMBER
Konrad
.X
.020
.XX
.010
.XXX
.005
DRAWN BY: SC
APP.BY:
SCALE:
ROUTING DIAGRAM
30-462R
MAT'L:
TOLERANCE
TITLE:
DATE:
WEIGHT:
8/3/06
1:1
DATE
SYM
REVISION
DR
DO NOT SCALE DRAWING
(C) COPYRIGHT 2004 KONRAD MARINE
ALL RIGHTS RESERVED
THIS DOCUMENT AND THE INFORMATION
CONTAINED HEREIN IS CONFIDENTIAL
AND PROPRIETARY PROPERTY AND MUST
NOT BE USED, REPRODUCED, OR ITS
CONTENT DISCLOSED, IN WHOLE OR IN
PART, WITHOUT PRIOR WRITTEN CONSENT
OF KONRAD MARINE.
FIGURE H: ROUTING DIAGRAM 30-462R
HOSES FOR ASSEMBLY KM #30-462
MANUAL HOSE ROUTING, INTERNAL, K-6 CYLINDER
KM Part # Description QTY
#30-408-XXXX
HOSE, HP, -6 JIC FEMALE SWIVEL BOTH ENDS
1
(Helm to Reservalve -#1)
#30-408-XXXX
HOSE, HP, -6 JIC FEMALE SWIVEL BOTH ENDS
1
(Helm to Reservalve -#2)
#30-408-XXXX
HOSE, HP, -6 JIC FEMALE SWIVEL BOTH ENDS
1
(Helm to Reservalve -#3)
#30-408-XXXX
HOSE, HP, -6 JIC FEMALE SWIVEL BOTH ENDS
1
(Reservalve to Steering Cylinder -#4)
#30-408-XXXX
HOSE, HP, -6 JIC FEMALE SWIVEL BOTH ENDS
1
(Reservalve to Steering Cylinder -#5)
* EACH KM PART # WILL CORRESPOND TO A LENGTH OF HOSE, FOR EXAMPLE:
IF YOU WANT 6m = 19 ft. 8.2 in. OF -6 HOSE, YOUR PART # IS #30-408-19_08

Table of Contents

Other manuals for KONRAD 560

Related product manuals