EasyManua.ls Logo

Laars MFTHW199 - 7.2 Suggested Corrective Actions

Laars MFTHW199
96 pages
Print Icon
To Next Page IconTo Next Page
To Next Page IconTo Next Page
To Previous Page IconTo Previous Page
To Previous Page IconTo Previous Page
Loading...
LAARS Heating Systems
Page 70
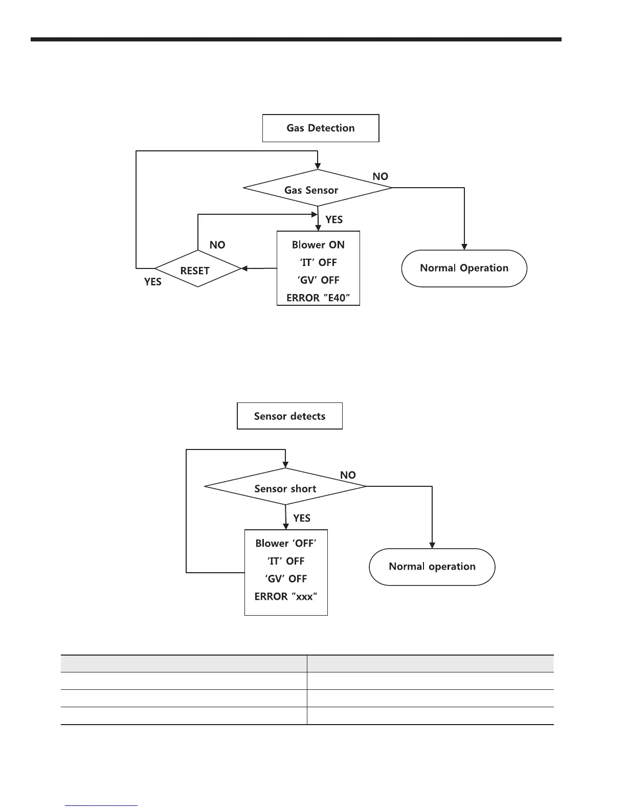
6.2FaultTreeAnalysis
2. Gas Detection
3. ‘Storage’, ‘DHW’, ‘OP’, ‘CH overheat’, ‘Exhaust heat’ Sensor detects
Error code contents
E28 DHW NTC open or short
E33 OP NTC open or short
E35 Exhaust NTC open or short

Table of Contents

Related product manuals