EasyManua.ls Logo

Lectrosonics SMDB/E01 Series - General Technical Description; Servo Bias Input; Digital Hybrid Wireless Technology; Low Frequency Roll-Off

Lectrosonics SMDB/E01 Series
24 pages
Print Icon
To Next Page IconTo Next Page
To Next Page IconTo Next Page
To Previous Page IconTo Previous Page
To Previous Page IconTo Previous Page
Loading...
SMB/EO1 Series
LECTROSONICS, INC.
4
Variable 1.8 - 4v
+6V
+5V
5V
Regulator
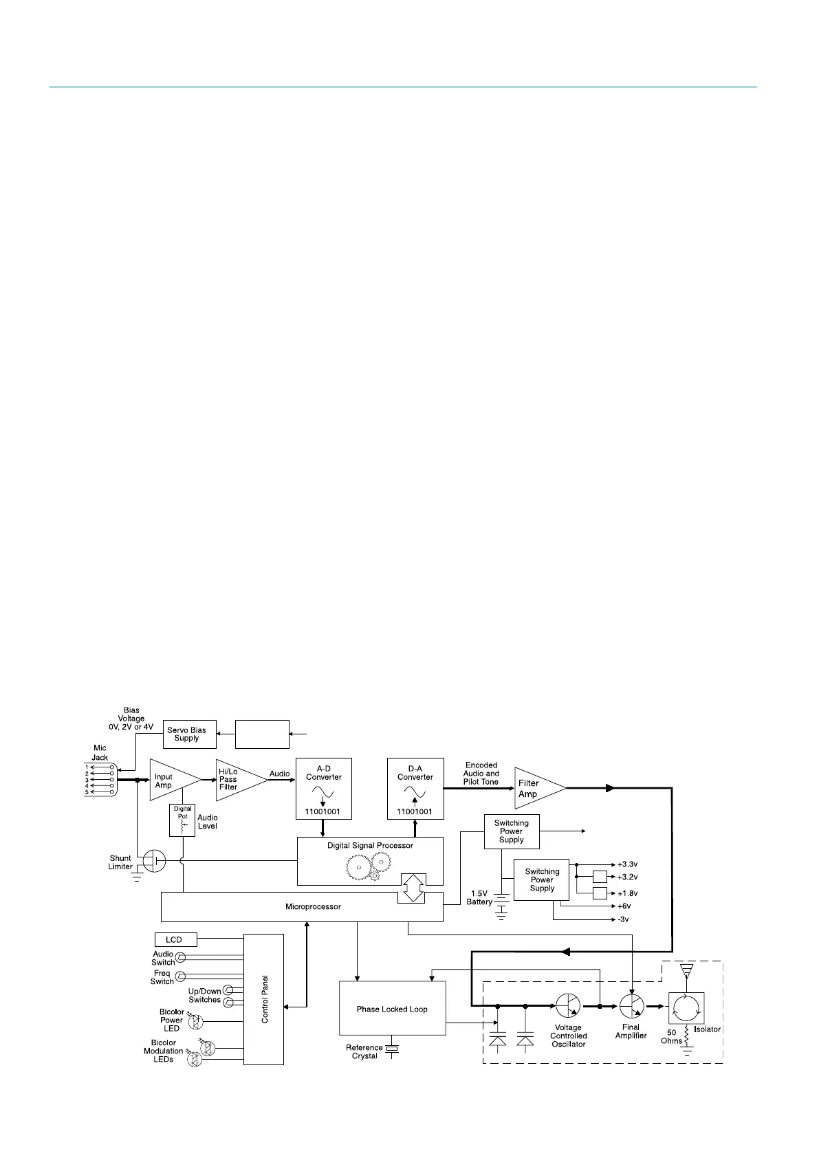
Servo Bias Input
The voltage and current requirements of the wide
variety of electret microphones used in professional
applications has caused confusion and compromises
in the wiring needed for wireless transmitters. To ad-
dress this problem, the unique Servo Bias input circuit
provides an automatically regulated voltage over a
very wide range of current for compatibility with all
microphones.
Digital Hybrid Wireless
®
Technology
All wireless links suffer from channel noise to some
degree, and all wireless microphone systems seek to
minimize the impact of that noise on the desired sig-
nal. Conventional analog systems use compandors for
enhanced dynamic range, at the cost of subtle artifacts
(typically “pumping” and “breathing”). Wholly digital sys-
tems defeat the noise by sending the audio information
in digital form, at the cost of some combination of power,
bandwidth and resistance to interference.
Digital Hybrid systems overcome channel noise in
a dramatically new way, digitally encoding the audio
in the transmitter and decoding it in the receiver, yet
still sending the encoded information via an analog
FM wireless link. This proprietary algorithm is not a
digital implementation of an analog compandor but a
technique that can be accomplished only in the digital
domain, even though the inputs and outputs are
analog.
Because it uses an analog FM link, the Digital Hybrid
system enjoys all the benefits of conventional FM
wireless systems and it does away with the analog
compandor and its artifacts.
General Technical Description
No Pre-Emphasis/De-Emphasis
The Digital Hybrid design results in a signal-to-noise
ratio high enough to preclude the need for conventional
pre-emphasis (HF boost) in the transmitter and de-
emphasis (HF roll off) in the receiver. This eliminates
the potential for distortion of signals with abundant
high-frequency information.
Low Frequency Roll-Off
The low frequency roll-off can be set for a 3 dB down
point at 35, 50, 70, 100, 120 and 150 Hz to control
subsonic and very low frequency audio content in
the audio. The actual roll-off frequency will vary slightly
depending upon the low frequency response of the
microphone.
Excessive low frequency content can drive the trans-
mitter into limiting, or in the case of high level sound
systems, can even cause damage to loudspeaker
systems. The roll-off is normally adjusted by ear
while listening as the system is operating.
Input Limiter
A DSP-controlled analog audio limiter is employed
before the A-D converter. The limiter has a range of
more than 30 dB for excellent overload protection. A
dual release envelope makes the limiter acoustically
transparent while maintaining low distortion. It can be
thought of as two limiters in series, a fast attack and
release limiter followed by a slow attack and release
limiter. The limiter recovers quickly from brief tran-
sients, with no audible side effects, and also recov-
ers slowly from sustained high levels to keep audio
distortion low while preserving short term dynamics.

Table of Contents

Related product manuals