EasyManua.ls Logo

Lifebreath 2000EFD - Page 13

Lifebreath 2000EFD
46 pages
Print Icon
To Next Page IconTo Next Page
To Next Page IconTo Next Page
To Previous Page IconTo Previous Page
To Previous Page IconTo Previous Page
Loading...
www.lifebreath.com 7
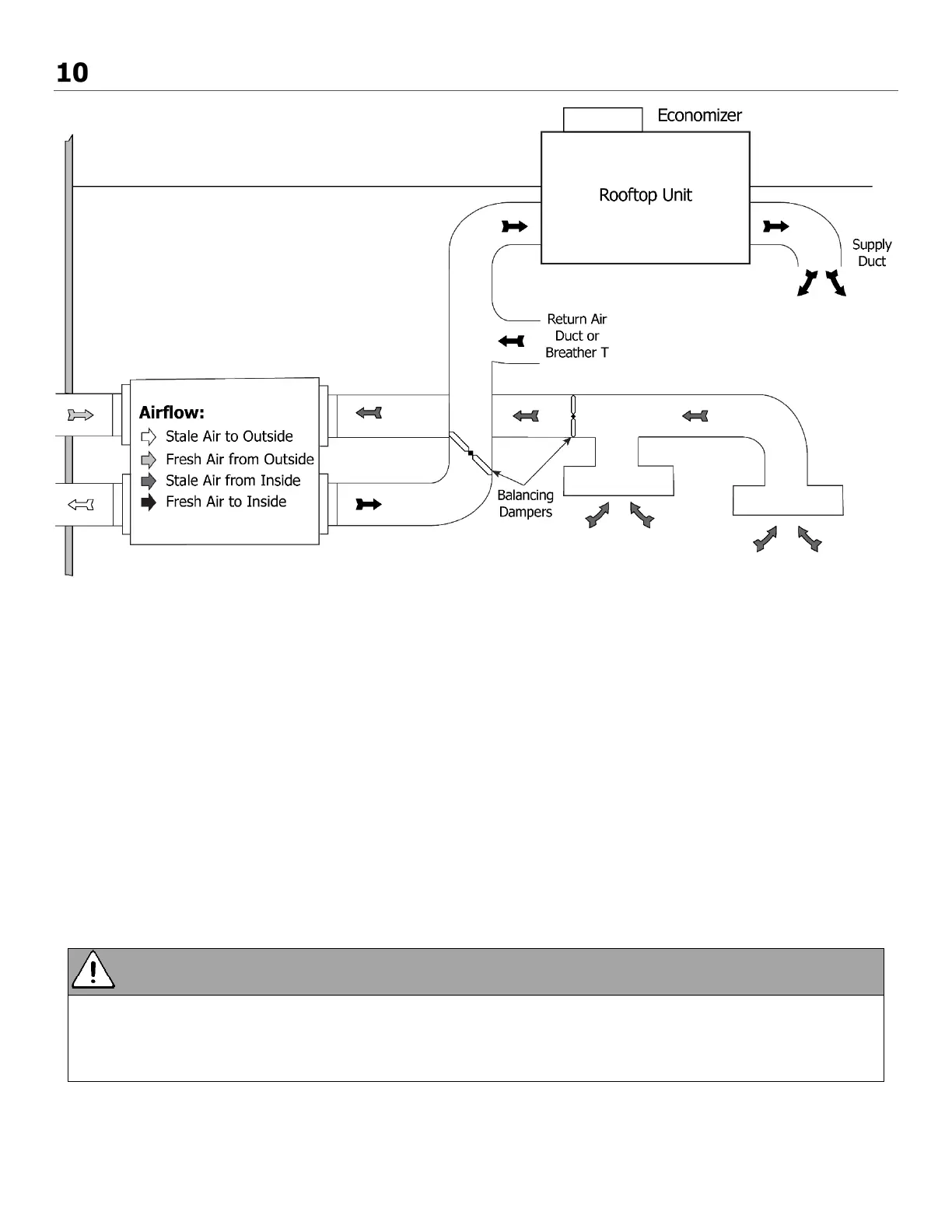
THE INTEGRATED HVAC SYSTEM
The HRV has become an integral component of the HVAC system. Figure A shows an HRV unit providing fresh
air directly to the return air plenum of a rooftop heat/cool unit.
In the balanced airflow system, the HRV exhaust removes stale room air (e.g. from lunch from, storage, or
copy area) and returns to the space an equal amount of fresh outdoor air, making the use of an economizer
obsolete in conjunction with an HRV.
Warning
At no time should the air handler Total External Static Pressure (TESP) on the return duct exceed that of
the HRV.
When interlocking a rooftop unit with an ERV take care to ensure the fans of both units operate in the
correct rotation.
Figure A

Related product manuals