EasyManua.ls Logo

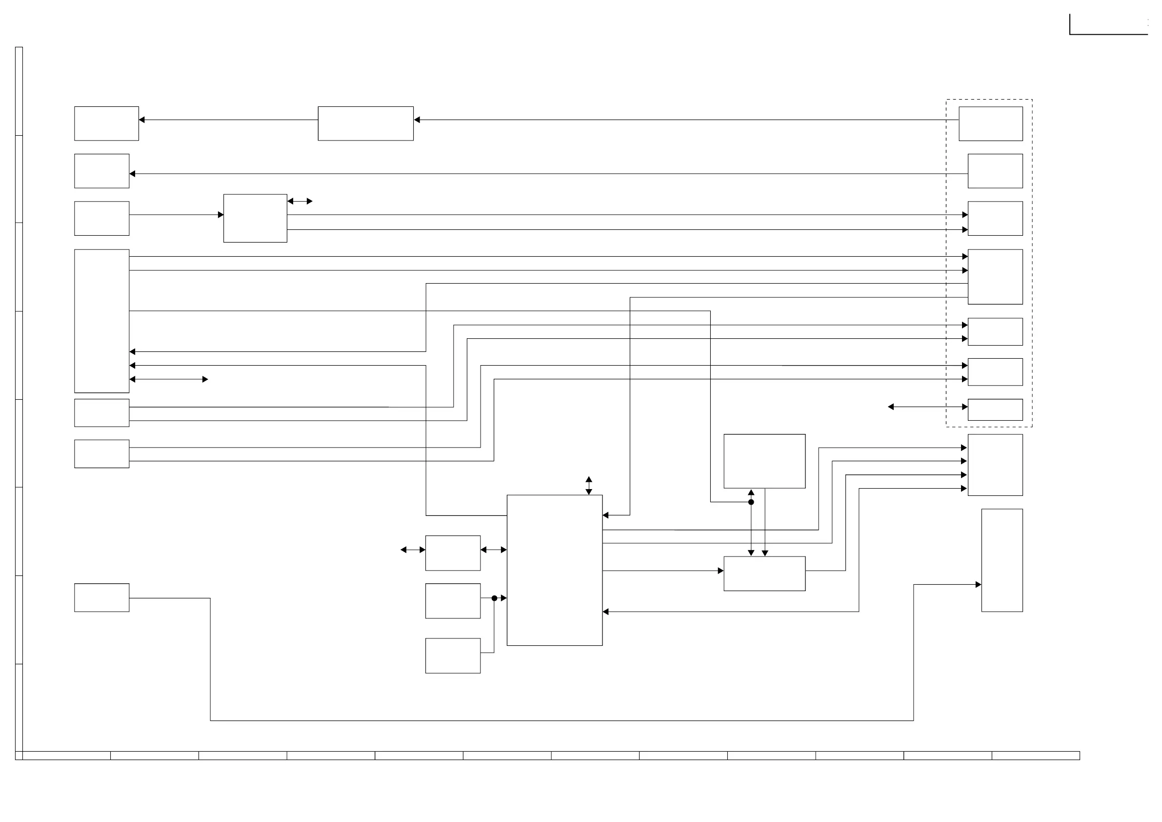
Loewe FL38 - TERMINAL BLOCK DIAGRAM

Loewe FL38
53 pages
Print Icon
To Next Page IconTo Next Page
To Next Page IconTo Next Page
To Previous Page IconTo Previous Page
To Previous Page IconTo Previous Page
Loading...
19
FL38
(LC-15A2L)
18
121110987654321
A
B
C
D
E
F
G
H
TERMINAL BLOCK DIAGRAM
I
2
C bus
S INPUT
AV2 INPUT
AV1
INPUT/
OUTPUT
TUNER
INPUT
HEAD PHONE
OUTPUT
AV
OUTPUT
S INPUT
AV2 INPUT
AV1
INPUT/
OUTPUT
ANT
INPUT
HEAD PHONE
JACK
AV
OUTPUT
SCL, SDA
C IN VPC
H
V
R_VPC, G_ VPC, B_VPC
SUBCLK
SUBIN
SUBOUT
M/S IN
M/S OUT
V IN2 VPC
DY
SC1 IN L/R MSP
V OUT VPC
SC1 OUT L/R MSP
V IN3 VPC
SC2 IN L/R MSP
V IN2 VPC
AN IN1 MSP
SC2 OUT L/R MSP
DACA_L/R
W9
I
2
C
I
2
C
I
2
C
OSD
W1
DC 13V
W13
ANALOG SWITCH
I4
MICON
I9
ANALOG SWITCH
I13
R_OSD, G_OSD, B_OSD
H
V
HEAD PHONE AMP
Q18~Q23
TUNER
W7, W14
HEAD PHONE SOUND(L/R)
SOUND(L/R)
RF
AV1 SOUND(L/R)
AV1 PICTURE
R_SCART, G_SCART, B_SCART
AV1 SOUND OUTPUT(L/R)
AV1 PICTURE OUTPUT
SCL, SDA
AV2 SOUND(L/R)
AV2 PICTURE
S PICTUTE(Y)
S PICTURE(C)
I
2
C
I
2
C
E
2
PROM
I2
ROM
I3
MEMORY
I6
W4
DC JACK
W17
W5
W11
W6
U1
W10
W3
W16

Related product manuals