EasyManua.ls Logo

MAKELSAN BOXER SERIES - Page 41

MAKELSAN BOXER SERIES
60 pages
Print Icon
To Next Page IconTo Next Page
To Next Page IconTo Next Page
To Previous Page IconTo Previous Page
To Previous Page IconTo Previous Page
Loading...
BOXER SERIES10-20 KVA INSTALLATION
AG-SD-109 Publishing Date: 13.10.2015 Revision No: 0 Rev. Date:
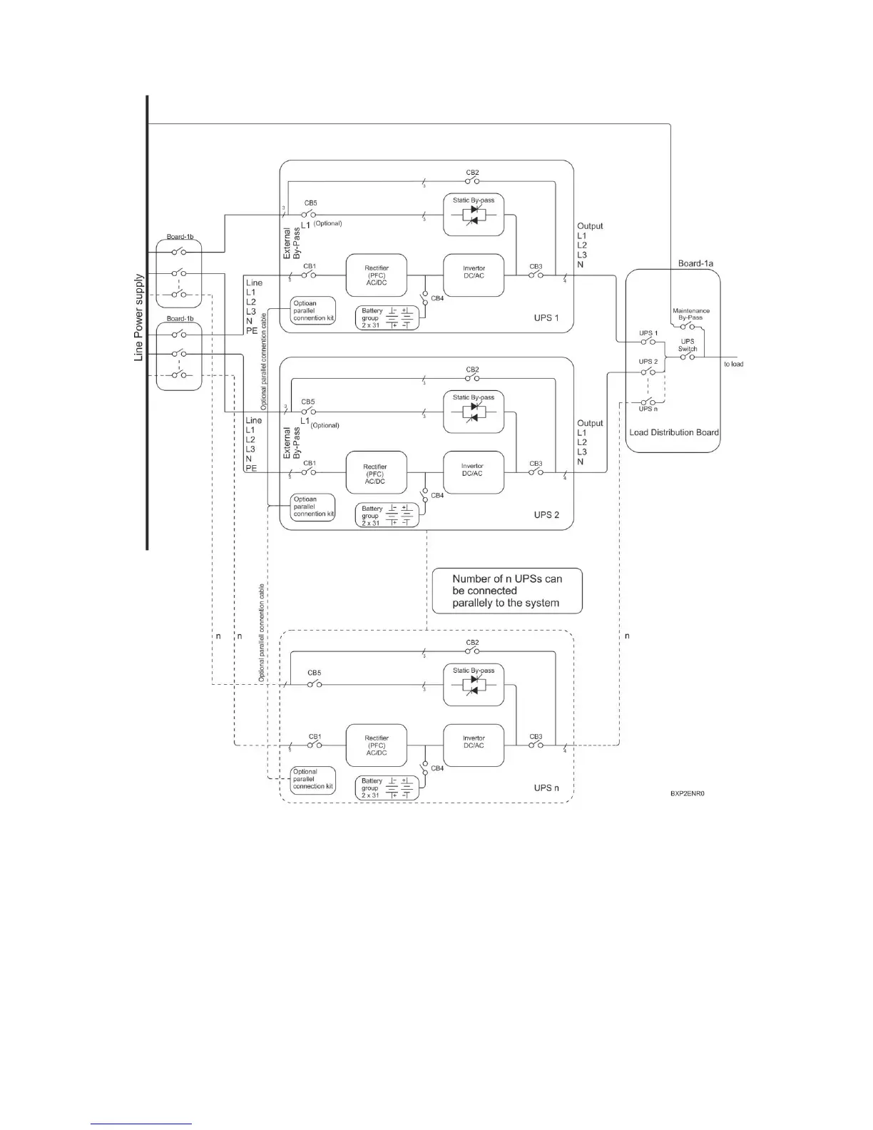
Input and output of more than one device are connected to each other; but definitely each
battery group is different from another, batteries cannot be used in common. The following
points should be considered while placement of devices in parallel system and their electrical
connections are made:
 The devices which are connected in parallel must be from the same series and must have
the same rated power.

Table of Contents

Related product manuals