EasyManua.ls Logo

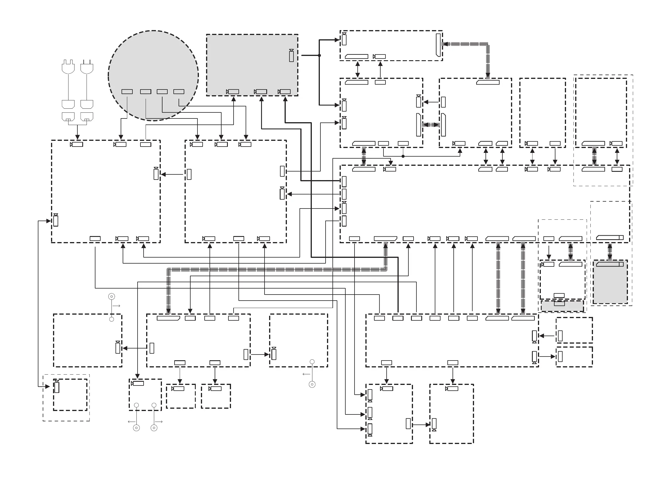
Marantz AV8003 - Block Diagram

Marantz AV8003
219 pages
Print Icon
To Next Page IconTo Next Page
To Next Page IconTo Next Page
To Previous Page IconTo Previous Page
To Previous Page IconTo Previous Page
Loading...
61 62
O O
O O
O O
O O
O O
O O
OO
O O
OO
OO
OO
OO
OOOO
OO
OOO O
O O
O OO O
BN89 5P
H/P 2.0mm
OOO O
O O
OO
O O
JW84 #18
O O
O O
O O
O O
JW83 #18
OO
BN80 13PBN73 3P
DSP 2.0mmDSP 2.0mm
INPUT 2.0mm
P71 87NCP3 37NC
INPUT FFC 1.25mmINPUT FFC 1.0mm
CN68 17P
FRONT FFC 1.0mm
CN63 17P
TUNER MODULE 1.25mm
CN90 17P
CN90 15P
TUNER MODULE 1.25mm
CN40 17P
COMPONENT
17P15P
N Ver.F Ver.
BN31 4P
SELECTOR 2.0mm
FRONT 2.0mm
INPUT 2.0mm
ST-BY 7.92mm
CN31 4P
CN89 5P
CN88 2P
3P 2P
REG REG
CN55 12P
CN59 2P
CN58 2P
CN60 2P
DSP 2.0mm
INLET 7.92mm
PUSH S/W 7.92mm
MAIN TRANS 7.92mm
VIDEO PWB
CUP12073
CUP12076
FRONT PWB
ENCODER PWB
CUP12076
INPUT PWB
CUP12077
DSP PWB
CUP12075
COMPONENT PWB
CUP12074
MAIN TRANS
STANDBY PWB
CUP12079
TACT PWB
HP PWB
PUSH S/W PWB
CUP12076
MIC PWB
TUNER MODULE
HD RADIO MODULE
CN64 17P
DSP FFC 1.0mm
JW82 #18
CN72 17P
DSP FFC 1.0mm
CUP11869
CN33 11P
HDMI FFC 1.0mm
PREOUT BOT
CN88 9P
INPUT 2.0mm
CN41 17P
VIDEO FFC 1.0mm
SELECTOR
VOLUME
CUP12076
ENCODER PWB
VOLUME 2.0mm
BN30 4P
CN30 4P
FRONT 2.0mm
REG. 2.0mm
BN45 9P
PREOUT BOT 2.0mm
BN88 9P
INPUT 2.0mm
CN80 13P
DSP 2.5mm
BN77 3P
JW81#18
CN43 9P
REG. 2.5mm
K, N Ver.
F, U Ver.
N Ver.
F Ver
* REG. ==> REGULATOR PWB
CUP12078
REGULATOR PWB
DSP 2.5mm
CN66 3P
ST-BY 2.5mm
BN53 3P
CN44 2P
TRANS 7.92mm
VIDEO 2.5mm
INPUT 2.5mm
BN43 9P
CN50 9P
REG. 2.5mm
BN50 9P
DSP FFC 1.0mm
CN69 17P
DSP FFC 1.25mm
CN79 17P
CN77 3P
INPUT 2.5mm
BN66 3P
REG. 2.5mm
VIDEO FFC 1.0mm
CN71 17P
HDMI FFC 1.0mm
CN39 17P
CN42 7P
mm5.2 OEDIVmm5.2 IMDH
BN42 7P
CN38 17P
VIDEO FFC 1.0mm
CUP12051
HDMI PWB
COMPONENT FFC 1.0mm
CN32 11P
HDMI FFC 1.0mm
DSP FFC 1.0mm
CN82 15P
RS232C 2.0mm
CN62 5P
RC232 SIRIUS PWB
DSP 2.0mm
CN61 12P
CUP12010
XM PWB
DSP FFC 1.25mm
J511 15P J801 2P
DSP 2.0mm
* OPT.
* OPT.
* OPT. ==> OPTION
CN85 15P
7.1CH INPUT 2.0mm
CN37 4P
VIDEO 2.0mmHDMI 2.0mm
BN37-1 2P
HDMI 2.0mm
BN37-2 2P
* OPT. U Ver.
CN36 2P
VIDEO 2.0mm
FFC 1.0mm
COMPONENT
BN36 2P
2.0mm
* OPT. U Ver.
CN84 13P
CN83 13PCN81 15P
OOOO OO
DSP 2.0mm
BN76 2P
BN75 2P
FRONT 2.0mm
DMP PWB MODULE
Pb/Pr/Y
CVBS
SC/SY
ANA.
L/R
VIDEO
DIG.
SPDIF
REG. 2.5mm
CN53 3P
ST-BY 2.0mm
CN15 12P
OO
BN56 9P
DMP 2.0mm
DSP 2.0mm
CN57 7P
ST-BY 2.0mm
BN57 7P
DMP 2.0mm
BN74 2P
ST-BY 2.0mm
CN2601 9P CN2904 2P
DSP 2.0mm
VIDEO& COMPONENT
CN42 11P
DMP 2.0mm
CN35 5P
CN34 7P
DMP 2.0mm
2.0mm
BN86 3P
DMP 2.0mm
INPUT 2.0mm
CN2903 3P
CN45 9P
FRONT 2.0mm
HD RADIO PWB
CUP11990
DSP 2.0mm
CN92 2P
BN92 2P
HDR 2.0mm HDR FFC 1.25mm
CN90 17P
CN91 17P
DSP FFC 1.25mm
MIC 2.0mm
P5 91NBP4 02NB
LED 2.0mm
CN20 4P
FRONT 2.0mm FRONT 2.0mm
CN19 5P
O O
BN67 2P
XM 2.0mm
CN65 15P
XM FFC 1.25mm
BN62 5P
DSP 2.0mm
CN16 12P
RS232C 2.0mm
REG
4P
TRANS 2.5mm
CN47 3PCN46 4P
TRANS 2.5mm
BN85 15P
INPUT 2.0mm
7.1CH INPUT
O O
INPUT 2.0mm
CN87 9P
PREOUT TOP
CUP12080
BN87 9P
PREOUT TOP 2.0mm
PREOUT BOT 2.0mm
BN70 11P
CN70 11P
DSP 2.0mm
BN54 2P
PREOUT BOT 2.5mm
ST-BY 2.5mm
CN54 2P
BN49 5P
PREOUT BOT 2.0mm
REG 2.0mm
CN49 5P
BN48 9P
PREOUT BOT 2.0mm
CN48 9P
PREOUT TOP 2.0mm
BN91 16P
HDR MODULE 2.0mm
2P
ST-BY
230/220V
100/110/120V
OO
CDR-X
INPUT 2.0mm
CN29 5P
CDR-X 2.0mm
BN29 5P
* OPT. U Ver.
* OPT. U Ver.
CUP12080
CN17 3P
FRONT 2.5mm
BN18 3P
REG. 2.5mm
* ST-BY ==> STANDBY PWB
7. WIRING DIAGRAM

Other manuals for Marantz AV8003

Related product manuals