EasyManua.ls Logo

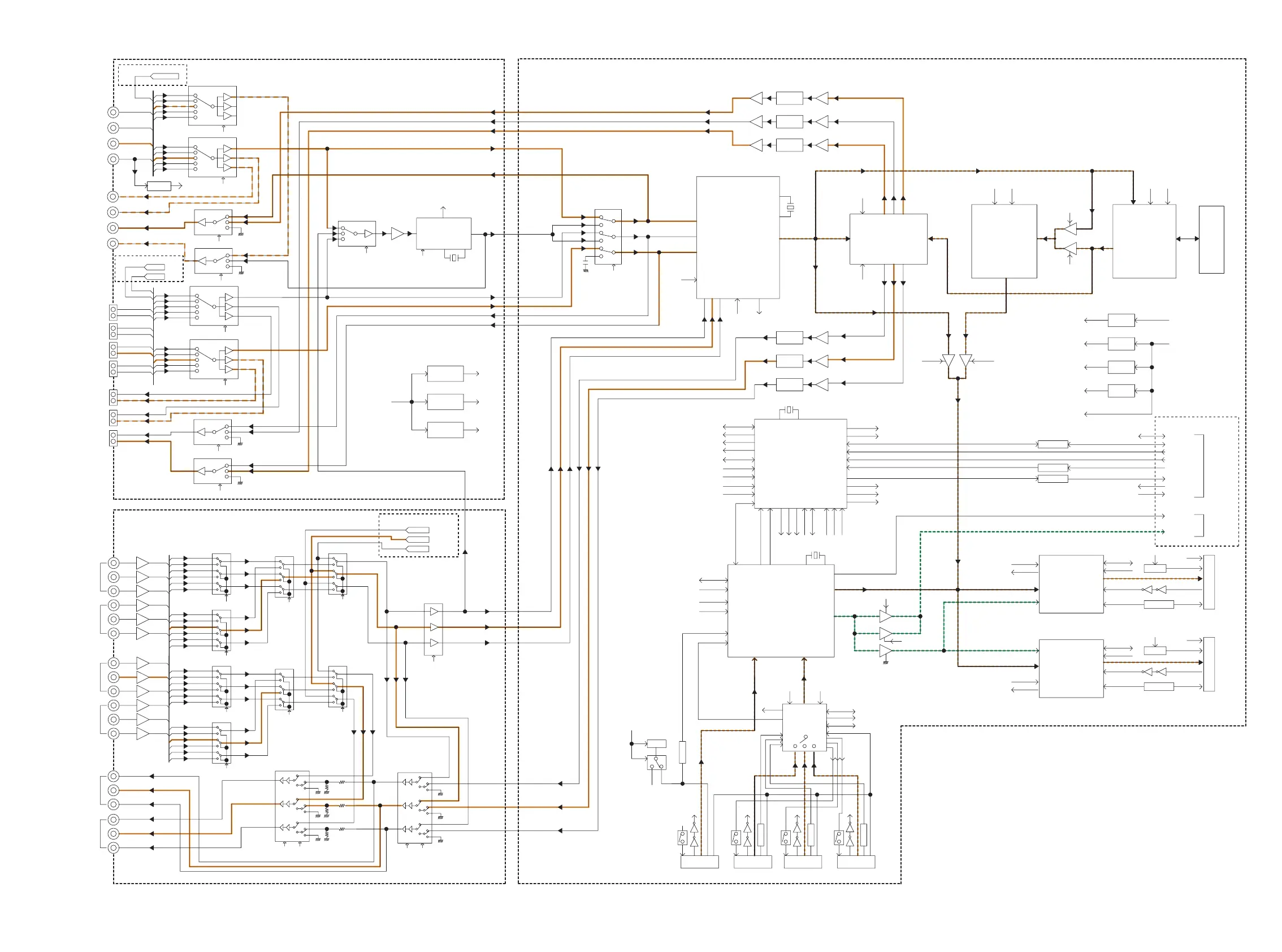
Marantz AV8003 - Schematic Diagram

Marantz AV8003
219 pages
Print Icon
To Next Page IconTo Next Page
To Next Page IconTo Next Page
To Previous Page IconTo Previous Page
To Previous Page IconTo Previous Page
Loading...
65 66
Cr
CP_MUTE
CONT
+6dBDRV
+6dBDRV
+6dBDRV
NJM2586L
NJM2584
CONT
CONT
NJM2584
CONT
NJM2584
NJM2584
CONT
RST_SC
RST_TX_1
INT_TX1
RST_TX_2
INT_TX2
20MHz
UPA672T
UPA672T
5V_1~4
5V_1
5V_2
5V_4
HDMI_SDA
HDMI_SCL
WP_4
EDID
INT_TX1
uPA672T
uPA672T
uPA672T
NJM2584
28.322MHz
RST_ENC
NJM2244
75ohm DRV
NJM2264
NJM2244
75ohm DRV
75ohm DRV
NJM2244
(+2.5V,+3.3V)
V_IIC
I/P CONVERTER
CD0040AF
RST_ENC
(+1.8V,+3.3V)
(+1.8V,+3.3V)
(+1.8V,+3.3V)
(+1.8V,+3.3V)
(+5V)
(+3.3V)
(+1.8V,+3.3V)
(+2.5V,+3.3V)
(+1.8V,+3.3V)
NJM2586L
DRV +6dB
DRV +6dB
DRV +6dB
CONT
CP_MUTE
DMP-CVBS
V_IIC
DMP-C
DMP-Y
DMP-Pr
DMP-Pb
DMP-Y
ABT1010
VIDEO SCALER
SDRAM
HPD1
HPD2
X 3
TC74VCX541FT
CPU_IIC
CPU_NMI
CPU_RST
AUX_TXD
AUX_RXD
CPU_RESET
CPU_RESET
I_HPD_CH2
I_HPD_CH1
P+5V2
P+5V1
I2S 0-3
SPDIF
DSD 0-5
AUDIO CLK
AUDIO CLK
DSD 0-5
I2S 0-3
I2S 0-3
DSD 0-5
AUDIO CLK
/SW_I2S_DSD
AUDIO CLK
5V_1~3
5V_3
DDC_0
uPA672T
INT_TX2
/SW_VIDEO1
SW_5V1
SW_5V2
HDMI_SDA
HDMI_SCL
HDMI_SCL
HDMI_SDA
RST_RX
CPU_SCL
CPU_SDA
CEC_UP
HPD_CONT
HPD
HPD
DDC
DDC1
HPD_CONT
HDMI_SCL
HDMI_SDA
HDMI_SDA
HDMI_SCL
HDMI_SCL
HDMI_SDA
HPDHPDHPD
CEC_UP
IN3_Y
IN4_Y
IN3_Cb
IN4_Cb
IN3_Cr
IN4_Cr
IN1_Cr
IN2_Cr
IN1_Cb
IN2_Cb
IN1_Y
IN2_Y
NJM2584
CONT
CONT
NJM2584
NJM2584
CONT
CONT
IN2_Y
IN1_Y
IN2_Cb
IN1_Cb
IN2_Cr
IN1_Cr
VCR2/DSS
DVD
VCR1
TV
u-COM
16MBit
TC74VCX541FT
SW_VIDEO2
SW_VIDEO1
Sil9134CTU
CEC
CP_MUTE
NJM2581
VIDEO CONVERTER & SCALER & HDMI PART
VIDEO PART
AN4
AN5
AN6
to DSP BLOCK
SW_I2S_DSD
HPD_4
HDMI INPUT-1HDMI INPUT-2HDMI INPUT-3
DDC_1
SiI9185CTU
HDMI SWITCH
X 6
SW_I2S_DSD
SW_5V2
SW_5V1
P+5V1
P+5V2
HDMI TX
HDMI TX
Sil9134CTU
UPA672T
CEC
DDC
I_HPD_CH1
I_HPD_CH2
DDC
CEC
UPA672T
HDMI OUT-2
HDMI OUT-1
5V REG
5V REG
DSD 0-5
I2S 0-3
MUTEOUT
CPU_RST
CPU_NMI
CPU_IICUPA672T
V_IIC
RST_RX
RX_INT
SCDT
RST_TX_2
RST_TX_1
Sil9135CTU
HDMI RECEIVER
CVBS OSD
CVBS THR
CVBS CON
WP_4
HPD_4
to CPU BLOCK
AUX_RXD
AUX_TXD
DEC_INT
µ-PRO
HD64F36049HV
CONT
CONT
CONT
74HC4094
74HC4094
74HC4094
CEEX
DATA
CLK
C-OUT
Y-OUT
CVBS-OUT
V+5.0V
V+1.8V
V+2.5V
V+3.3V
V+8V
V+5V
+15V
1.8V Reg
8.0V Reg
3.3V Reg
2.5V Reg
C-IN
Y-IN
CVBS-IN
C-IN
Y-IN
OSD-IN
CVBS-IN
V_IIC
DEC_INTRST_DEC
V_IIC
Pr
Pb
Y
C
Y
CVBS
LFP
LFP
LFP
ADV7320
VIDEO ENCODER
LFP
LFP
LFP
AN11
AN12
AN10
CONT
NJM2285
28.636MHz
VIDEO DECODER
ADV7403
HDMI INPUT-4
CONT
75ohm DRV
CONT
6dB
6dB
6dB
Y
Cb
Cr
OUTPUT2
PAL:17.734Mhz
NTSC:14.318Mhz
CONT
CLAMP
TV AUTO
SYNC
LC74781
OSD
CONT
NJM2535
BUFF
CVBS THR
CONT
CONT
C
Y
C
Y
C
Y
C
C
C
C
C
Y
Y
Y
Y
Y
VCR1
VCR2/DSS
MONITOR
OUT
OUT
OUT
Y
C
Y
C
Y
C
C
Y
VCR2/DSS
VCR1
DVD
TV
CONT
NETWORK
TV
DVD
VCR1
VCR2
NJM2595 +6dB X 3
VCR2
VCR1
DVD
TV
NETWORK
CONT
+6dB X 3NJM2595
CONT
CONT
NETWORK
NETWORK
TV
TV
DVD
DVD
VCR1
VCR1
VCR2
VCR2
NJM2595 +6dB X 3
+6dB X 3NJM2595
OUT
OUT
MULTI
OUT
OUT
MONITOR
VCR2/DSS
VCR1
TV
DVD
VCR1
VCR2/DSS
OUTPUT1
INPUT4
INPUT3
Cr
Cb
Y
IN4_Cr
IN3_Cr
IN4_Cb
IN3_Cb
IN4_Y
IN3_Y
IN4_Pr
IN4_Pb
IN4_Y
IN3_Pr
IN3_Pb
IN3_Y
IN1_Y
IN1_Pb
IN1_Pr
IN2_Y
IN2_Pb
IN2_Pr
INPUT1
INPUT2
COMPONENT PART
TC74VCX541FT
X 6
/SW_VIDEO2
/SW_VIDEO4
SW_VIDEO4
FROM BLOCK DIA. -1/2
FROM BLOCK DIA. -1/2
FROM BLOCK DIA. -1/2
FROM BLOCK DIA. -1/2

Other manuals for Marantz AV8003

Related product manuals