EasyManua.ls Logo

Marantz NR1508 - Page 128

Marantz NR1508
146 pages
Print Icon
To Next Page IconTo Next Page
To Next Page IconTo Next Page
To Previous Page IconTo Previous Page
To Previous Page IconTo Previous Page
Loading...
g.05
H
L
H
L
H
H
H
H
SW1
H
L
L
H
H
L
H
H
IN 4
IN 2
H
L
L
L
L
H
H
H
L
H
H
L
L
H
L
H
L
H
H
L
L
L
H
H
IN 5
IN 3
IN 1
-
+5V
USBD+
42P PIN
VINA
VIN2
VIN3
VINC SW2 SW5SW4
NJM2595MTE1
Blu-lay/DVD
MUTE
NR1508
OUT1
SW2
VINC
TMDS IN
USBD-
80P PIN
VIN1
VIN5
VIN4
in3
in0
in1
in2
Media Player
CBL/SAT
SW1
SW5
SW4
SW3
V01
V02
VINA
VINB
TMDS IN
SPI FLASH
OSD
inA
CVBS
MONITOR OUT
V03
VINB SW3
OUT PUT
NJM2595MTE1
TMDS IN(4K/60,50HZ/6Gbps)
TMDS IN(4K/60,50HZ/6Gbps)
DVD
MUTE
NR1608
in2 OUT0
TMDS OUTPUT
HDMI IN
802.11
a/b/g/n
DDR2RAM
RJ-45
Ethernet
Transceiver
ADV8195
BUFFER
HDMI3
HDMI2
HDMI1
HDMI5
u-COM CON IC CON
CVBS INPUT SW
24bit-RGB Data(CLK / Vsync / Hsync / Data Enable / 24bit-RGB Data)
480P@59.94Hz/576P@50Hz
TTL(REC656)
*IN 480P
TMDS IN(4K/60,50HZ/6Gbps)
TMDS IN(4K/60,50HZ/6Gbps)
BLU-RAY
CBL/SAT
MUTE
OUT0
ADV7623
HDMI TRANSCEIVER
in3
in0
TMDS OUTPUT
OUT1
CVBS IN
LEGO MODULE
HDMI4
MN864787
Rx
(HDMI2.0 & HDCP2.2)
in1
IN1 : CBL/SAT
FRONT USB
IN3 : M_PLAY
Wi-Fi BT ANT
FRONT HDMI
TMDS IN(4K/60,50HZ/6Gbps)
TMDS IN(4K/60,50HZ/6Gbps)
HDMI OUT
IN2 : BLU-RAY
/DVD
MN864788
Rx/Tx
(HDMI2.0 & HDCP2.2)
U/K : MX25L3206EM2I (32M)
N : MX25L6406EM2I (64M)
-6dB
ANT1
-6dB
-6dB
75
75
75
1K8
82
75
10K
ANT2
6dB
6dB
OPEN
6
5
4 23 1
GND
DATA -
VBUS
DATA +
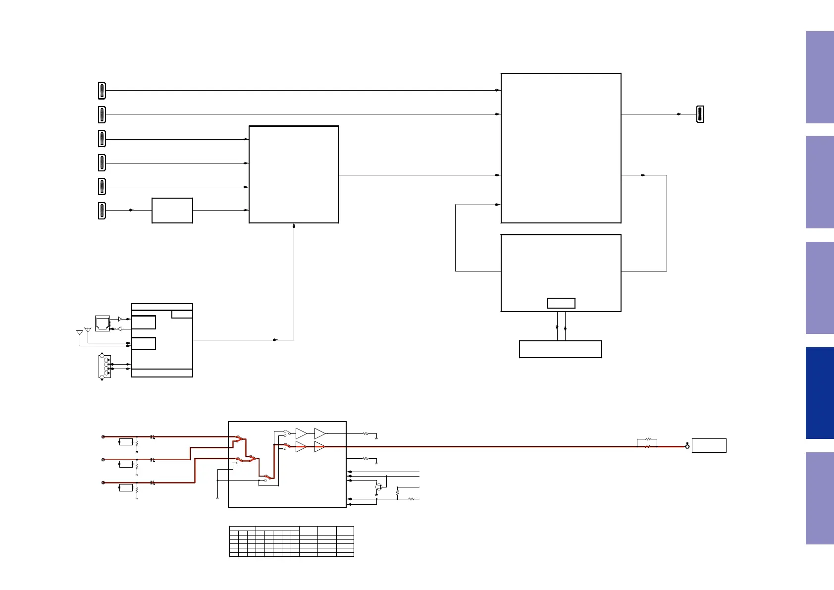
NR1508 VIDEO DIAGRAM
128
Caution in
servicing
Electrical Mechanical Repair Information Updating

Other manuals for Marantz NR1508

Related product manuals