EasyManua.ls Logo

Marantz NR1609 - Page 135

Marantz NR1609
163 pages
Print Icon
To Next Page IconTo Next Page
To Next Page IconTo Next Page
To Previous Page IconTo Previous Page
To Previous Page IconTo Previous Page
Loading...
g.A02a
OUT
C1
MAIN_ I2S
Z2_DAC_MCLK
Z2_DAC_LRCK
DAC_256FS
DAC_64FS
DACDATAF
DACDATAC
DACDATASB
HDMI7
HDMI5
HDMI4
HDMI3
HDMI2
IN0
IN2
IN3
IN0
IN1
LEGO_SPDIF
SW2_LRCK
SW2_SD2
SW2_SD1
SW1_MCLK
SW1_BCLK
SW1_SD2
SW1_SD0
LEGO_SPDIF
O1
MCLK1
SBCK
FSDIR1
256FSDIR1
DIRADATAI
DIRAMCKI
TMDS
TMDS
IN0
IN1
DSP1OUTFS
DATAFT
DATASB
DATAC
DSP1INSB/SR
DSP1IN_/SW
DSP1INFS
DSP1INMCK
GND
DATA-
VBUS
DATA+
HDMI6
HDMI1
IN1
IN2
HDMI2.0 RX
MN864788
(2.2 4 INPUTS)
IN3
LEGO I2S_DSD
LEGO I2S_IN(P2)
SW2_MCLK
SW2_BCLK
SW2_SD0
SW1_LRCK
SW1_SD1
DIRRXSPDIF
SLRCK
DATADIR1
64FSDIR1
DIRABCKI
DIRALRCKI
TMDS
HDMI SWITCH
TMDS261B
Z2_DAC_BCLK
Z2_DAC_DATA
OUT
TXSPDIF
DAC_FS
DACDATAS
IN2
DATAST
DATAS
DATAF
DSP1OUT64FS
DSP1INS/SL
DSP1IN_/FR
DSP1INF/FL
DSP1IN64FS
64Mbit
SDRAM
SERIAL
FLASH
LEGO PART
FRONT
HDMI
AD8195
TMDS
BUFFER
HDMI2.0 RX
MN864788
(2.2 4 INPUTS)
USBD+
TX+/-
RX+/-
OUT1
ARCSPDIF
SW1_SD3_SPDIF
DSP1INCSW/C
TMDS
FRONT USB
USBD-
LEGO MODULE
OUT0
OUT1
OUT0
SW2_SD3_SPDIF
AD55/058Z-0
(ADV8003-8B)
OSD/ip scaler
TMDS
TMDS
HDMI OUT1
RJ-45
HDMI2.0 TX
MN864788
TO ANALOG AUDIO BLOCK TO ANALOG AUDIO BLOCK
Wi-Fi BT ANT
HDMI IN
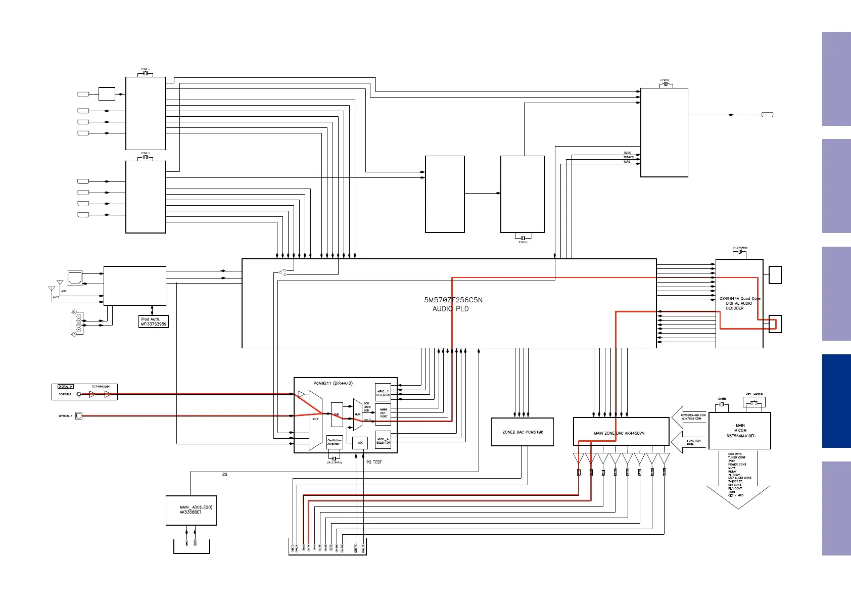
NR1609 DIGITAL AUDIO DIAGRAM
Before Servicing
This Unit
Electrical Mechanical Repair Information Updating
135

Other manuals for Marantz NR1609

Related product manuals