EasyManua.ls Logo

Marantz SA-10 - Device Connectivity Options; Digital Audio Output and USB Connections; Supported Audio Formats

Marantz SA-10
45 pages
Print Icon
To Next Page IconTo Next Page
To Next Page IconTo Next Page
To Previous Page IconTo Previous Page
To Previous Page IconTo Previous Page
Loading...
Connecting to a device with
digital audio output
connectors
Use this connection to input digital audio signals to this unit,
and convert the signals for playback using the D/A converter
of this unit. (v p. 20)
.
COAXIAL
OUT
OPTICAL
OUT
CD transport /
Digital device
n
Specifications of supported audio
formats
See “D/A converter” (v p. 39).
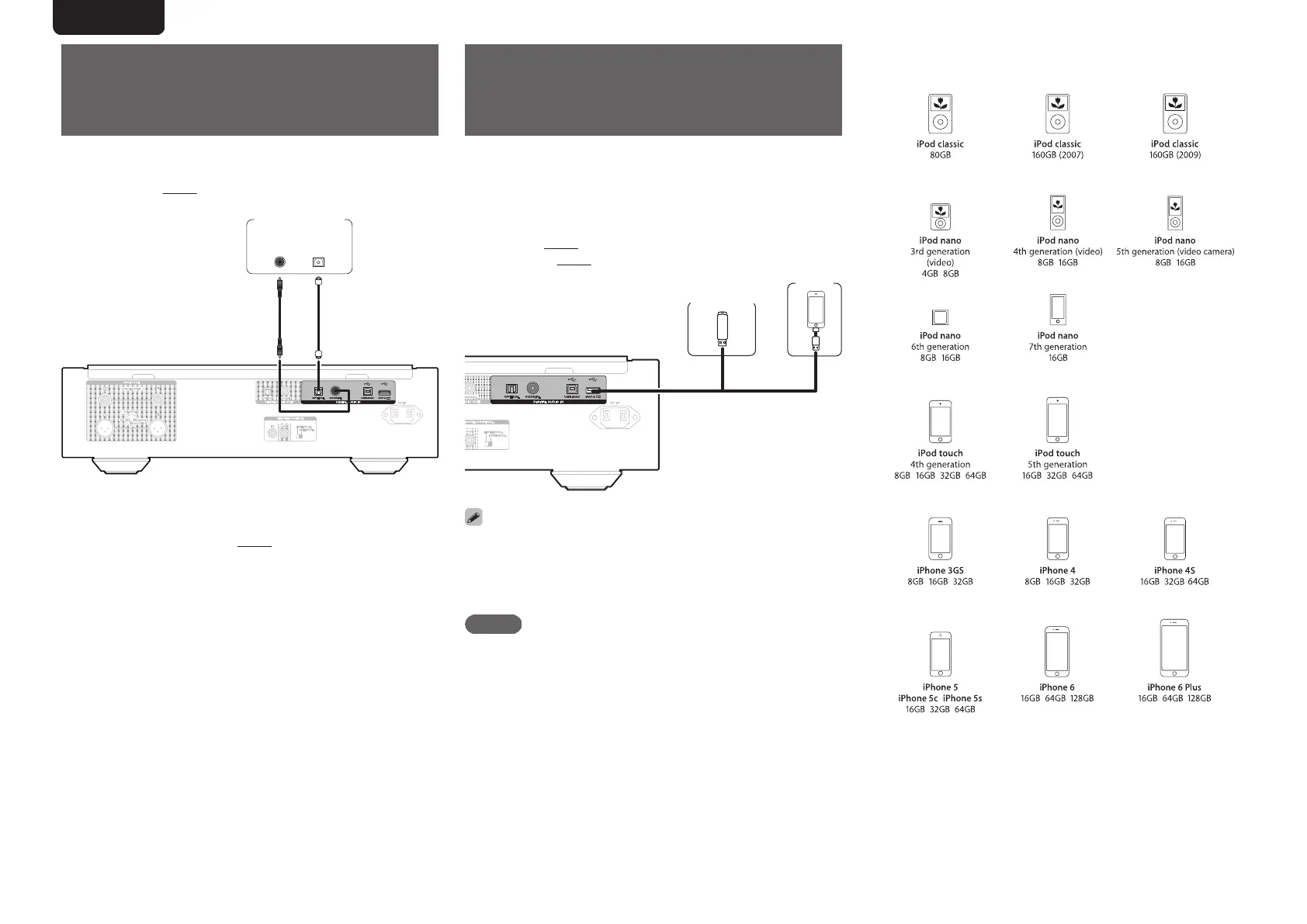
Connecting an iPod or USB
memory device to the USB
port
You can enjoy music stored on an iPod/iPhone or USB
memory device.
0
To connect an iPod/iPhone to this unit, use the USB
adapter cable that was supplied with the iPod/iPhone.
0
For operating instructions, see “Playing an
iPod” (v
p. 16) or “Playing a USB memory
device” (v p. 18).
.
or
iPod
USB memory
device
0
Marantz does not guarantee that all USB memory devices
will operate or receive power. When using a portable USB
hard disk drive (HDD) which came with an AC adapter, use
that device’s supplied AC adapter.
NOTE
0
USB memory devices will not work via a USB hub.
0
It is not possible to use this unit by connecting the unit’s
USB port to a PC via a USB cable.
0
Do not use an extension cable when connecting a USB
memory device. This may cause radio interference with
other devices.
n
Supported iPod/iPhone models
.
• iPod classic
• iPod nano
• iPod touch
• iPhone
ENGLISH
9

Table of Contents

Other manuals for Marantz SA-10

Related product manuals