EasyManua.ls Logo

Marantz SA8003 - Advanced Connections; Connecting to a Digital Audio; Component

Marantz SA8003
37 pages
Print Icon
To Next Page IconTo Next Page
To Next Page IconTo Next Page
To Previous Page IconTo Previous Page
To Previous Page IconTo Previous Page
Loading...
11
NAMES AND
FUNCTIONS
BASIC
CONNECTION
BASIC
OPERATION
ADVANCED
CONNECTIONS
TROUBLESHOOTING
OTHERS
ADVANCED
CONNECTIONS
ENGLISH
APPLICATION
OPERATION
ADVANCED CONNECTIONS
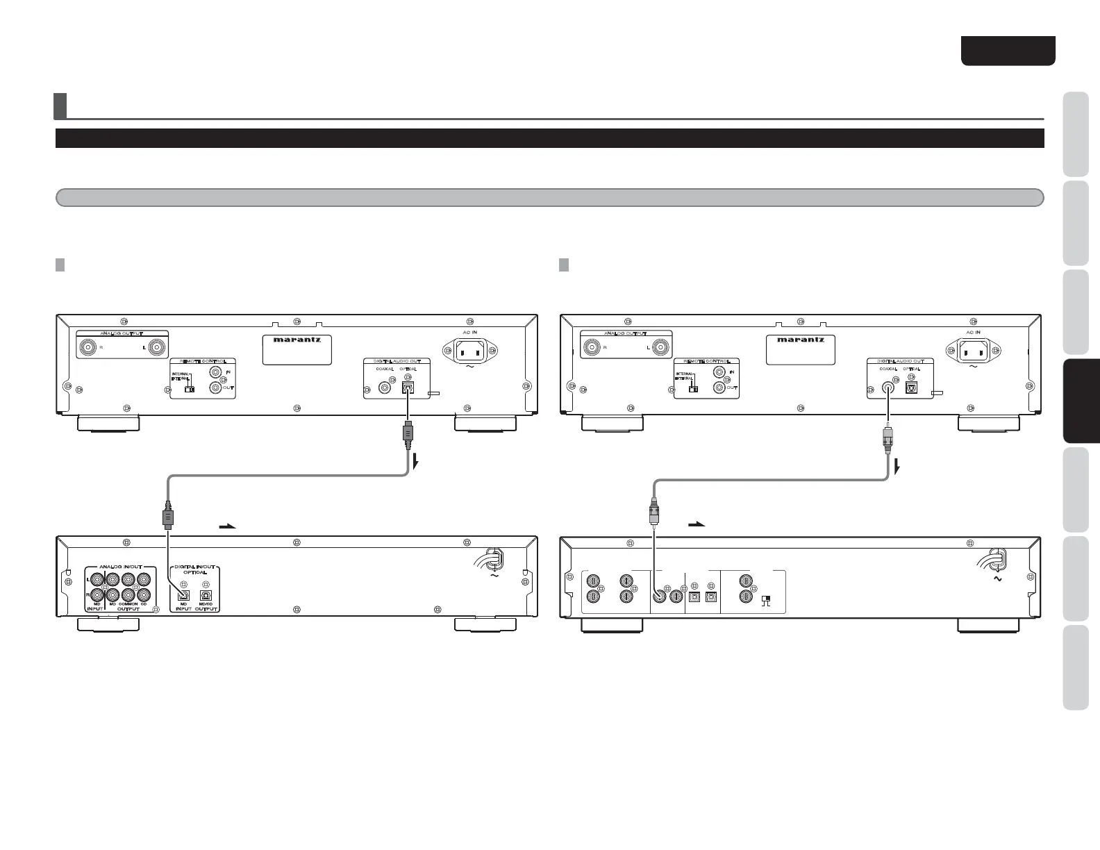
CONNECTING THE OPTICAL OUTPUT CONNECTOR
Use an optical digital connecting cable available on the market. Insert the plug firmly in until it clicks into
place. Do not bend or bundle the optical digital connecting cable.
CONNECTING TO A DIGITAL AUDIO COMPONENT
The player has one digital optical output connector and one digital coaxial output connector.
You can enjoy digital recording when the player is connected to a CD recorder or other digital recording component.
Caution:
Signals come of the Digital Audio Output (Optical and Coaxial) terminals only at the time of audio CD playback. There are no signals when other media are being played back.
CONNECTING THE COAXIAL OUTPUT CONNECTOR
Use a coaxial digital connecting cable available on the market.
INPUT OUTPUT
MD/CDMD
DIGITAL IN/OUT
INPUT
ANALOG IN/OUT
OUTPUT
MD MD COMMON
L
R
OPTICAL
CD
AC IN
DIGITAL AUDIO OUT
IN
OUT
REMOTE CONTROL
ANALOG OUTPUT
R L
OPTICALCOAXIAL
INTERNAL
EXTERNAL
Dei^XVaY^\^iVaXdccZXi^c\XVWaZVkV^aVWaZdcbVg`Zi
/H^\cVaÅdl
89gZXdgYZg!B9YZX`!6KVbea^ÄZg!ZiX#
INTERNAL
EXTERNAL
INPUT
ANALOG IN/OUT
OUTPUT
OUTPUT
R
L
DIGITAL IN/OUT
INPUT
OPTICAL COAXIAL
CONTROL
REMOTE
INPUT OUTPUT
IN
OUT
AC IN
DIGITAL AUDIO OUT
IN
OUT
REMOTE CONTROL
ANALOG OUTPUT
R L
OPTICALCOAXIAL
INTERNAL
EXTERNAL
8dVm^VaY^\^iVaXdccZXi^c\XVWaZVkV^aVWaZdcbVg`Zi
/H^\cVaÅdl
89gZXdgYZg!B9YZX`!6KVbea^ÄZg!ZiX#

Other manuals for Marantz SA8003

Related product manuals