EasyManua.ls Logo

Marantz SR5011 - Wiring Diagram

Marantz SR5011
204 pages
Print Icon
To Next Page IconTo Next Page
To Next Page IconTo Next Page
To Previous Page IconTo Previous Page
To Previous Page IconTo Previous Page
Loading...
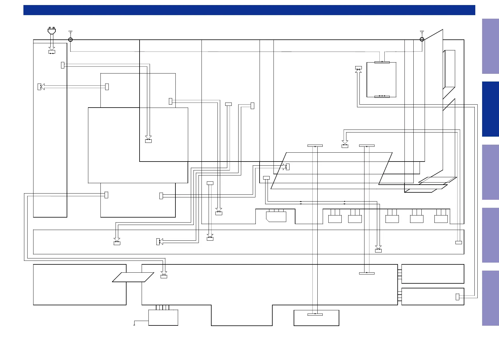
WIRING DIAGRAM
7805
VIDEO
7905
VIDEO
AUDIO
7908
CODEC
7805
1P WIRE
SMPS PCB
7P TAP (SPK)
3P WIRE (SBL/R)
FFC CABLE
40P
HDAM PCB
7P WIRE (P/T)
6P WIRE (HDMI POWER)
BA08T
AC CORD
2P TAP (SMPS)
WI-FI_ANT
H/P PCB
FRONT PCB
MAIN PCB
FRONT HDMI PCB
VIDEO PCB
FRONT CNT PCB
AUDIO
WI-FI_BT_ANT
7P TAP (FL)
HDMI PCB
D10SB60
8P TAP (A/V)
5P WIRE (AUDIO OUT)
FFC CABLE
PREOUT PCB
USB PCB
INPUT PCB
CY920
MODULE
6P SHIELD WIRE (USB)
TUNER PACK
SELECT PCB
7CH AMP PCB
13P WIRE (AUDIO IN)
MAIN TRANS
10P WIRE (+/- B)
VOLUME PCB
40P CARD CABLE
SR5011 WIRE DIAGRAM
52
Caution in
servicing
Electrical Mechanical Repair Information Updating

Other manuals for Marantz SR5011

Related product manuals