EasyManua.ls Logo

Marantz SR7300 - Page 43

Marantz SR7300
63 pages
Print Icon
To Next Page IconTo Next Page
To Next Page IconTo Next Page
To Previous Page IconTo Previous Page
To Previous Page IconTo Previous Page
Loading...
59
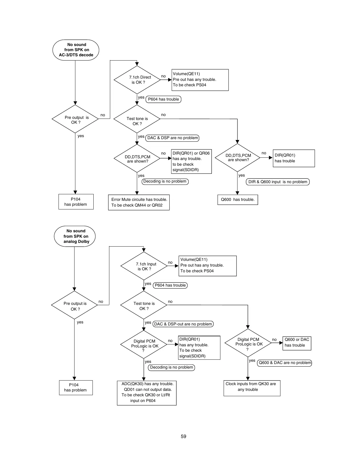
Volume(QE11)
no
Pre out has any trouble.
To be check PS04
yes
DIR(QR01)
no
no
no
has trouble
yes
yes
yes
no DIR(QR01) or QR06
has any trouble.
to be check
signal(SDIDR)
yes
Error Mute circuite has trouble.
Q600 has trouble.
To be check QM44 or QR02
No sound
from SPK on
AC-3/DTS decode
7.1ch Direct
is OK ?
P104
has problem
Test tone is
OK ?
Pre output is
OK ?
DD,DTS,PCM
are shown?
DD,DTS,PCM
are shown?
DAC & DSP are no problem
Decoding is no problem
P604 has trouble
DIR & Q600 input is no problem
Volume(QE11)
no
Pre out has any trouble.
To be check PS04
yes
Q600 or DAC
no no
no
has trouble
yes
yes
yes
no
DIR(QR01)
has any trouble.
To be check
signal(SDIDR)
yes
ADC(QK30) has any trouble. Clock inputs from QK30 are
QD01 can not output data. any trouble
To be check QK30 or Lt/Rt
input on P604
No sound
from SPK on
analog Dolby
7.1ch Input
is OK ?
P104
has problem
Test tone is
OK ?
Pre output is
OK ?
DAC & DSP-out are no problem
Decoding is no problem
P604 has trouble
Q600 & DAC are no problem
Digital PCM
ProLogic is OK
?
Digital PCM
ProLogic is OK
?
All manuals and user guides at all-guides.com

Other manuals for Marantz SR7300

Related product manuals