EasyManua.ls Logo

Marantz SR9300 - Connecting Video Components

Marantz SR9300
58 pages
Print Icon
To Next Page IconTo Next Page
To Next Page IconTo Next Page
To Previous Page IconTo Previous Page
To Previous Page IconTo Previous Page
Loading...
26
ENGLISH
RC
MULTI
OUT
EXT. IR
OPT
COAX
DIGITAL-OUT
AC IN
MODEL NO.SR9300
6-8 OHMS
SPEAKER SYSTEMS
OUTIN
SBR
DVD-R
VCR2/
100W
UNSWITCHED
AC OUTLETS
230V 50HZ
SBL
1
ROOM
MULTI
ROOM
MULTI
RL
SW
RIGHT
LEFT
DC OUT 2
OUT
MULTI VIDEO
ANTENNA
BACK
SURR.
CENTER
C
SR
SL
R
L
OUT
MULTI
RS232C
DC OUT 1
RIGHT
LEFT
SURR.
CENTER
BACK
BACK
SURR.
RIGHT
LEFT
FRONT
LEFT
+
SURR.
FRONT
SURR.
RIGHT
DIGITAL-IN
9
8
7
6
5
4
3
2
FRONT
MAIN IN
DVD IN
SCART/
SURR.
7.1CH-IN
R
AM
GND
LD
OUT
OUT
S-VIDEOVIDEO
VCR1
AUDIO
IN
MONI.
1
L
/MD
CD-R
IN
OUT
CD
IN
DVD
L
TAPE
OUT
PRE OUT
IN
S.W
R
TV
MONI.
2
LR
DSS
+
RC-5
GND
OUT
MONITOR
OUT
S-VIDEO
OUT
S-VIDEO
IN OUT
S-VIDEO
IN OUT
S-VIDEO
OUT
S-VIDEO
OUT
S-VIDEO
VIDEO IN
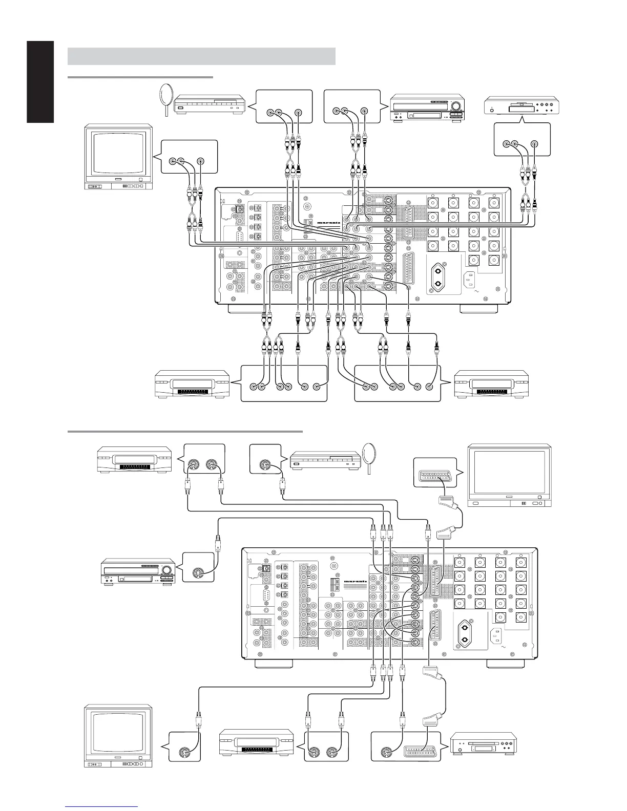
CONNECTING VIDEO COMPONENTS
CONNECT TO THE VIDEO JACKS
CONNECT TO THE S-VIDEO JACKS AND COMPONENT
TV
SATTELITE TUNER
LD PLAYER
DVD PLAYER
VCR2
VCR1
VCR2
VCR1
TV
SATTELITE TUNER
LD PLAYER
DVD PLAYER
MONITOR
RC
MULTI
OUT
EXT. IR
OPT
COAX
DIGITAL-OUT
AC IN
MODEL NO.SR9300
6-8 OHMS
SPEAKER SYSTEMS
OUTIN
SBR
DVD-R
VCR2/
100W
UNSWITCHED
AC OUTLETS
230V 50HZ
SBL
1
ROOM
MULTI
ROOM
MULTI
RL
SW
RIGHT
LEFT
DC OUT 2
OUT
MULTI VIDEO
ANTENNA
BACK
SURR.
CENTER
C
SR
SL
R
L
OUT
MULTI
RS232C
DC OUT 1
RIGHT
LEFT
SURR.
CENTER
BACK
BACK
SURR.
RIGHT
LEFT
FRONT
LEFT
+
SURR.
FRONT
SURR.
RIGHT
DIGITAL-IN
9
8
7
6
5
4
3
2
FRONT
MAIN IN
DVD IN
SCART/
SURR.
7.1CH-IN
R
AM
GND
LD
OUT
OUT
S-VIDEOVIDEO
VCR1
AUDIO
IN
MONI.
1
L
/MD
CD-R
IN
OUT
CD
IN
DVD
L
TAPE
OUT
PRE OUT
IN
S.W
R
TV
MONI.
2
LR
DSS
+
RC-5
GND
OUT
MONITOR
LR
AUDIO
OUT
VIDEO
OUT
LR
AUDIO
OUT
VIDEO
OUT
LR
AUDIO
OUT
VIDEO
OUT
LR
AUDIO
OUT
VIDEO
OUT
LR
AUDIO
OUT
AUDIO
IN
LR
VIDEO
OUT IN
LR
AUDIO
OUT
AUDIO
IN
LR
VIDEO
OUT IN
R L
R L
L R L RL RL R
R L
R L
R L
R L
R L R L
L R
L R
L R
L R

Table of Contents

Other manuals for Marantz SR9300

Related product manuals