EasyManua.ls Logo

Measuretek 12R982A - Page 9

Measuretek 12R982A
16 pages
Print Icon
To Next Page IconTo Next Page
To Next Page IconTo Next Page
To Previous Page IconTo Previous Page
To Previous Page IconTo Previous Page
Loading...
EHC-C www.easthigh.com.cn 7
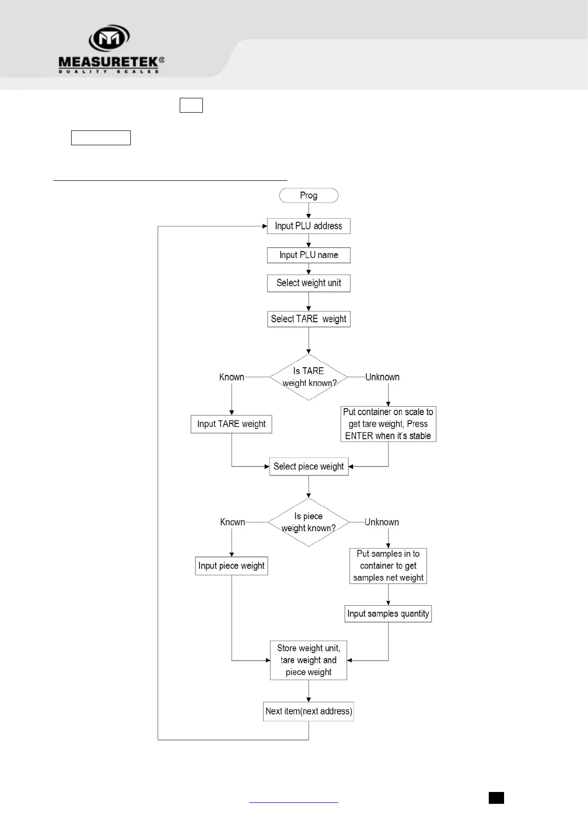
will be displayed when the Enter key is pressed.
7. The scale will move back to step 1 to enter the next address number and store information, or press the
ZERO/ON/OFF key to exit this mode.
Note: A flow chart diagram outlining the above process is shown in Figure 1.
Figure 1 - Storing Piece Weights and Tares into Memory
Figure 1

Related product manuals