EasyManua.ls Logo

Microsemi SA.22c - Discipline

Microsemi SA.22c
46 pages
Print Icon
To Next Page IconTo Next Page
To Next Page IconTo Next Page
To Previous Page IconTo Previous Page
To Previous Page IconTo Previous Page
Loading...
SA.22c Rubidium Oscillator
Designer Reference and User Guide Revision D 42
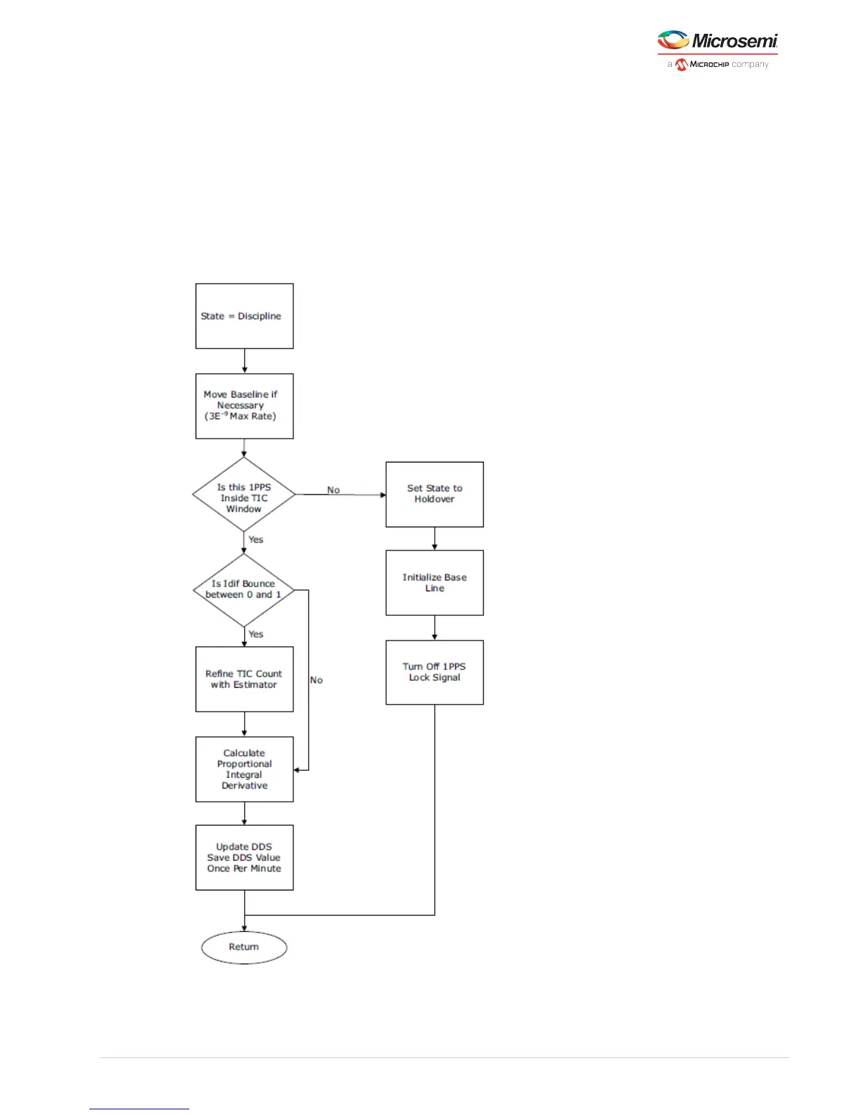
7.9.6 Discipline
In the discipline state, the SA.22c uses a proportional-integral-derivative (PID) method to steer the 1PPS
output. The SA.22c average frequency offset is close to zero. There is some frequency change when
recovering from holdover. If at any time a 1PPS input signal is more than 330 ns from its expected value,
the 1PPS algorithm returns to holdover state. If the input source is stable, the SA.22c further refines the
input estimate to provide a smoother frequency output. Every minute the SA.22c saves the DDS setting
in case holdover occurs. Some receivers take a long time to produce 330 ns of error after signal loss; the
SA.22c reverts to the DDS value from two periods before the 1PPS becomes invalid.
Figure 26 • SA.22c Discipline State

Table of Contents

Related product manuals