EasyManua.ls Logo

Midea MGBT-F250W/RN1 - Mgbt-D60 W;Rn1

Midea MGBT-F250W/RN1
213 pages
Print Icon
To Next Page IconTo Next Page
To Next Page IconTo Next Page
To Previous Page IconTo Previous Page
To Previous Page IconTo Previous Page
Loading...
Aqua tempo power series tropical air-cooled scroll chiller 50Hz MCAC-ATSM-2014-09
44
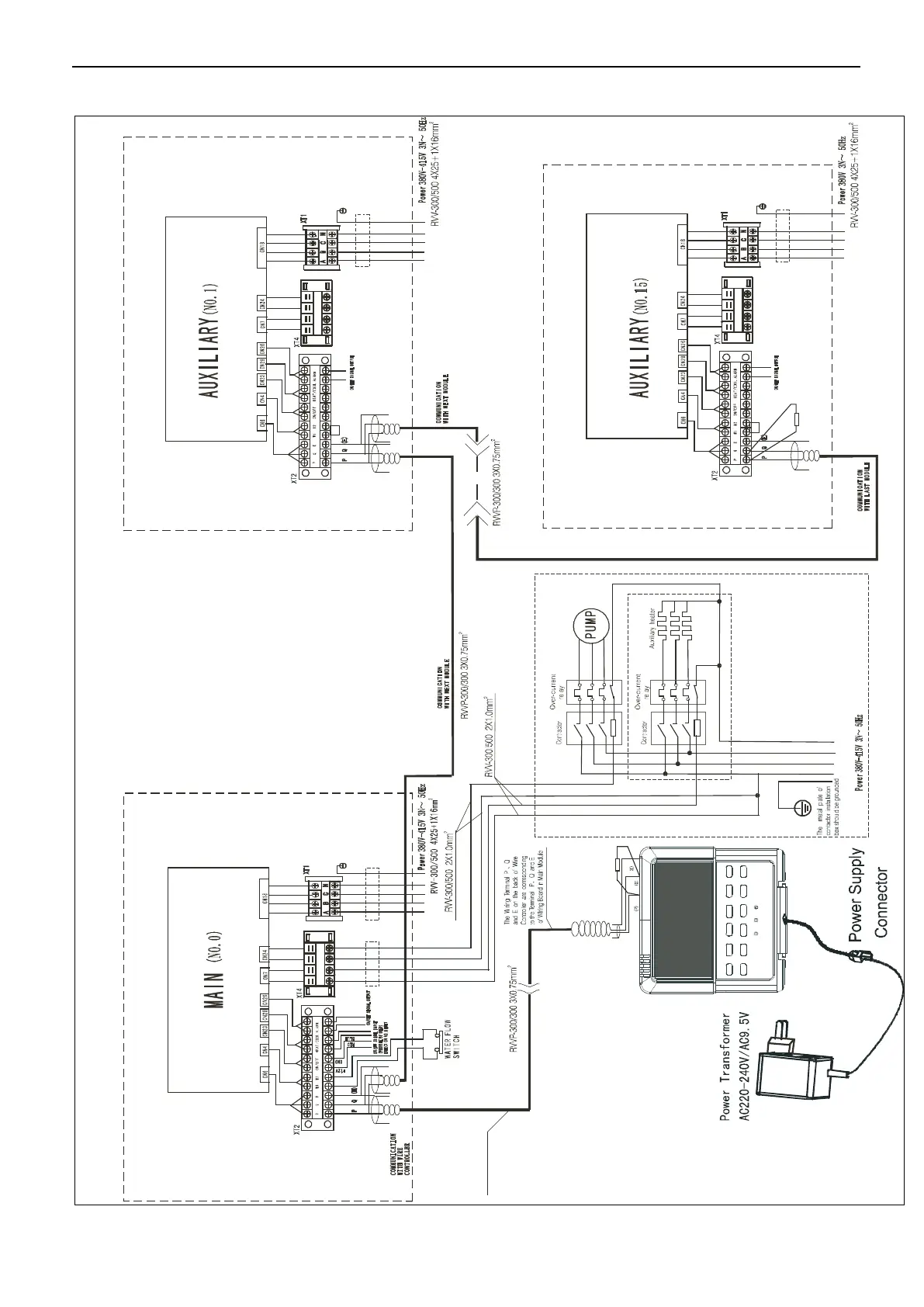
5.3 MGBT-D60W/RN1
Attached picture (II) Networking Communication Schematic of Main Unit and Auxiliary Unit
A B
C
N
The l en gth o f wir e
sho ul d be sh ort er
tha n 50 0m
100Ω
Black
Yellow
Gray
Query
Fault
Notes
The wiring diagram of auxiliary heater and
pump is just for reference ,please follow the
instructions of corresponding auxiliary
heater products.
Please choose such accessory as power
wire , switch of auxiliary heater according to
the actual parameter of products and national
120Ω
H2 P1 P 2H1
H2 P1 P2H1
H2 P 1 P 2H1

Table of Contents

Other manuals for Midea MGBT-F250W/RN1

Related product manuals