EasyManua.ls Logo

Mitsubishi MR-J4-200A - Page 367

Mitsubishi MR-J4-200A
640 pages
Print Icon
To Next Page IconTo Next Page
To Next Page IconTo Next Page
To Previous Page IconTo Previous Page
To Previous Page IconTo Previous Page
Loading...
11. OPTIONS AND AUXILIARY EQUIPMENT
11 - 36
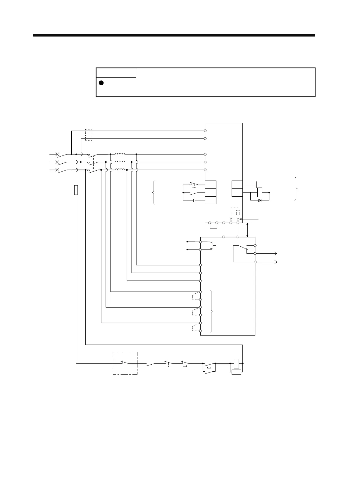
(2) Connection example
POINT
In this configuration, only the STO function is supported. The forced stop
deceleration function is not available.
(a) 200 V class
P3 P4
CN- P+
N/- P/+
RD
SE
MCMCCB
RX
R
SX
S
TX
T
R/L1
S/L2
T/L3
B
C
EM1
SON
DICOM
CN1
DOCOM
ALM
CN1
RA
BC
FR-RC
ALM
RA
MC
MC
SK
L11
L21
L1
L2
L3
A
B
C
(Note 1)
Phase detection
terminals
Ready
Alarm output
RDY output
(Note 7)
(Note 5)
Power
supply
Malfunction
(Note 3)
Power factor
improving AC reactor
(Note 10)
Forced stop 1
(Note 6)
Servo-on
Power regeneration converter
FR-RC
Operation ready
OFF
ON
Forced stop 1
(Note 6)
Servo amplifier
(Note 2)
5 m or shorter
(Note 4)
24 V DC (Note 9)
(Note 8)
(Note 8)
24 V DC
(Note 9)

Table of Contents

Related product manuals