EasyManua.ls Logo

Mitsubishi MR-JE-200B - Status Display of an Axis

Mitsubishi MR-JE-200B
294 pages
To Next Page IconTo Next Page
To Next Page IconTo Next Page
To Previous Page IconTo Previous Page
To Previous Page IconTo Previous Page
Loading...
4. STARTUP
4 - 9
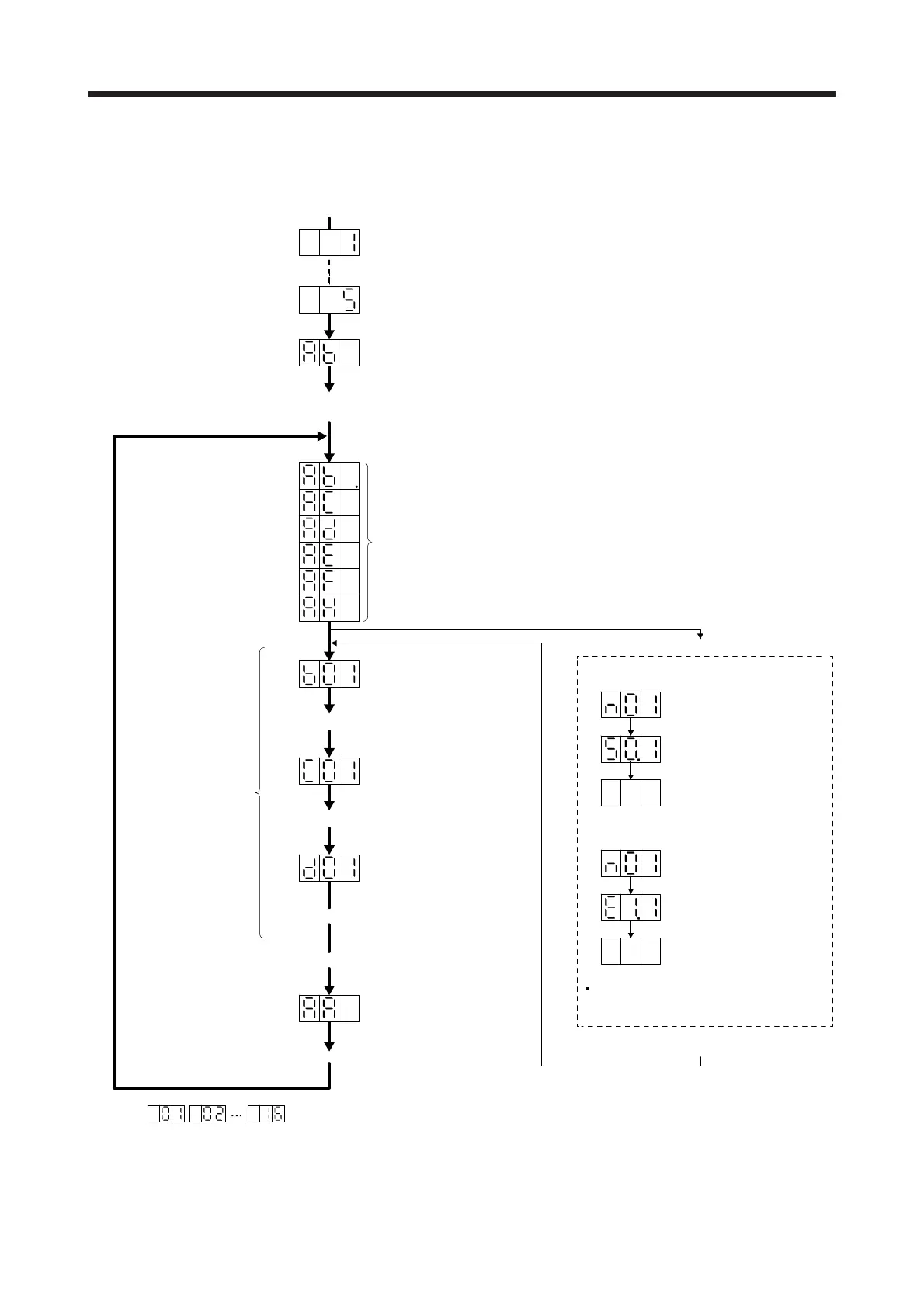
4.3.3 Status display of an axis
(1) Display sequence
The segment of the last 2 digits shows the axis number.
Servo system controller power on
(SSCNET III/H communication begins)
Ready-on
Servo-on
Ordinary operation
Servo system controller power off
Servo system controller power on
When alarm occurs, its
alarm code appears.
Waiting for servo system controller power to switch on
(SSCNET III/H communication)
Ready-on and servo-off
Ready-on and servo-on
(Note)
(Note)
(Note)
When an alarm No. or warning No. is displayed
Axis
No. 1
Axis
No. 2
Axis
No. 16
Initial data communication with the
servo system controller
(initialization communication)
Ready-off and servo-off
Note.
Example:
Blinking
Blinking
After 0.8 s
Blank
After 0.8 s
When [AL. 50 Overload 1]
occurs at axis No. 1
Example:
Blinking
Blinking
After 0.8 s
Blank
After 0.8 s
When [AL. E1 Overload warning 1]
occurs at axis No. 1
During a warning that does not cause
servo-off, the decimal point on the third
digit LED shows the servo-on status.
Servo amplifier power on
System check in progress
Alarm reset or warning cleared

Table of Contents

Related product manuals