EasyManua.ls Logo

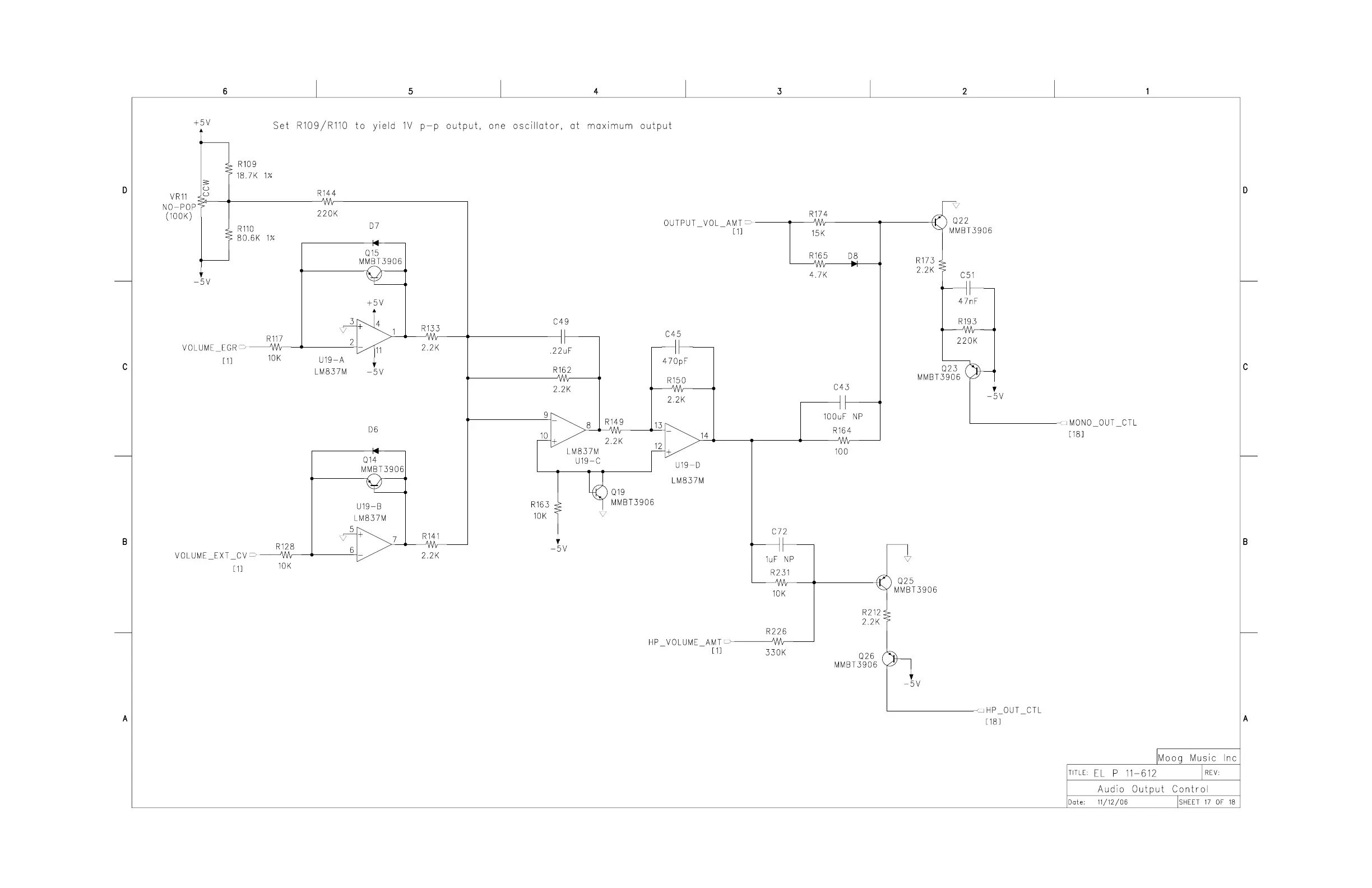
Moog Little Phatty Stage II - Audio Output Control Circuits; Volume and CV Output Control

Moog Little Phatty Stage II
52 pages
To Next Page IconTo Next Page
To Next Page IconTo Next Page
To Previous Page IconTo Previous Page
To Previous Page IconTo Previous Page
Loading...

Related product manuals