EasyManua.ls Logo

Motorola APX 1000 - Figure 3-30. Audio TX Path Block Diagram

Motorola APX 1000
1096 pages
To Next Page IconTo Next Page
To Next Page IconTo Next Page
To Previous Page IconTo Previous Page
To Previous Page IconTo Previous Page
Loading...
3-40 Theory of Operation: Controller
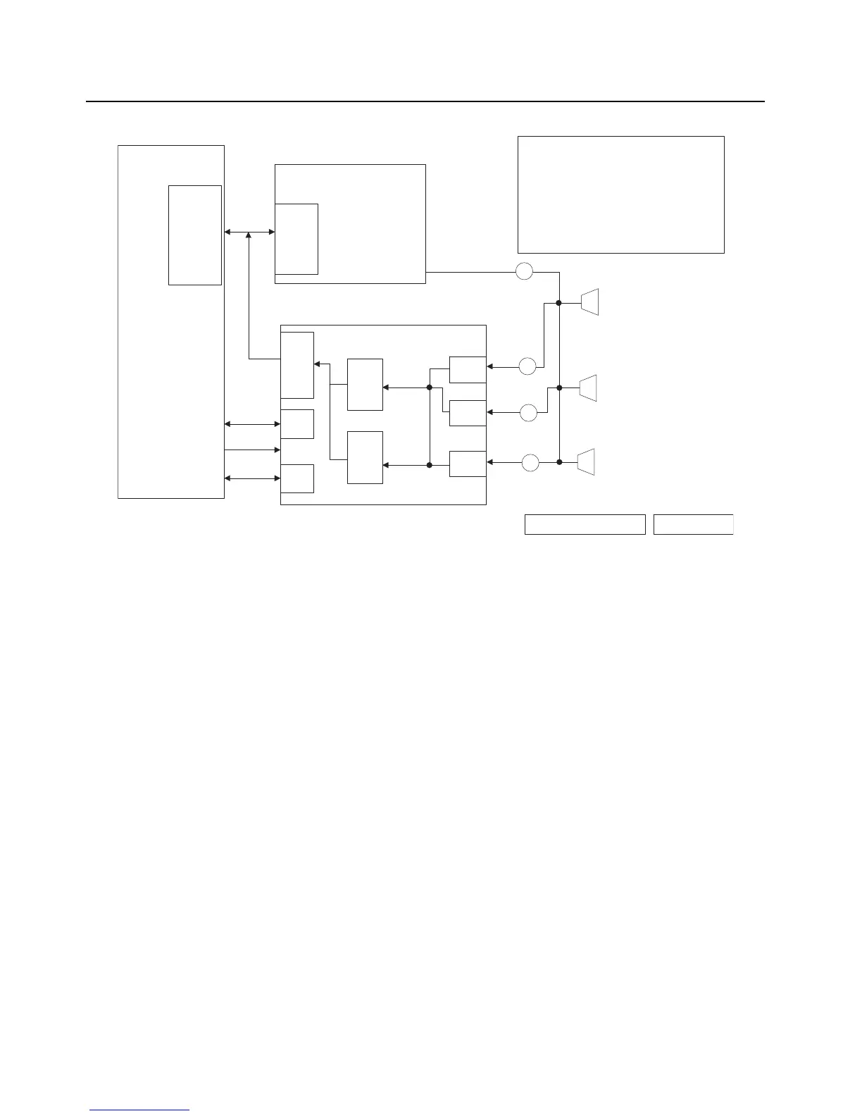
Figure 3-30. Audio TX Path Block Diagram
The external microphone path will also be supported by the TI AIC33 CODEC, using the LINE1LP
pin on the IC. The LINE1LP is multiplexed with the MIC3R within the CODEC, and selected as the
input when the external microphone path is chosen as the TX audio source. Similar to the internal
microphone signals, the TI CODEC amplifies and samples the external microphone signal. The
digital data is also sent to the OMAP1710's DSP through the McBSP1 port using the audio SSI bus.
OMAP DSP
MAKO
Audio Stereo Codec (TI AIC33)
SSI
SSI
MCBSP1
VC_DCLK
VC_FSYNC
VC_TX
VC_RX
SSI
LEFT
ADC
RIGHT
ADC
DSP SPI
SPI
MIC BIAS
Reset Out
Reset
External/
Accessory
Microphone
Internal
Microphone 1
Internal
Microphone 2
I2C
I2C
Line 1L
Mic 3R
Mic 3L
Note: All three microphones will be
routed to the AIC33 CODEC. In Tx
mode, MAKO will only be used to
generate the microphone bias. Both
internal microphones will be sampled
on adjacent SSI slots. The external
microphone can be sampled on either
slot.
5
4
Board OverlayTest Point Descriptions
6
1

Table of Contents

Other manuals for Motorola APX 1000

Related product manuals