EasyManua.ls Logo

Motorola APX 1000 - Figure 3-48. Detailed Low-Frequency Transmit;Receive Paths; Figure 3-49. Chip Power-Up;Power-Down Sequence (Exernal Input;Output Shown)

Motorola APX 1000
1096 pages
To Next Page IconTo Next Page
To Next Page IconTo Next Page
To Previous Page IconTo Previous Page
To Previous Page IconTo Previous Page
Loading...
Theory of Operation: Bluetooth 3-61
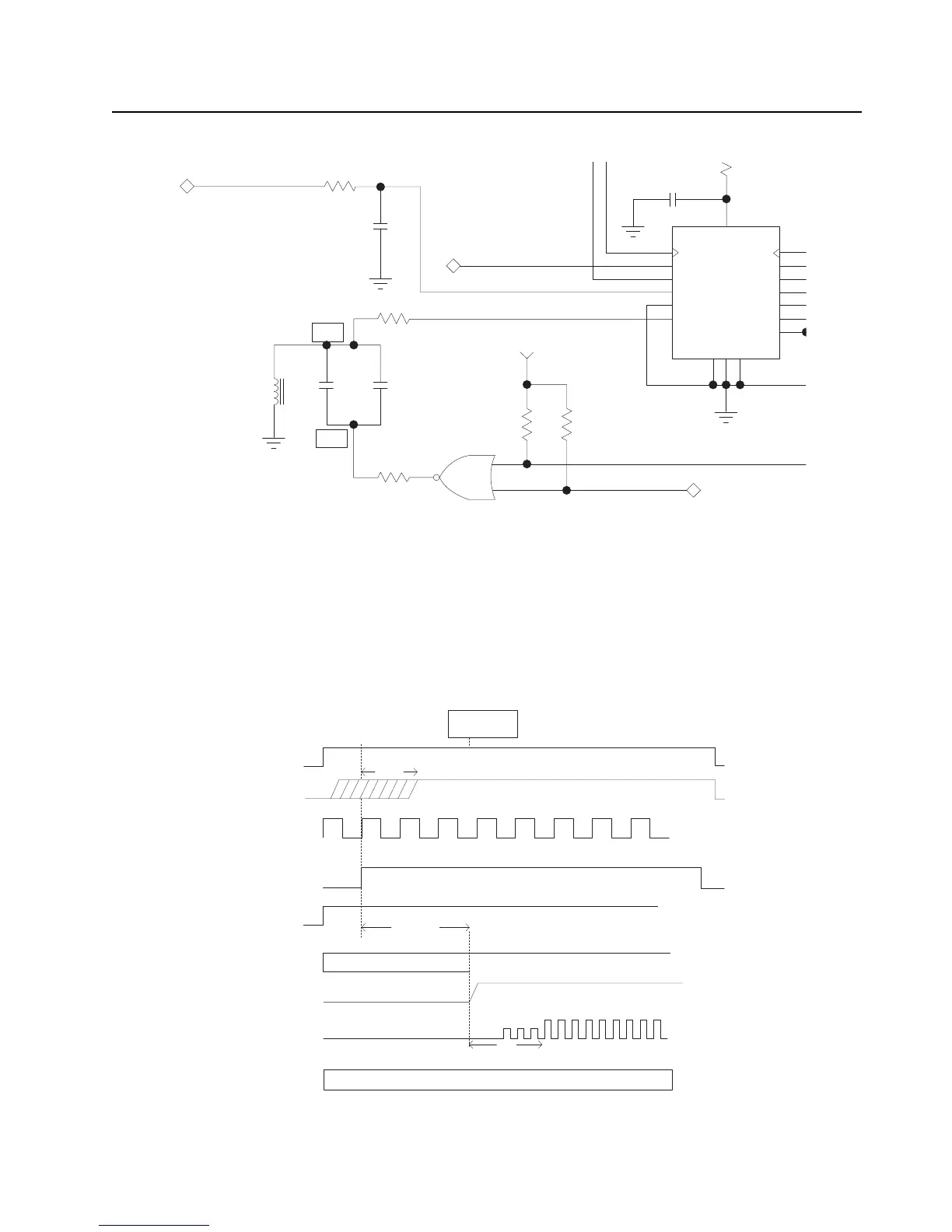
Figure 3-48. Detailed Low-Frequency Transmit/Receive Paths
3.5.1 Bluetooth Power
Our Bluetooth IC operates from a 3.6V (U6504, VBAT) switching regulator located on the Main board
to supply the Bluetooth IC core and a 1.85V (U6508, VDDS) supply for the I/O. It has a shutdown
(U2415 pin L3) that must be high for operation to work. The power-up/down sequence required for
operation is shown in Figure 3-49.
Figure 3-49. Chip Power-Up/Power-Down Sequence (Exernal Input/Output Shown)
32KHZ_3.3V
R2457M3
15K
C2475M3
1000PF
R2474M3
270K
O/P
NFC
ANTENNA
L2407M3
6.8 mH
1
C2457M3
18PF
U2412M3
NL17SZ02
R2475M3
150
USART1_TX
R2477M3
100K
7
16
15
R24
1
G1
R2476M3
100K
TC1_OCA
4
TX path
I/P
GPS_BT_3.3V
12
1
9
1
6
8
1
2
SCL
DAT
SDO
XOUT
WAKE
NC1
NC2
NC3
VCC
CS
SDI
XIN
LFN
LF1P
VSS
GND
CTGND
C2465M3
1UF
U2403M3
AS3930A
51009735001
11
13
5
4
3
RX path
NFC_CS_INV
C2454M3
220PF
1%
APX 2000/ APX 4000
Partial Current Tree
7.5V Batt
VDDS
VBAT
VDD1P8
RTC
Startup
CLK_REQ_POL
TCXO_CLK_REQ
VDD_TCXO
Hi Z - PD
Max 36.5 ms
5 ms
Analog PORz (~135 RTC cycles) +
Efuse shifting (~1000 RTC cycles)
Max time from clock request/
voltage to TCXO_CLK availability
Hi Z - PD
TCXO_CLK
REF_CLK_REQ
(OR of
nshutdown
pins)
<2.5ms
or

Table of Contents

Other manuals for Motorola APX 1000

Related product manuals