EasyManua.ls Logo

MULTIQUIP WTB-16PD - Hydraulic System Diagram

MULTIQUIP WTB-16PD
53 pages
Print Icon
To Next Page IconTo Next Page
To Next Page IconTo Next Page
To Previous Page IconTo Previous Page
To Previous Page IconTo Previous Page
Loading...
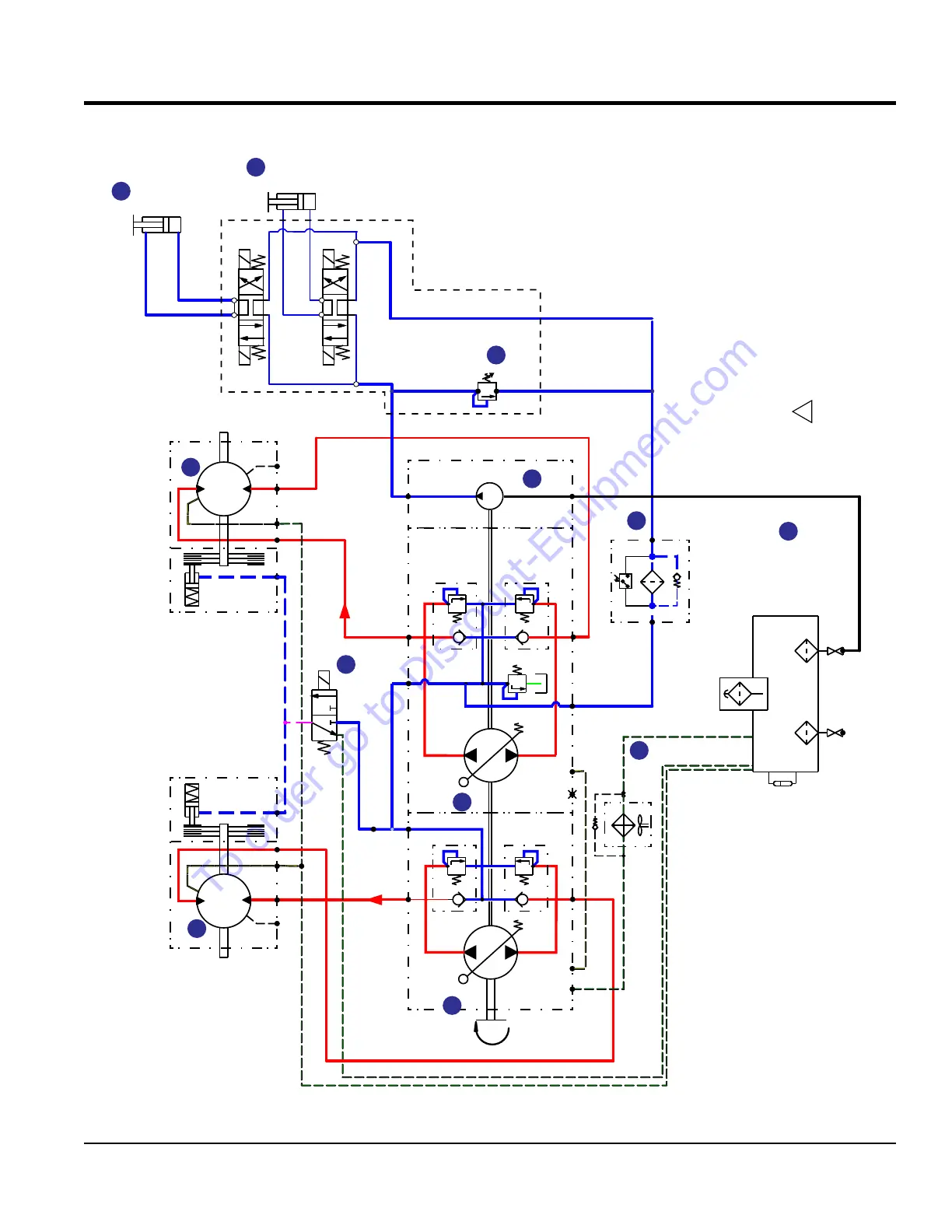
WTB-16PD TRACK-DRIVE POWER BUGGY • OPERATION MANUAL — REV. #0 (08/31/20) — PAGE 45
HYDRAULIC SYSTEM DIAGRAM
R
L
1
X
2
R
L
1
X
2
14 bar
300 bar
300 bar
300 bar
300 bar
B1
A1
G
T11
B2
A2
SUCTION AUX.
Paux
T12
S
T21
T22
P
T
Suction Strainer
100 micron
124 Bar
RIGHT TRACK
LEFT TRACK
10 micron
Beta10 > 100
FORWARD
FORWARD
3600 RPM
****
1.5 bar
DUMP
CYLINDER
LEFT
DRIVE
MOTOR
LEFT-SIDE
HYD. DRIVE
PUMP
RIGHT-SIDE
HYD. DRIVE
PUMP
RIGHT
DRIVE
MOTOR
PARKING
BRAKE
SOLENOID
HYDRAULIC OIL
TANK
HYD. OIL
COOLER
GEAR
PUMP
A
B
C
D
E
NOTE:
BLUE CIRCLE WITH WHITE LETTERING
DENOTES COMPONENT LOCATION.
REFERENCE HYDRAULIC HOSE LOCATOR
COMPONENT DRAWINGS.
1
J
F
G
H
CHARGE
FILTER
I
L
P
T
A2
B2
A1
B1
PIVOT
CYLINDER
M
DUMP/PIVOT
VALVE
ADJ.
To order go to Discount-Equipment.com

Related product manuals