EasyManua.ls Logo

MUTOH ValueCut VC-1300 - Wiring Diagram

MUTOH ValueCut VC-1300
63 pages
Print Icon
To Next Page IconTo Next Page
To Next Page IconTo Next Page
To Previous Page IconTo Previous Page
To Previous Page IconTo Previous Page
Loading...
MAINTENANCE MANUAL
VCE-MM-02
19
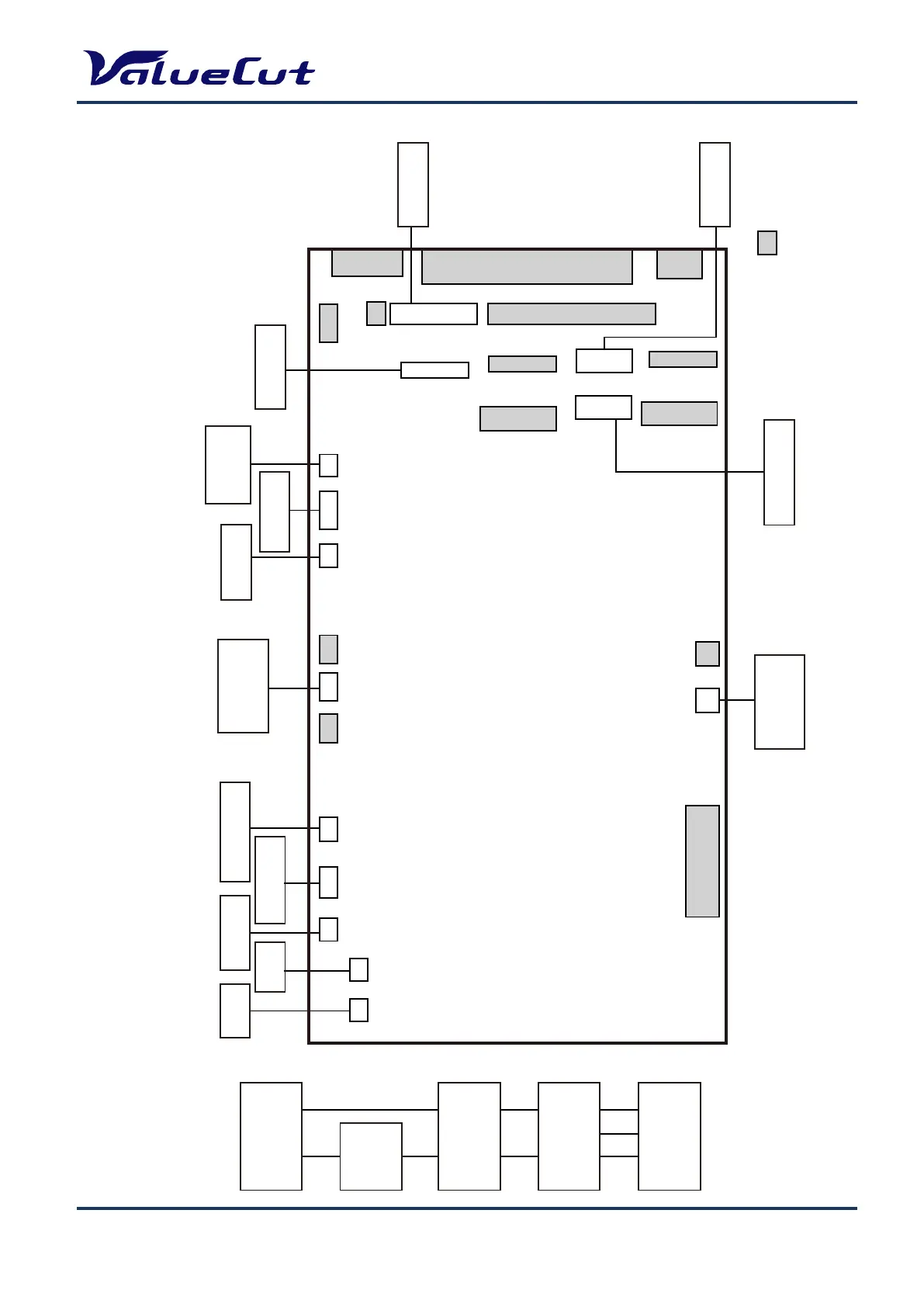
Wiring Diagram
FAN
FAN
Y Motor
Y Encoder
X Motor
X Encoder
JP10 JP11
JP15 JP18 JP25 JP6 JP5 JP22 JP21 JP23 JP7 JP16
Paper Rear
Sensor
Lever
Sensor
Serial Port
USB Port
JP1
JP3 JP4
JP30
JP27
JP33
JP8
JP31
JP28
JP20
JP10A
JP32
JP13
JP12
JP2
JP19
CR Board
Paper Front
Sensor
Control Panel
Power Board
FRONT SIDE
REAR SIDE
: N/C
MAIN BOARD
AC input
100v-240v
3A FUSE
On/Off
Switch
Power
Board
DC 40V/5V
Output

Table of Contents

Related product manuals