EasyManua.ls Logo

NAD S250 - Wiring Diagram

NAD S250
18 pages
Print Icon
To Next Page IconTo Next Page
To Next Page IconTo Next Page
To Previous Page IconTo Previous Page
To Previous Page IconTo Previous Page
Loading...
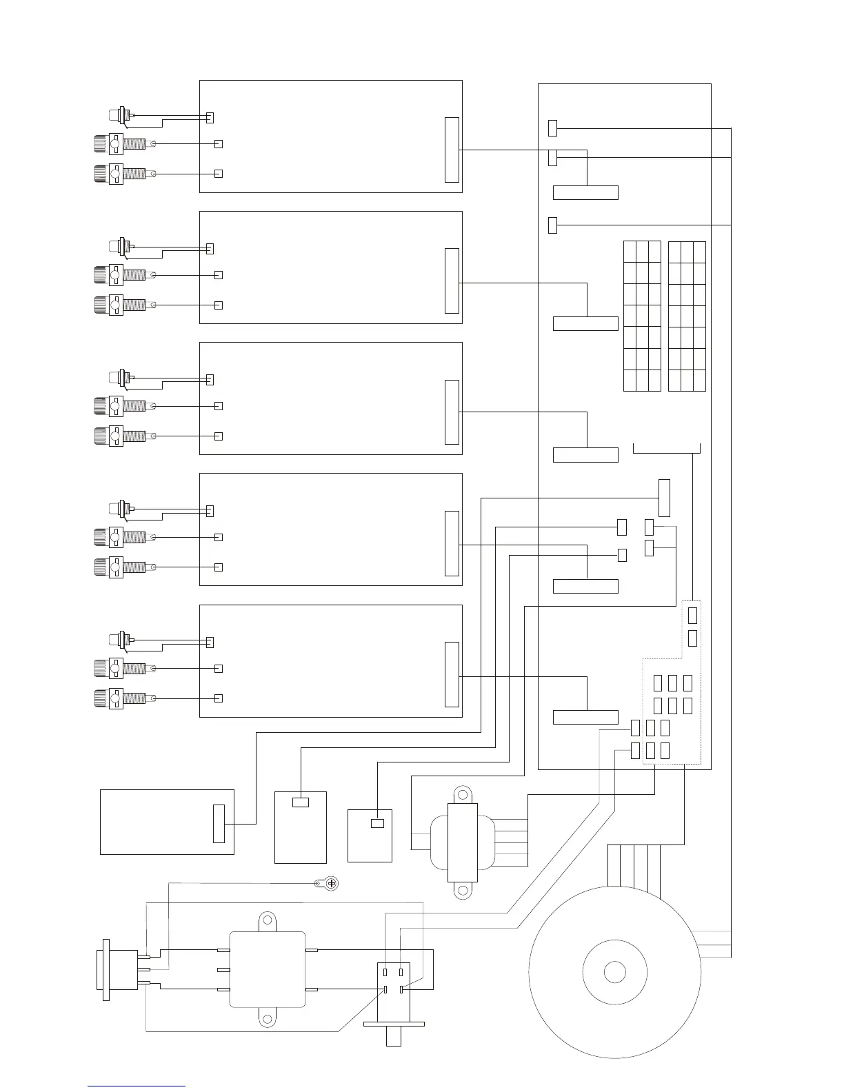
WIRING DIAGRAM
J2
J3 +
J4 -
+
J1
1
CHANNEL 5
AMP BOARD
1
J2
J3 +
J4 -
+
J1
1
CHANNEL 4
AMP BOARD
1
J2
J3 +
J4 -
+
J1
1
CHANNEL 3
AMP BOARD
1
J2
J3 +
J4 -
+
J1
1
CHANNEL 2
AMP BOARD
1
J2
J3 +
J4 -
+
J1
1
CHANNEL 1
AMP BOARD
1
PSN
PSL
S1
S2
S3
S4
S5
S6
M1
M2
M3
M4
M5
M6
SS1
SS2
1
1
1
1
1
1
J18
J17
J19
J5
J4
J3
J2
J1
RED
BLK
BLU
BRN
WHT
YEL
GRN-YEL (230V ONLY)
GRY
ORN
VIO
GRY
ORN
VIO
RED
BLK
BLU
BRN
WHT
YEL
YEL
YEL
BRN (230V)
BRN (230V)
BRN
BLU
BLU (230V)
BLU (230V)
RED
WHT
BLK
RED
RED
WHT
BLK
RED
RED
WHT
BLK
RED
RED
WHT
BLK
RED
RED
WHT
BLK
RED
S1
S2
S3
S4
S5
S6
M1
M2
M3
M4
M5
M6
RED
BLK
BLU
BRN
WHT
120V
230V
120V
230V
BRN
BLK
WHT
RED
BLU
BLK
WHT
RED
BLU
BRN
BLK
WHT
RED
BRN
BLU
MAIN
TRANSFORMER
STANDBY
TRANSFORMER
BLK
RED
BLK
RED
BLK
RED
BLK
RED
BLK
RED
L
E
N
AC INLET
EMI FILTER
POWER SWITCH
STANDBY
TRANSFORMER
MAIN
TRANSFORMER
PSU BOARD
TRIGGER
SWITCH
BOARD
PWR
LED
BD
PROT/SC
LED BD
J26
J27
J28
J22
J24
J25
BLU (120V)
BRN (120V)
CHASSIS

Related product manuals