EasyManua.ls Logo

NC HT1.0 - Fault Finding; Noisy wheel motor

NC HT1.0
84 pages
Print Icon
To Next Page IconTo Next Page
To Next Page IconTo Next Page
To Previous Page IconTo Previous Page
To Previous Page IconTo Previous Page
Loading...
81
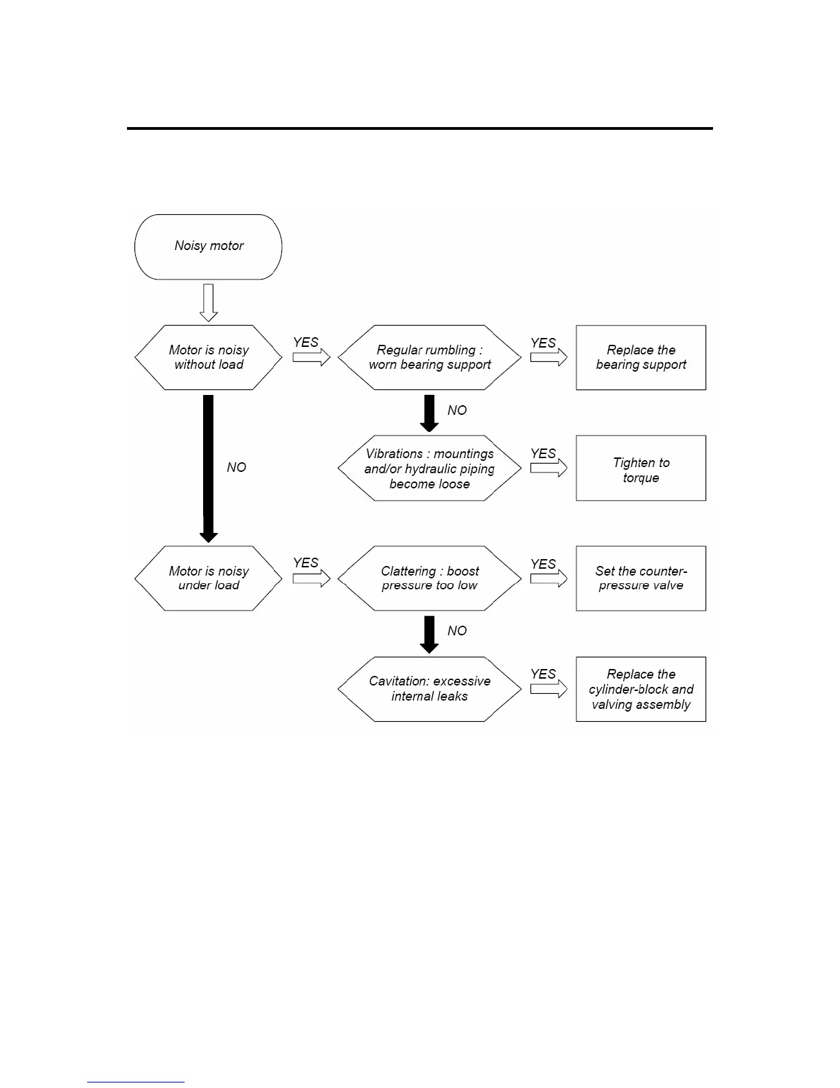
Fault Finding
CHART E2—Noisy wheel motor

Table of Contents

Related product manuals