EasyManua.ls Logo

Nokia N900 - Potentially Explosive Environments

Nokia N900
202 pages
To Next Page IconTo Next Page
To Next Page IconTo Next Page
To Previous Page IconTo Previous Page
To Previous Page IconTo Previous Page
Loading...
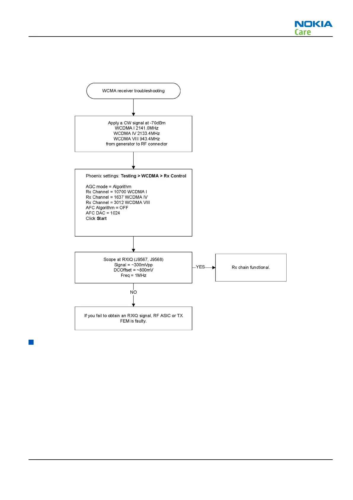
WCDMA receiver troubleshooting flowchart
Troubleshooting flow
Transmitter troubleshooting
General instructions for transmitter (TX) troubleshooting
Please note the following before performing transmitter tests:
TX troubleshooting requires TX operation.
Do not transmit on frequencies that are in use.
The transmitter can be controlled in local mode for diagnostic purposes.
The most useful Phoenix tool for GSM transmitter testing is “RF Controls”, in WCDMA transmitter testing
the best tool is “TX Control”.
Remember that re-tuning is not a fix! Phones are tuned correctly in production.
Note: Never activate the GSM or WCDMA transmitter without a proper antenna load. Always connect
a 50 Ω load to the RF connector (antenna, RF-measurement equipment or at least a 2 W dummy
load); otherwise the GSM or WCDMA Power amplifier (PA) may be damaged.
RX-51
Cellular RF troubleshooting
Issue 1 COMPANY CONFIDENTIAL Page 4 –13
Copyright © 2009 Nokia. All rights reserved.

Table of Contents

Other manuals for Nokia N900

Related product manuals