EasyManua.ls Logo

Nokia N900 - Internal Earpiece Troubleshooting

Nokia N900
202 pages
To Next Page IconTo Next Page
To Next Page IconTo Next Page
To Previous Page IconTo Previous Page
To Previous Page IconTo Previous Page
Loading...
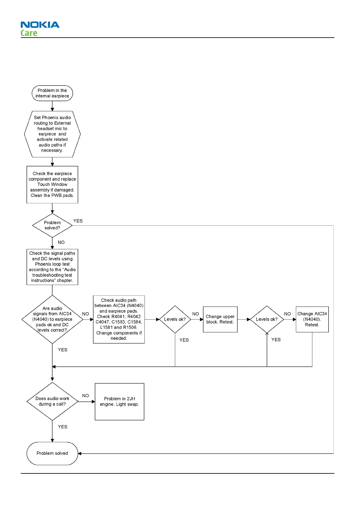
Internal earpiece troubleshooting
Troubleshooting flow
RX-51
BB Troubleshooting
Page 3 –40 COMPANY CONFIDENTIAL Issue 1
Copyright © 2009 Nokia. All rights reserved.

Table of Contents

Other manuals for Nokia N900

Related product manuals