EasyManua.ls Logo

Nureva SPAN - Connect Hardware Components; Ethernet Port Configuration

Default Icon
28 pages
Print Icon
To Next Page IconTo Next Page
To Next Page IconTo Next Page
To Previous Page IconTo Previous Page
To Previous Page IconTo Previous Page
Loading...
15
February 2017
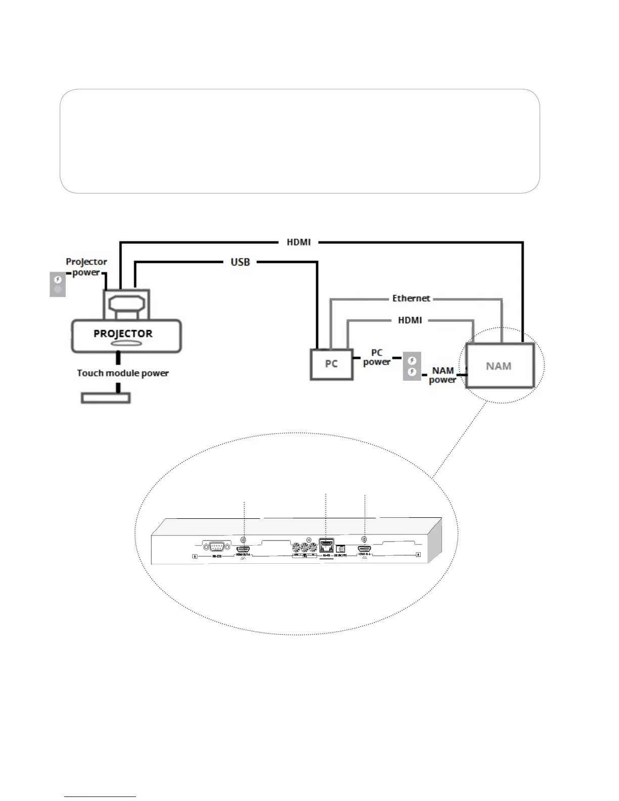
Connect the hardware
4.
Ensure your IPV4 Ethernet port is enabled correctly.
If you are hardwiring your PC to your network, you may need a USB-Ethernet
adapter to connect the second Ethernet cable to your PC.
HDMI out
(to projector)
HDMI in
(to PC)
Ethernet
(to PC)