EasyManua.ls Logo

Olsen HTL-90D - Page 22

Olsen HTL-90D
36 pages
Print Icon
To Next Page IconTo Next Page
To Next Page IconTo Next Page
To Previous Page IconTo Previous Page
To Previous Page IconTo Previous Page
Loading...
22
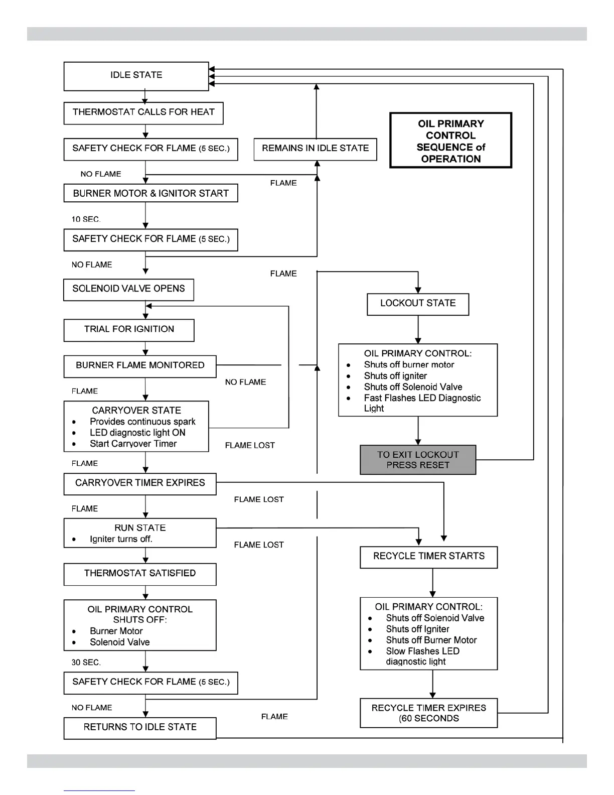
OIL PRIMARY CONTROL  SEQUENCE OF OPERATION

Related product manuals