EasyManua.ls Logo

Olympus oep-4 - Connection of the Camera Control Unit (OTV-SX2 C)

Olympus oep-4
80 pages
Print Icon
To Next Page IconTo Next Page
To Next Page IconTo Next Page
To Previous Page IconTo Previous Page
To Previous Page IconTo Previous Page
Loading...
Installation and Connection
2
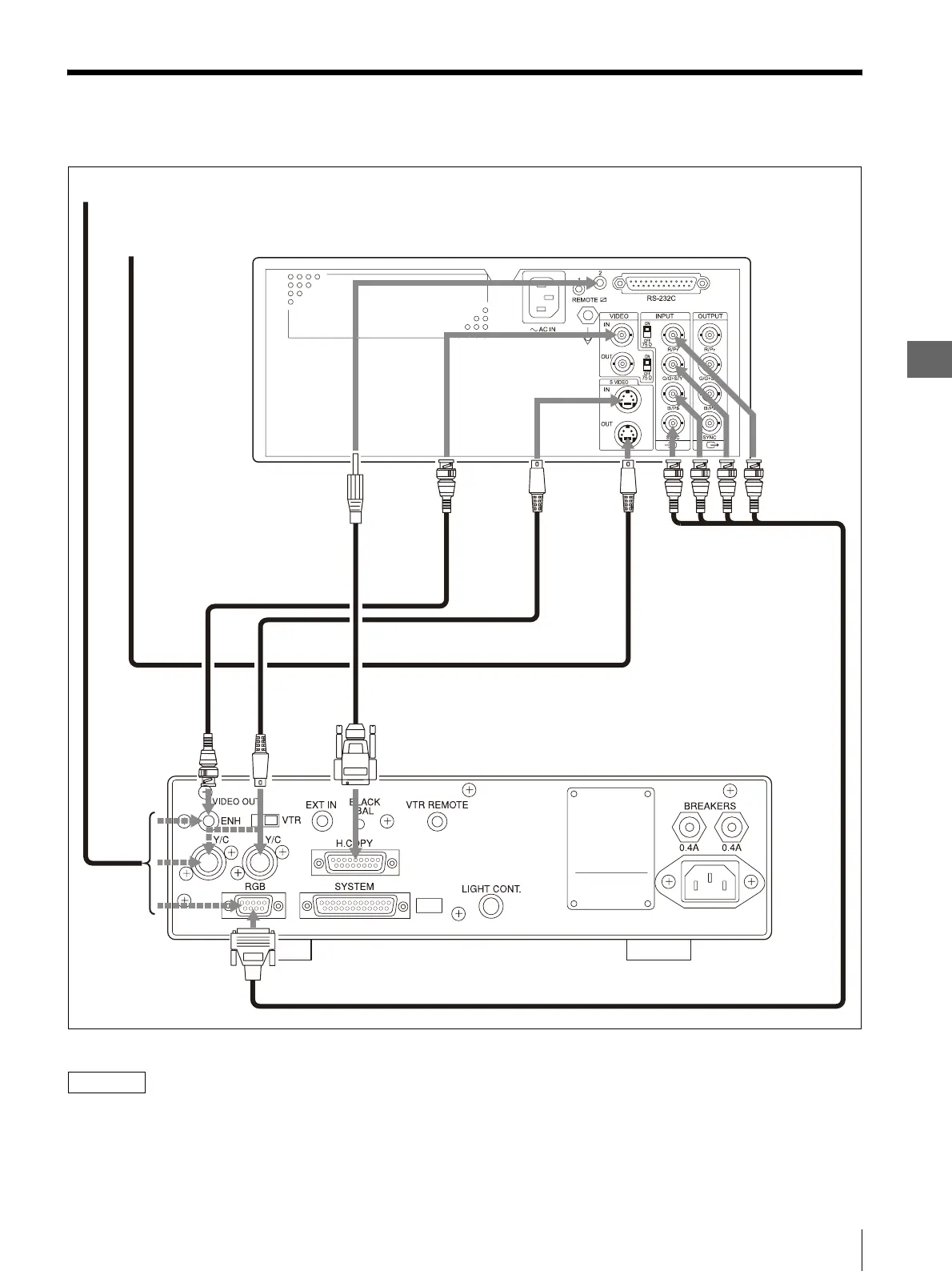
2.5 Connection of the Camera Control Unit (OTV-SX2C)
19
2.5 Connection of the Camera Control Unit (OTV-
SX2C)
Figure 2.4
NOTE
It can be used if any one of an RGB cable, a Y/C cable,
and the BNC cable is connected between this
instrument and camera control unit (OTV-SX2C).
Refer to the instruction manual of camera control unit
(OTV-SX2C) for connection of camera control unit
(OTV-SX2C) and the monitor.
SBGR
Color Video Printer (OEP-4)
VIDEO IN
terminal
S VIDEO IN
terminal
S VIDEO
OUT
terminal
REMOTE 2
terminal
INPUT
terminals
RGB cable
(MH-984)
Y/C cable
BNC cable (MB-677)
VIDEO OUT
(video output)
terminal
Y/C cable (MH-985)
OEP cable
(MH-987)
H.COPY (Hard copy)
terminal
RGB terminal
Camera Control Unit
(OTV-SX2C)
To a monitor
To Y/C input connector
of a monitor
Y/C
terminal

Table of Contents