EasyManua.ls Logo

Omron E5AC - Wiring

Omron E5AC
224 pages
To Next Page IconTo Next Page
To Next Page IconTo Next Page
To Previous Page IconTo Previous Page
To Previous Page IconTo Previous Page
Loading...
6 Programless Communications
6 - 74
E5@C Digital Temperature Controllers Communications Manual (H175)
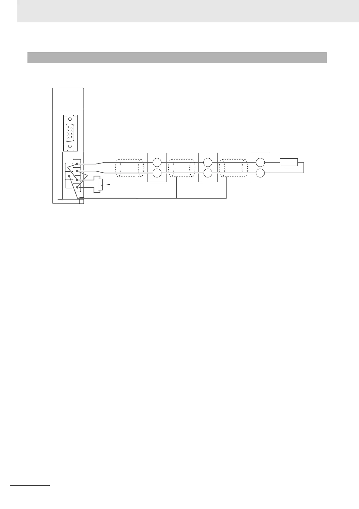
Wire the RJ71C24 to E5CC Controllers as shown below.
Note: 1 Use a terminating resistance of at least 54 Ω.
2 The maximum transmission distance is 500 m.
3 For details on wiring methods, refer to 2.3 RS-422/485 Interface Specifications and 6.2 RS-422/485
Interface Connection Method in the MELSEC iQ-R Serial Communication Module User’s Manual (Startup)
(SH-081250ENG).
6-10-2 Wiring
RJ71C24
Shield Shield Shield
13
14
E5CC
No.0
E5CC
No.1
E5CC
No.2
B(+)
A()
13
14
B(+)
A()
13
14
B(+)
A()
RJ71C24
Terminating resistance
120
Ω (1/2 W)
Terminating
resistance

Table of Contents

Other manuals for Omron E5AC

Related product manuals