EasyManua.ls Logo

Onkyo TX-L5

Onkyo TX-L5
39 pages
To Next Page IconTo Next Page
To Next Page IconTo Next Page
To Previous Page IconTo Previous Page
To Previous Page IconTo Previous Page
Loading...
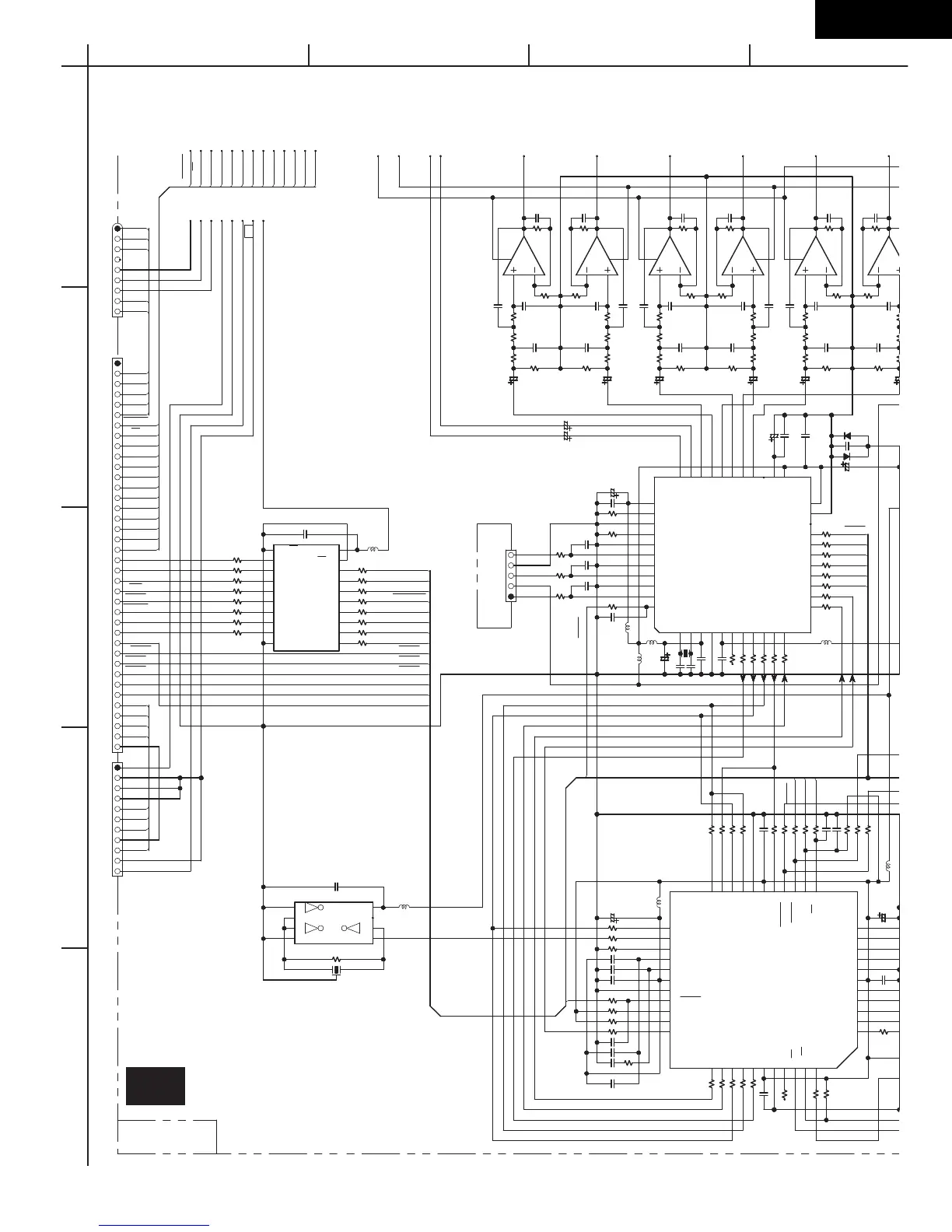
TX-L5
SCHEMATIC DIAGRAM 2-1
DSP section
U11
P7001A
D702
D701
TVDD
DVDD
VCOM
DFZ1
LOUT3
ROUT3
LOUT2
ROUT2
LOUT1
ROUT1
LIN
RIN
PVDD
VREFH
AVDD
AVSS
DFZ2
CSN
CCLK
CDTI
CDTO
INT1
INT0
SDTI3
SDTI2
PDN
RX1
I2C
RX2
TST
RX3
SLAVE
RX4
PVSS
R
SDTI1
SDTO
BICK
LRCK
MCKO
TX
DVSS
XTI
XTO
Q701
AK4586
1
2
3
4
5
6
7
8
9
10
11
12
13
14
15
16
17
18
19
20
21
22
23
24
25
26
27
28
29
30
31
32
33
34
35
36
37
38
39
40
41
42
43
44
JL5601A
P702A
P122B
X702
CSTCV12.2MTJ0C4
L707
022M
L701
022M
L708
022M
L704
022M
L709
022M
L702
022M
L703
022M
L706
022M
X701
12.288MHZ
HC-49/U03C
Q704
TC7WU04FU
GND4
1
63
72
5
VCC8
Q705 TC74VHC541FT
A12
A23
A34
A45
A56
A67
A78
A89
GND10
VCC20
Y1 18
Y2 17
Y3 16
Y4 15
Y5 14
Y6 13
Y7 12
Y8 11
G11
G219
Q703
CS493002-CL
CS493623-CL
MJJ TYPE
OTHER
A0/SCCLK 7
A1/SCDIN6
AUDATA041
AUDATA140
AUDATA239
CLKIN30
CLKSEL31
CMPCLK/SCLKN2
28
CMPDAT/RCV958/SDATAN2 27
CMPREQ/
LRCLKN2
29 DATA0 17
DATA1 16
DATA2 15
DATA3 14
DATA4 11
DATA5 10
DATA6 9
DATA7 8DC38
DD37
FILT133
FILT232
LRCKN126LRCLK42
MCLK44
SCDIO/SCDOUT 19
SCLK43 SCLKN1/STCCLK2 25
SDTAN122
VDD11
VDD212
VDD323
VDDA34
VSS12
VSS2 13
VSS3 24
VSSA35
XMT9583
ABOOT/_INTREQ 20
CS 18
EXTMEM 21
RD/R/_W5
RESET36
WR/DA4
Q3111
NJM4565V
3
2
4
1
Q3113
NJM4565V
3
2
4
1
Q3115
NJM4565V
3
2
4
1
Q3111
NJM4565V
5
8
6
7
Q3113
NJM4565V
5
8
6
7
Q3115
NJM4565V
5
8
6
7
C719
220/6.3
C708 10/16
C715 47/6.3
C716 47/6.3
C717
47/6.3
C709
47/6.3
C733
47/6.3
C3112
10/16
C3111
10/16
C3114
10/16
C3113
10/16
C3116
10/16
C3115
10/16
C722 47/6.3
R722
4.7K
R721
10K
R739
33K
R716
000J
R717
330
R718
330
R719
330
R760 1M
R720 10K
R709 1K
R710 1K
R711 220
R712 220
R713 220
R714 220
R707 47
R708 47
R701 47
R702 47
R703 47
R704 47
R705 47
R706 47
R715
18K
R758 10K
R757 10K
R768 220
R767 220
R766 220
R765 220
R764 220
R763 220
R762 220
R761 220
R776 220
R775 220
R774 220
R773 220
R772 220
R771 220
R770 220
R769 220
R741 47
R743 47
R745 47
R747 47
R748 47
R3112
100K
R3111
100K
R3122
2.2K
R3121
2.2K
R3132
2.2K
R3131
2.2K
R3142
2.2K
R3141
2.2K
R3162
3.3K
R3161
3.3K
R3152
3.3K
R3151
3.3K
R3114
100K
R3113
100K
R3124
2.2K
R3123
2.2K
R3134
2.2K
R3133
2.2K
R3144
2.2K
R3143
2.2K
R3164
3.3K
R3163
3.3K
R3154
3.3K
R3153
3.3K
R3116
100K
R3115
100K
R3126
2.2K
R3125
2.2K
R3136
2.2K
R3135
2.2K
R3146
2.2K
R3145
2.2K
R3166
3.3K
R3165
3.3K
R3156
3.3K
R3155
3.3K
R756 10K
R754 220
R753 220
R752 220
R750 220
R749 47
R746 47
R744 47
R742 47
R740 47
R732 47
R733 47
R734 4.7K
R735 220
R736 4.7K
R737 4.7K
R738 47
R751 220
R755 220
R759
220
C718 104Z
C705 104Z
C707 104Z
C721 105K
C703 104Z
C704 104Z
C711
330J
C713
330J
C712
330J
C735
104Z
C714
102J
C702
150J
C701
150J
C710
104Z
C736 104Z
C3122
332J
C3121
332J
C3132 152J
C3131 152J
C3142
102J
C3141
102J
C3152
330J
C3151
330J
C3124
332J
C3123
332J
C3134 152J
C3133 152J
C3144
102J
C3143
102J
C3154
330J
C3153
330J
C3126
333J
C3125
332J
C3136 153J
C3135 152J
C3146
103J
C3145
102J
C3156
330J
C3155
330J
C732 101J
C731 101J
C729 104Z
C728
103K
C727 105K
C726 102J
C723 105K
C724 471J
C725 104Z
C730 104Z
C734
104Z
DAC_L
DAC_R
DAC_LS
DAC_RS
DAC_C
DAC_SW
STEREO
SD
SCK
SDO
PLLCE
TUMUT
FSWSLT
FSWSCK
FSWSDO
VOLSLT
AP2
AMUT
RDSIN
+12V
-12V
ADRT
ADLT
GND
HPR
TUGND
+22V
VIDEO5V
DGND
SW_PO
GND
+3.3V
HPE
HPL
DGND
+22V
FRL
CSRL
HPR
HPE
HPL
CSRL
FRL
STEREO
SD
SCK
SDO
PLLCE
TUMUT
FSWSLT
FSWSCK
FSWSDO
VOLSLT
AP2
DIRCS
AMUT
DSPSCK
RDSIN
RX3 DSPDO
ADR17
DGND DSPSI
ADR16 AD17[3.3]
RX2 INT1
ADR15 AD16[3.3]
+5VDSP INT0
ROM/RAM AD15[3.3]
RX1
DSPCS ROM[3.3]
DSPRST DCS[3.3]
DSPDO DRS[3.3]
+3.3V
DIRPD
DSPSCK DO[3.3]
DSPSI SCK[3.3]
ABOOT/INT ABOOT/INT
DIRPD DIRPD
DIRCS DIRCS
INT0
INT1
SYSIN DSPSI BCK
LRDA
SRDA
CDA
VMUT LRCK
VCTLB
VCTLA
MGND
VIDEO5V
GND
GND
DCS[3.3]
ABOOT/INT
DSPSI
GND
VCTLA
VCTLB
VMUT
MGND
SYSIN
GND
SW_PO
MCK
DRS[3.3]
CDA SCK[3.3]
DO[3.3]
SRDA
LRDA
TO NAAR-7171(SCHEMATIC 1)
TO NAETC-7177 (SCHEMATIC 4) TO NADIS-7172 (SCHEMATIC 5) TO NAAF-7160 (SCHEMATIC 3)
TO NADG-7174 (SCHEMATIC 4)
NAAR-7171
A
1
2
3
4
5
B C D E F G H

Other manuals for Onkyo TX-L5

Related product manuals