EasyManua.ls Logo

Onkyo TX-SR404 - Connecting a DVD Player

Onkyo TX-SR404
60 pages
Print Icon
To Next Page IconTo Next Page
To Next Page IconTo Next Page
To Previous Page IconTo Previous Page
To Previous Page IconTo Previous Page
Loading...
24
Connecting Your Components
—Continued
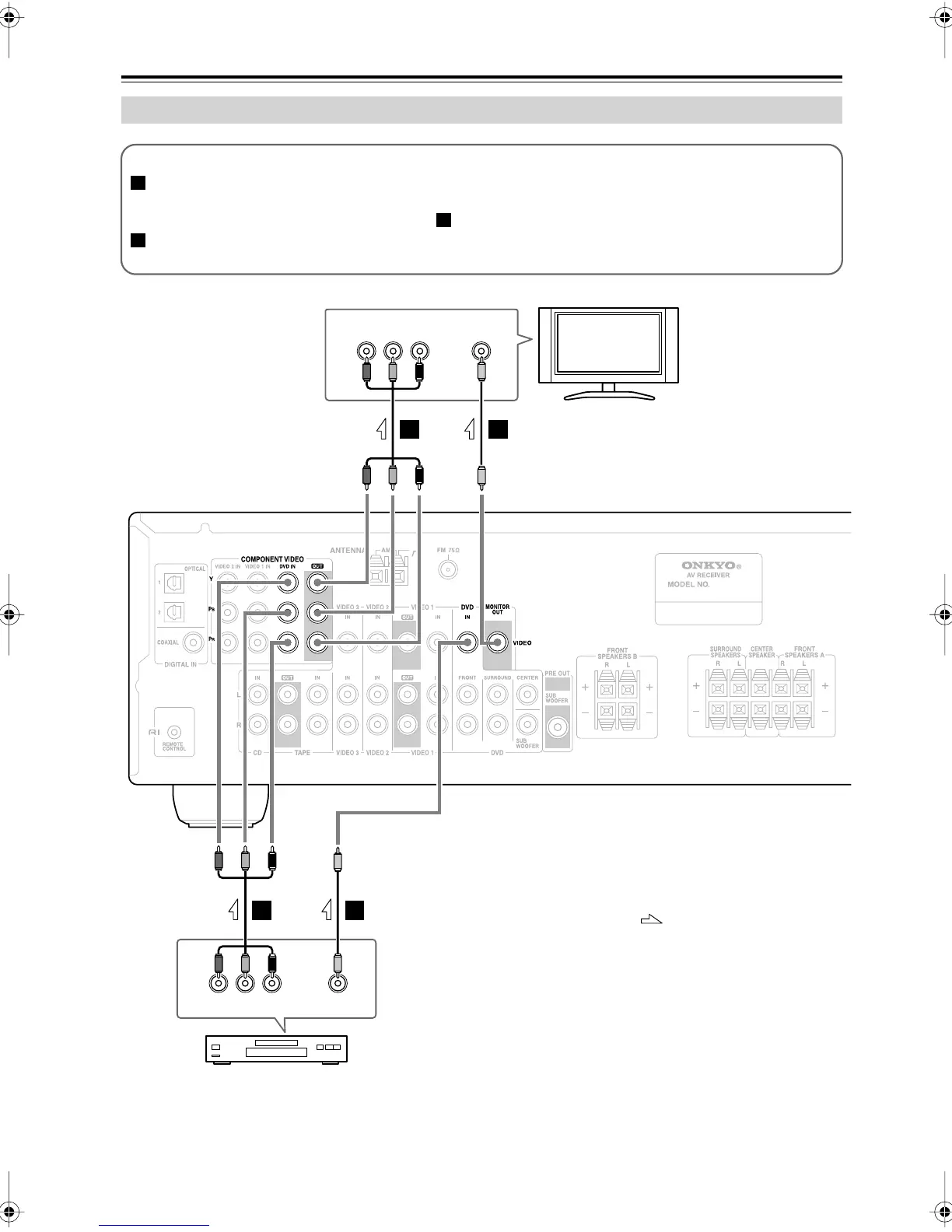
Connecting a DVD Player
YPB
COMPONENT VIDEO OUT
P
R VIDEO
OUT
YPB
COMPONENT VIDEO IN
VIDEO IN
P
R
A
B
B
B
A
B
TV, projector,
etc.
DVD player
AV receiver
Step 1: Video Connection (DVD Player to AV Receiver to TV)
If your TV has component video input jacks, connect your DVD player to the AV receiver’s COMPONENT
VIDEO DVD IN jacks. And connect the AV receiver’s COMPONENT VIDEO OUT jacks to your TV. This will
provide better picture quality than connection .
If your TV doesn’t have component video input jacks, connect your DVD player to the AV receiver’s DVD IN
VIDEO jack. And connect the AV receiver’s MONITOR OUT VIDEO jack to your TV.
A
B
B
: Signal Flow
TX-SR304En.book Page 24 Tuesday, February 7, 2006 4:57 PM

Related product manuals