EasyManua.ls Logo

Onkyo TX-SR404 - Connecting a VCR

Onkyo TX-SR404
60 pages
Print Icon
To Next Page IconTo Next Page
To Next Page IconTo Next Page
To Previous Page IconTo Previous Page
To Previous Page IconTo Previous Page
Loading...
26
Connecting Your Components
—Continued
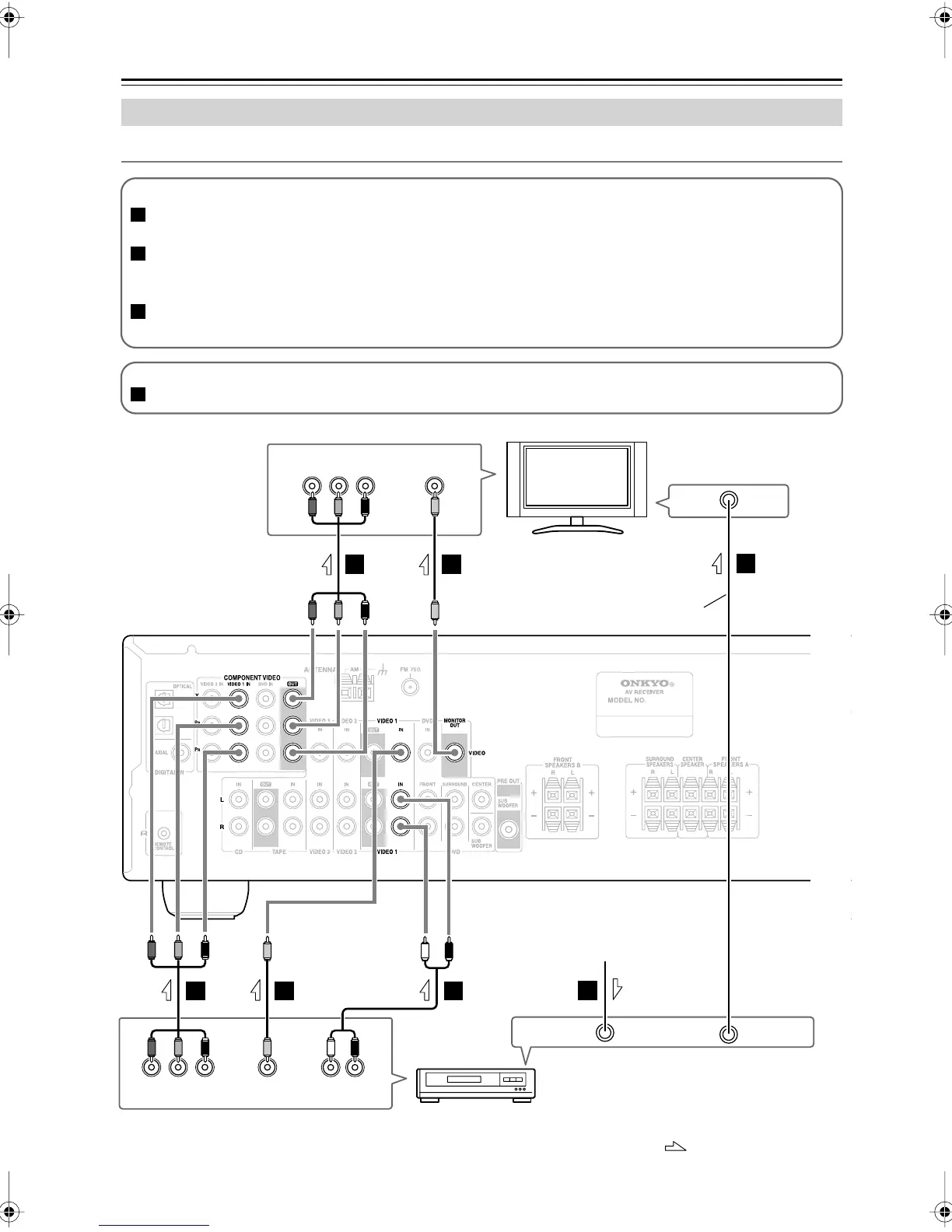
Connecting a VCR for Playback
Connecting a VCR
YPB
COMPONENT VIDEO OUT
P
R VIDEO
OUT
YPB
COMPONENT VIDEO IN
VIDEO IN
P
R
AUDIO
OUT
LR
B
B
A
A
a
C
C
Step 1: Video Connection (VCR to AV Receiver to TV)
Connect your VCR’s video output jack to the AV receiver’s VIDEO 1 IN jack and connect the AV receiver’s
MONITOR OUT jack to your TV’s video input jack.
If your VCR and TV have component video jacks, connect the VCR’s component video output jacks to the AV
receiver’s COMPONENT VIDEO VIDEO 1 IN jacks, and connect the AV receiver’s COMPONENT VIDEO
OUT jacks to your TV’s component video in jacks. This offers better picture quality than composite video.
Connect a TV antenna output jack (e.g., RF OUT) to your VCR’s antenna input, and connect your VCR’s antenna
output jack to your TV’s antenna input jack.
Step 2: Audio Connection
Connect your VCR’s audio output jacks to the AV receiver’s VIDEO 1 IN L/R jacks.
A
B
C
a
VCR, DVD recorder
TV, projector,
etc.
Coaxial feed
Coaxial feed from TV
antenna or set-top box
AV receiver
: Signal Flow
Antenna input
(e.g., RF IN)
Antenna input
(e.g., RF IN)
Antenna output
(e.g., RF OUT)
TX-SR304En.book Page 26 Tuesday, February 7, 2006 4:57 PM

Related product manuals