EasyManua.ls Logo

Onkyo TX-SR501/E - Page 16

Onkyo TX-SR501/E
61 pages
Print Icon
To Next Page IconTo Next Page
To Next Page IconTo Next Page
To Previous Page IconTo Previous Page
To Previous Page IconTo Previous Page
Loading...
TX-SR501/E
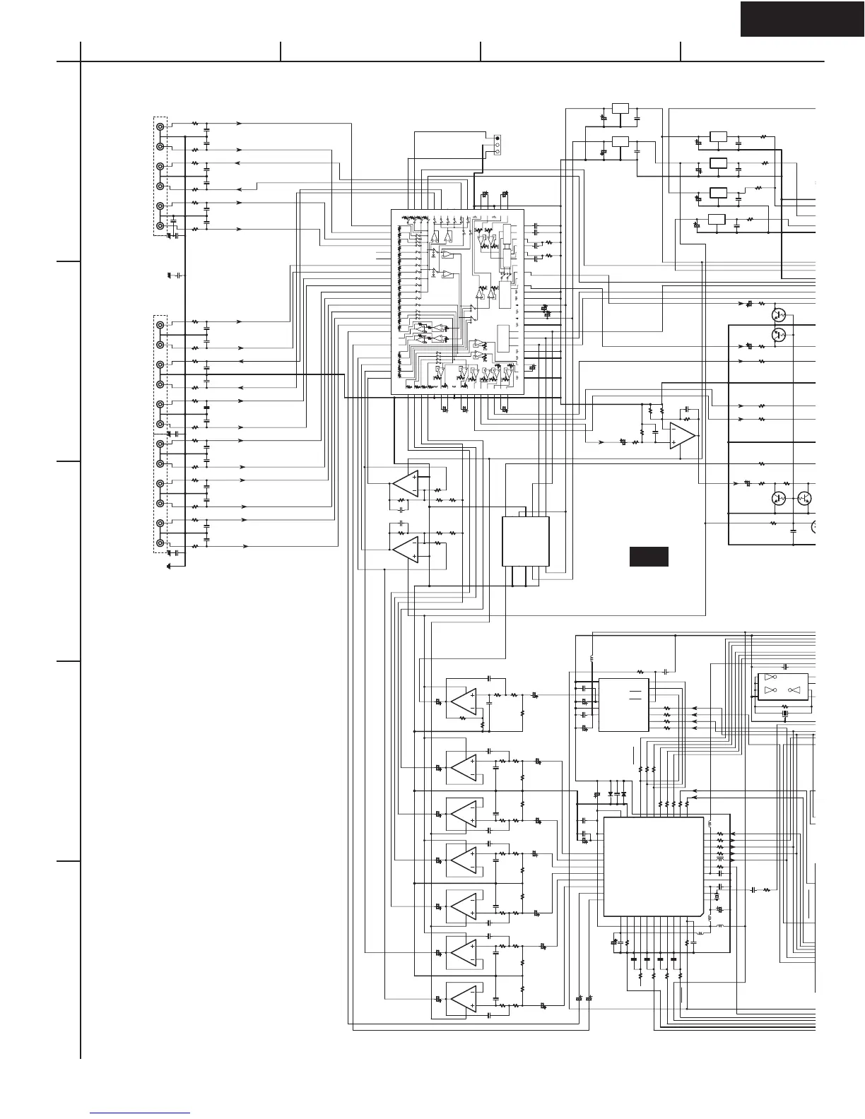
SCHEMATIC DIAGRAM 2 Digital and main microprocessor
sections
U1
Q805
AK4384
AOUTL
11
AOUTR10
BICK 2
CCLK 7
CDTI
8
DZFL
16
DZFR15
LRCK 4
MCLK 1
P/S9
SDTI 3
VCOM12
VDD14
VSS
13
CSN
6
PDN
5
Q323BD3812F
AGND12
AGND24
AGND36
CL 8
DA 9
DGND11
IN1
1
IN23
MUTE10
OUT1
14
OUT2 13
SEL 12
VCC7
VEE
5
L805
BK1608LM182
Q6402
78M12
G
I
O
Q6406
78M05
G
I
O
Q6405
78M12
G
I
O
Q6403
79M12
G
I
O
Q321
78L07
G
I
O
Q322
79L07
G
I
O
P261A
P304
VIDEO-1 OUT
VIDEO-1 IN
VIDEO-2 IN
P305
DVD
MLS/MRS
C/SW
P301
CD
TAPE-1 IN
TAPE-1 OUT
R
1
0
TVDD
DVDD
VCOM
DFZ1
LOUT3
ROUT3
LOUT2
ROUT2
LOUT1
ROUT1
LIN
RIN
PVDD
23:VREFH
AVDD
AVSS
DFZ2
CSN
CCLK
CDTI
CDTO
INT1
INT0
SDTI3
SDTI2
PDN
RX1
I2C
RX2
TST
RX3
SLAVE
RX4
PVSS
R
SDTI1
SDTO
BICK
LRCK
MCKO
TX
DVSS
XTI
XTO
Q801
AK4586
1
2
3
4
5
6
7
8
9
10
11
12
13
14
15
16
17
18
19
20
21
22
23
24
25
26
27
28
29
30
31
32
33
34
35
36
37
38
39
40
41
42
43
44
X701 CSTCV12.2
M
L806
022M
NCH-1471
L804
022M
L801
022M
L802
022M
L803
022M
X801
HC-49/U03C
12.288M
Q707
TC7WU04FU
GND4
1
63
72
5
VCC
8
DA
CL
MUT
VEE
VCC
BAAS
BOOST BASS
TREBLE
47k
47k
47k
47k
47k
47k
47k
47k
47k
47k
47k
47k
47k
47k
47k
47k
47k
47k
47k
47k
47k
47k
47k
47k
47k
47k
47k
47k
Q301
BD3811K1
29
70
32
41
44
49
51
53
54
67
56
58
62
60
61
59
47
46
45
66
69
33
40
43
30
10
77
78
21
22
79
80
23
24
1
2
3
4
5
6
7
8
9
11
12
27
26
25
28
15
14
13
16
48
55
19
20
57
17
18
36
37
38
35
71
72
73
74
75
76
63
64
52
50
65
68
34
39
42
31
NADG-7821
C849
153J
C841
822J
C338
563J
C340
563J
Q313
RN1441
Q312
RN1441
Q307
RN1441
Q308
RN1441
C821
104Z
C360
474K
C816
104Z
D801
D802
C822
220/6.3
C860
10/16
C854
10/16
C855
47/16
C856
10/16
C857
10/16
C858
10/16
C859
10/16
C364
10/16
C363
10/16
C820
10/16
C834
10/16
C835
10/16
C833
10/16
C832
10/16
C863
10/16
C358
47/16
C331
10/16
C353
47/16
C354
47/16
C362
10/16
C349
10/16
C359
10/16
C6412
10/16
C6410
10/16
C6404
10/16
C6406
10/16
C836
10/16
C837
10/16
C809
10/16
C806
220/6.3
C801
47/16
C810
47/16
C348
100/16
C347
100/16
C329
10/16
C330
10/16
C332
10/16
C333
10/16
C334
10/16
Q305
OR MPC4570G2
NJM4565M
3
2
4
1
Q302
OR MPC4570G2
NJM4565M
3
2
4
1
Q802
NJM4565M
5
6
4
7
Q804
NJM4565M
5
6
4
7
Q803
NJM4565M
5
6
4
7
Q305
OR MPC4570
NJM4565M
5
8
6
7
Q302
OR MPC4570
NJM4565M
5
8
6
7
Q802
NJM4565M
3
8
2
1
Q804
NJM4565M
3
8
2
1
Q803
NJM4565M
3
8
2
1
R856
22K
R858
15K
R857
12K
470
R814 220
R813
220
R812
220
R826
10K
R822
47
R823
47
R824
47
R825
47
R855
2.2K
R854
8.2K
R384
220K
R388
100
R376
270
R389
470
R359
470
R360
470
R348
10K
R387
2.2K
R386
2.2K
R347
10K
R6407 3.3
1W
R6403
33
1/2W
R6402
10
1/2W
R331
470
R330
470
R373
470
R374
470
R375
R821
470
R801
47
R368
47K
R367
1K
R369
2.2K
R370
5.6K
R383
10K
R304
330
R300
330
R302
330
R310
330
R314
330
R312
330
R316
330
R318
330
R320
330
R6410
2.2
1/2W
R36110K
R362
10K
R311
330
R301
330
R321
330
R319
330
R317
330
R315
330
R313
330
R303
330
R305
330
R816
330
R832
100K
R833
100K
R840
2.2K
R841
2.2K
R848
2.2K
R849
2.2K
R844
2.2K
R835
100K
R834
100K
R836
100K
R837
100K
R845
2.2K
R852
2.2K
R853
2.2K
R842
2.2K
R843
2.2K
R850
2.2K
R851
2.2K
R809
1K
R810
1K
R811
220
R807
47
R808
47
R817
330
R818
330
R819
330
R820
10K
R803
47
R804
47
R805
47
R806
47
R815
18K
R739 1M
R364
10K
R363
10K
C308
103Z
C323
104Z
C862
681J
C818
102J
C819
104Z
C861
102J
C6405
223Z
C817
150J
C350
221J
C351
330J
C336
332J
C335
332J
C848
152J
C840
821J
C6411
223Z
C6409
223Z
C6403
223Z
C367
104Z
C366
104Z
C9512
223Z
C327
330J
C328
330J
C311 C310
C808
104Z
C302
101J
C301 C300C321
*
C320
*
C319
*
C318
*
C317
*
C316
*
C315
*
C314
*
C313
101J
C312
101J
C303
101J
C305
*
C304
*
C322
104Z
C326
104Z
C325
104Z
C800
330J
C812
330J
C850
152J
C851
152J
C852
152J
C853
152J
C845
821J
C844
821J
C843
821J
C842
821J
C807
104Z
C811
104Z
C805
104Z
C804
104Z
C815
102J
C814
330J
C813
330J
C715
104Z
+7V
CDR
+12VAF
VP
-7V
CDL
TOR -12VAF
TUL
TUR
TOL
+12VVD
V1OL
V1OR
TOL
TOR
GND
V4R
V4L
TUL
TUR
TIR
+22V
-22V
+5VDSP
CDR
TIL
CDL
GND
TIR
TIL
V3IR
V3IL
V2IR
V2IL
OUT_L
V1IR
V1IL
OUT_R
DVDR
DVDL
OUT_L
MRS
MLS
MSW
V2IR
MC
ADCL
SELMUT
SELCK
ADCR SELDA
OUT_R
V2IL
DAC_R
V1OR
OUT_RS
DMIXR
DAC_L
DMIXL
V1OL
V1IR
OUT_LS
OUT_RS
DAC_RS
DAC_LS
DAC_SW
DAC_C
OUT_C
OUT_SW
OUT_C
OUT_SW
V1IL
OUT_C
DVDR
+12VAF
DVDL
DAC_L
+7V
-7V
MSW
MC
DAC_SW
DAC_R
-12VAF
+12VAF
DAC_SB
DSPSCK
DIRCS
DSPDO
CDTO/SCDO[L]
INT1[L]
INT0[L]
DAC
_C
CDA
SRDA
+3.3V
DAC_
SW
GND
L
LRDA
SDTO
BCK
LRCK
DAC_LS
MCK2
DSPRST1[L]
DAC_RS
+5VDSP
DAC_L
DIRPD
GND
RX3
GND
RX2
+5VDSP
RX1
TX
DAC_R
ADCL
ADCR
LOGIC
101K <120V>
471J <Other>
101K <120V>
471J <Other>
101J <120V>
471J <Other>
101J <120V>
471J <Other>
C310~C321:101J <120V>
471J <Other>
A
1
2
3
4
5
BCD
Page 16

Related product manuals