EasyManua.ls Logo

Onkyo TX-SR501/E - Wiring View

Onkyo TX-SR501/E
61 pages
Print Icon
To Next Page IconTo Next Page
To Next Page IconTo Next Page
To Previous Page IconTo Previous Page
To Previous Page IconTo Previous Page
Loading...
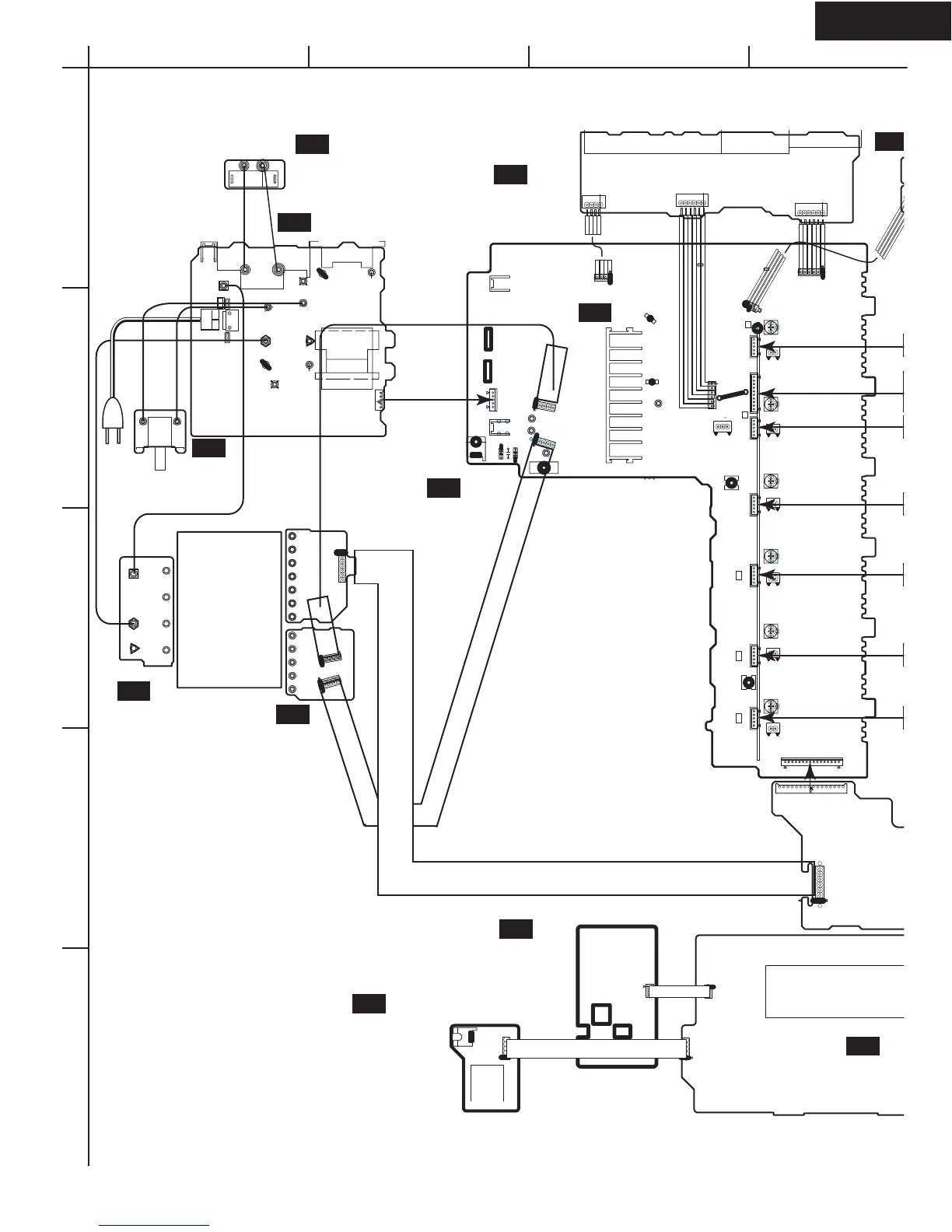
TX-SR501/E
WIRING VIEW
JL6952B
JL6951B
P911A
P912A
P913A
7
3
1
5
JL9501B
P6072
POWER
SWITCH
JL6804A
P6922
P6923
P6301
P995A
P931
JL
695
2
A
JL6
95
1
A
D6706
D6705
C6708
P6907
P6909
JL6805A
P997A
P996A
P6906
P995B
P6910
P6801
JL6803A
P6011A
P6073A
J
L
6402A
COM
TH1
LS
RS
P6072A
SB
ID-
ID+
-B1
ID-ID+
ID-
ID+
ID-ID+
ID-
ID+
ID-
ID+
ID+
P6931
P6083
P6084
P6085
P6082
P6081
P6003
P6004
P6005
P6002
P6001
P6000
R6043
R6044
R6045
R6042
R6041
R6040
P6802
R
L
TH2
P6903
P6080
JL7501A
JL7502A
P7501
JL7502B
NADIS-7403,Display circui
t
NASW-7404,
Standby switch
PC board ass'y
NAETC-7405,
Headphone
terminal PC
board ass'y
NAETC-78
3
circuit PC b
NAETC-7834,
Secondary
PC board ass'y
NAETC-7835,Speaker
terminal PC board ass'y
NAAF-7842,
Power amplifier
PC board ass'y
NASW-7843,Power
switch PC board ass'y
NAPS-7844,
Transformer
terminal
PC board ass'y
U24
NAPS-7845,Primary circuit
PC board ass'y
NAPS-7846,
Secondary
terminal
PC board ass'y
U22
Except 120V
model
U13
U25
U23
T901
POWER
TRANS-
FORMER
NPT-1462
NPT-1465D
U3
U4
U5
U21
U14
U2
8
P917A
P918A
S906
P902
P901A
P909
P908
T902
AC-G
S902
P917
P918
P911
P922
P923
E921
AC-H
P931A
120V
220V
P921A
P921
P922A
P923A
P913
P912
P926
P925
AC-GAC-H
P902A
P926A
P925A
15 16 17 18 19
JL7501B
NCSW-7404
JL7501A
141312111098
JL6805B
JL6803B
JL6804B
NCETC-7835
P6800
P6802
P6801
P6931A
JL9501
U30
NAETC-7851,AC outlet
terminal PC board ass'y
Korean model
only
A
1
2
3
4
5
BCD
Page 24

Related product manuals