EasyManua.ls Logo

Onkyo TX-SR501/E - Page 21

Onkyo TX-SR501/E
61 pages
Print Icon
To Next Page IconTo Next Page
To Next Page IconTo Next Page
To Previous Page IconTo Previous Page
To Previous Page IconTo Previous Page
Loading...
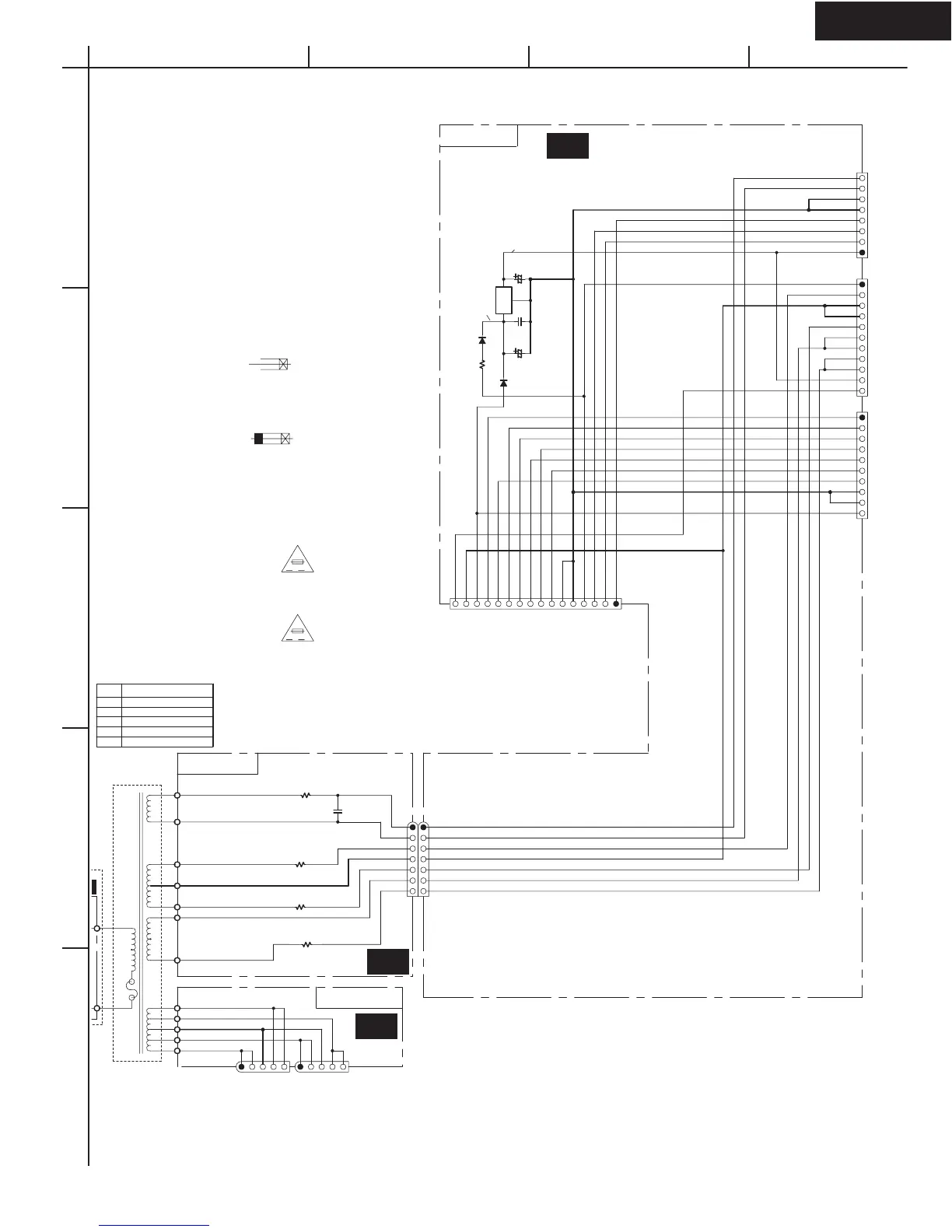
TX-SR501/E
SCHEMATIC DIAGRAM 6
Power supply and Speaker terminal sections
U12
U13
U25
3
P410A
TO NADG-7821
(SCH-2)
P6931A TO NAAF-7842
(SCH-4)
17.8V
5.6V
C6932
103Z
D6932
D6932,6933:
GP104003E OR
RL1N4003
D6933
C9513
223Z
R9501
1
(1/2W)
R9502
0.47
(1/2W)
R9521
3.9 <D>
3.3 <O>
(1/2W)
R9503
0.22
(1/2W)
R6935
120
(2W)
C6931
1000/25
C6933
10/16
8
9
10
11
12
13
14
A
18
17
16
15
19
Q6931
NJM78M56FA
G
I
O
T901
THERMAL FUSE
JL6951B
TO NAAF-7842
(SCH-4)
JL6952B
TO NAAF-7842
(SCH-4)
VA
AGAINST FIRE HAZARD, REPLACE
FOR CONTINUED PROTECTION
AND RATING INDICATED.
ONLY WITH FUSE OF SAME TYPE
CAUTION
ATTENTION
VA
ET CALIBRATION COMME INDIQUE.
D'INCENDIE, REMPLACER UNIQUEMENT
PERMANENTE CONTRE LES RISQUES
AFIN D'ASSURER UNE PROTECTION
PAR UN FUSIBLE DE MEME TYPE
RATING REFER TO THE MARKING ADJACENT TO THE SYMBOL
FOR CONTINUED PROTECTION AGAINST FIRE
HAZARD,REPLACE WITH SAME TYPE FUSE. FOR FUSE
THIS SYMBOL LOCATED NEAR THE FUSE INDICATES
THAT THE FUSE USED IS SLOW OPERATING TYPE
E LENT. POUR UNE PROTECTION PERMANENTE,N'UTILISER
CE SYMBOLE INDIQUE QUE LE FUSIBLE UTLISE EST
INDIQUE LA QU LE PRESENT SYMBOL EST APPOSE.
QUE DES FUSIBLES DE MEME TYPE. CE DARNIER EST
JL9501A
JL9501B
P411ATO NADG-7821
(SCH-2)
P7503B
TO NADIS-7403
(SCH-1)
FLAC1
FLAC2
MPUGND
MPUGND
HPL
AGND
HPR
+5.6V
+24V
S3
S3GND
S3GND
S3
S2
S2
S2
S2
+5.6V
PROTHERM
POWER
SPF
SPCS
SE1H
SPB
VOLH
PRO
MPUGND
+13VS
PROTHERM
MPUGND
MPUGND
S3GND
+13VS
POWER
PRO
SPF
SPCS
SPB
SE1H
VOLH
+24V
AGND
HPR
HPL
3
7
T901
TYPE
D NPT-1462D
P NPT-1462P
G
J NPT-1462J
W
NPT-1462DG
NAPS-7846
NAETC-7834
NAETC-7833
NPT-1462DG
A
1
2
3
4
5
BCD
Page 21

Related product manuals