EasyManua.ls Logo

Onkyo TX-SR574 - Connecting a TV or Projector

Onkyo TX-SR574
76 pages
Print Icon
To Next Page IconTo Next Page
To Next Page IconTo Next Page
To Previous Page IconTo Previous Page
To Previous Page IconTo Previous Page
Loading...
22
Connecting Your Components
—Continued
•With connection , you can listen to and record audio from your TV and listen via speaker set B.
•To enjoy Dolby Digital and DTS, use connection or . (For recording, use and , or and .)
If your TV has no audio outputs, connect an audio output from your VCR or cable or satellite
receiver to the AV receiver and use its tuner to listen to TV programs through the AV receiver (see
pages 25 and 27).
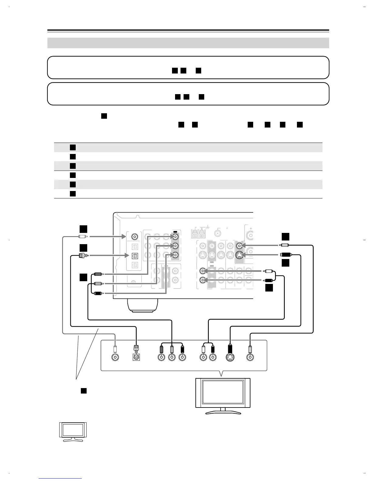
Connecting a TV or Projector
Connection AV receiver Signal flow TV Picture quality
COMPONENT VIDEO OUT
Component video input
Best
MONITOR OUT S
S-Video input Better
MONITOR OUT V
Composite video input
Standard
VIDEO 2 IN L/R
Analog audio L/R output
DIGITAL IN COAXIAL
Digital coaxial output
DIGITAL IN OPTICAL 2
Digital optical output
Step 1: Video Connection
Choose a video connection that matches your TV ( , , or ), and then make the connection.
A B
C
Step 2: Audio Connection
Choose an audio connection that matches your TV ( , , or ), and then make the connection.
a b c
a
b
c
a
b
a c
A
B
C
a
b
c
COA
XIAL
REMOTE
CONTROL
OPTICAL
1
Y
P
B
PR
2
3
DIGITAL IN
L
R
L
R
L
L
R
R
V
S
CD TAPE
ANTENNA
FM
AM
75
COMPONENT
IN 3
IN IN
OUT
OUT
IN IN
OUT
IN IN IN
OUT
IN 2 IN 1
VIDEO
VIDEO 2 VIDEO 1
VIDEO 2 VIDEO 1 DVD
DVD
MONITOR
OUT
SURROUND BACK
SPEAKERS
SUB
WOOFER
FRONT
SURROUND
SURR BACK
CENTER
YCOAXIAL
OUT
PB
COMPONENT VIDEO IN
P
R S VIDEO
IN
AUDIO
OUT
VIDEO
IN
LR
OPTICAL
OUT
b
c
A
B
C
B
a
C
TV, projector,
etc.
Connect one or the other
Connection must be assigned (see page 33)
b
Hint!
TX-SR574En.book Page 22 Wednesday, April 5, 2006 5:14 PM

Table of Contents

Other manuals for Onkyo TX-SR574

Related product manuals