EasyManua.ls Logo

Onkyo TX-SR574 - Connecting a VCR or DVD Recorder for Playback

Onkyo TX-SR574
76 pages
Print Icon
To Next Page IconTo Next Page
To Next Page IconTo Next Page
To Previous Page IconTo Previous Page
To Previous Page IconTo Previous Page
Loading...
25
Connecting Your Components
—Continued
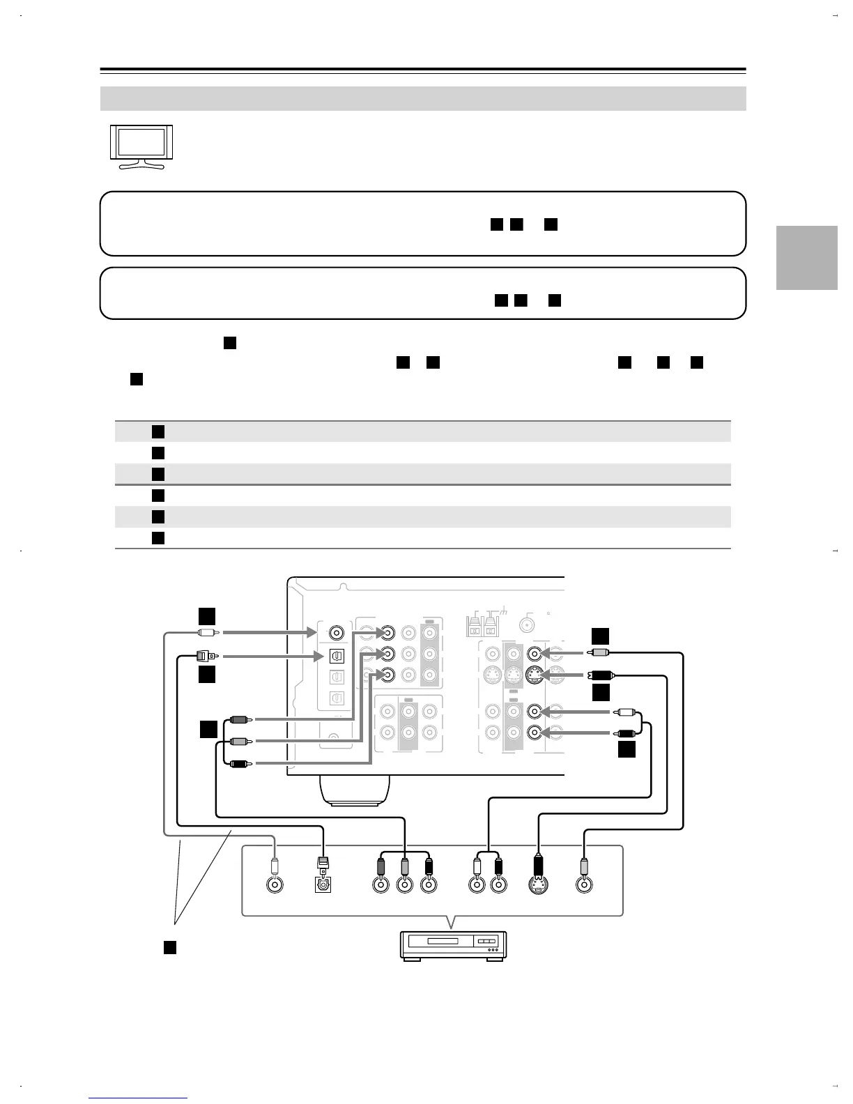
With this hookup, you can use your VCR’s tuner to listen to your favorite TV programs via the AV
receiver, useful if your TV has no audio outputs.
•With connection , you can listen to the VCR or DVD recorder even via speaker set B.
•To enjoy Dolby Digital and DTS, use connection or . (To listen via speaker set B, use and , or and
.)
Connecting a VCR or DVD Recorder for Playback
Connection AV receiver Signal flow VCR or DVD recorder Picture quality
COMPONENT VIDEO IN 2
Component video output
Best
VIDEO 1 IN S
S-Video output Better
VIDEO 1 IN V
Composite video output
Standard
VIDEO 1 IN L/R
Analog audio L/R output
DIGITAL IN COAXIAL
Digital coaxial output
DIGITAL IN OPTICAL 1
Digital optical output
Hint!
Step 1: Video Connection
Choose a video connection that matches your VCR or DVD recorder ( , , or
), and then make the connection.
You must connect the AV receiver to your TV via the same type of connection.
A
B
C
Step 2: Audio Connection
Choose an audio connection that matches your VCR or DVD recorder ( , , or ), and then make the connection.
a
b
c
a
b c a b a
c
A
B
C
a
b
c
COA
XIAL
REMOTE
CONTROL
OPTICAL
1
Y
P
B
PR
2
3
DIGITAL IN
L
R
L
R
L
L
R
R
V
S
CD TAPE
ANTENNA
FM
AM
75
COMPONENT
IN 3
IN IN
OUT
OUT
IN IN
OUT
IN IN IN
OUT
IN 2 IN 1
VIDEO
VIDEO 2 VIDEO 1
VIDEO 2 VIDEO 1 DVD
DVD
MONITOR
OUT
SURROUND BACK
SPEAKERS
SUB
WOOFER
FRONT
SURROUND
SURR BACK
CENTER
YCOAXIAL
OUT
PB
COMPONENT VIDEO OUT
P
R S VIDEO
OUT
AUDIO
OUT
VIDEO
OUT
LR
OPTICAL
OUT
b
c
A
B
C
B
a
C
VCR,
DVD recorder
Connect one or the other
Connection must be assigned (see page 33)
b
TX-SR574En.book Page 25 Wednesday, April 5, 2006 5:14 PM

Table of Contents

Other manuals for Onkyo TX-SR574

Related product manuals