EasyManua.ls Logo

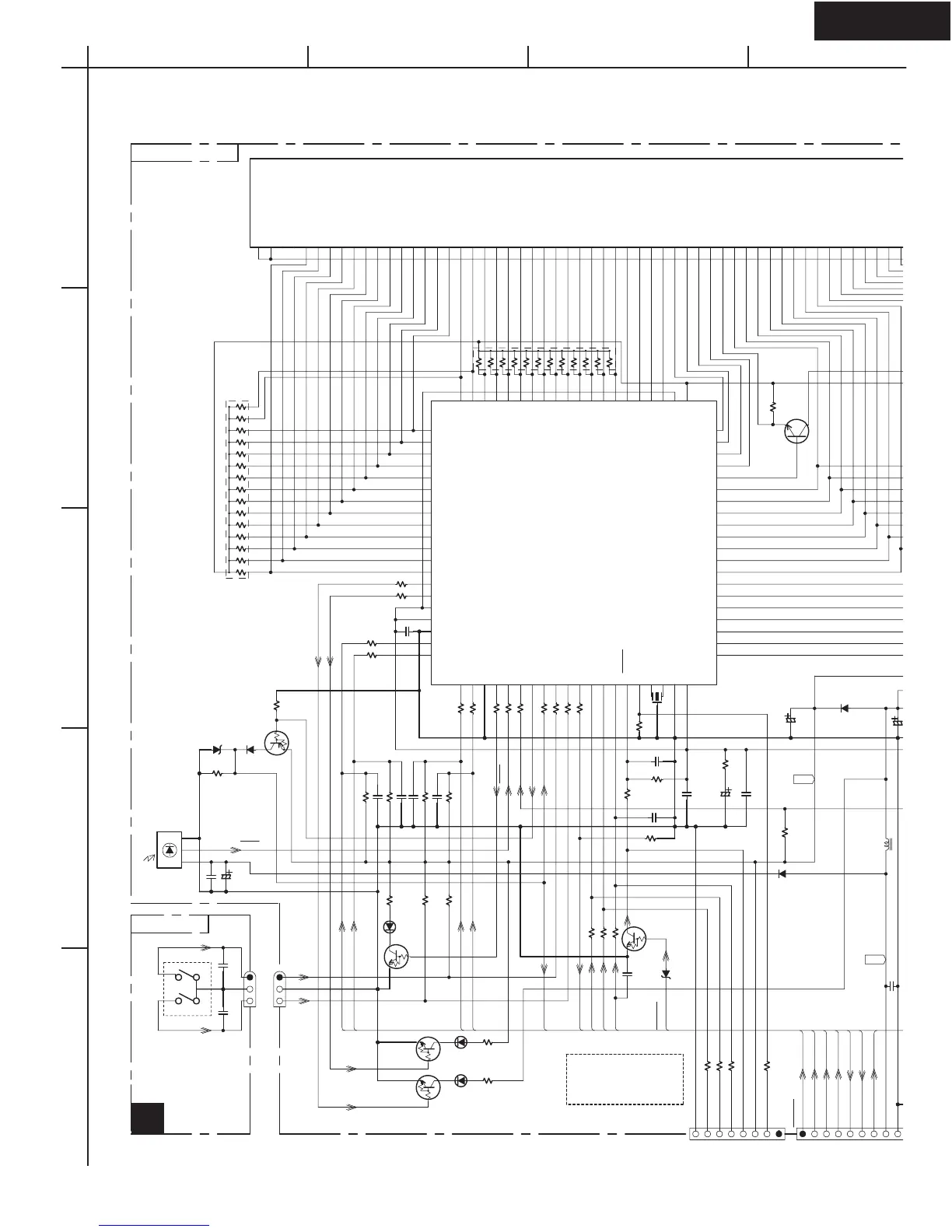
Onkyo TX-SR700/E - Schematic Diagrams; Schematic Diagram 1-1: Display section

Onkyo TX-SR700/E
56 pages
Print Icon
To Next Page IconTo Next Page
To Next Page IconTo Next Page
To Previous Page IconTo Previous Page
To Previous Page IconTo Previous Page
Loading...
TX-SR700/E
SCHEMATIC DIAGRAM 1-1
Display section
5.6V
5V
P7501A
TO NADG-7460
(SCH.-
2
R7592
100K X 12
*
F2
F2
NP
NP
P35
P34
P33
P32
P31
P30
P29
P28
P27
P26
P25
P24
P23
P22
P21
P20
P19
P18
P17
P16
P15
P14
P13
P12
P11
P10
P9
P8
P7
P6
P5
P4
P3
P2
P1
16G
15G
14G
13G
12G
11G
10G
9G
8G
7G
6G
5G
4G
3G
2G
1G
Q7501
HNA-16MM39T
5
6
7
8
9
10
11
12
13
14
15
16
17
18
19
20
21
22
23
24
25
26
27
28
29
30
31
32
33
34
35
36
37
38
39
40
41
42
43
44
45
46
47
48
49
50
51
52
53
54
55
56
57
58
59
JL7501A
JL7501B
P7504
S7501
Q7504
RN2403
OR KRA103S
U7501
SPS4441E1
L7504
022M
Q7502
UPD780233GC
-068-8BT
21:ANI1
21
22:ANI0
22
41:P45/FIP37
41
42:P44/FIP36
42
43:P43/FIP35
43
61:FIP19
61
ANI220
ANI319
AVDD24
AVSS18
FIP0
80
FIP1 79
FIP10 70
FIP11 69
FIP12 68
FIP13 67
FIP14 66
FIP15 65
FIP16 64
FIP17 63
FIP18 62
FIP2 78
FIP20 58
FIP21 57
FIP22 56
FIP23 55
FIP3 77
FIP4 76
FIP5 75
FIP6 74
FIP7 73
FIP8 72
FIP9 71
IC5
P01/INTP116
P02/TI17
P20/SCK314
P21/SO313
P2212
P2311
P24/BUSY10
P25SO19
P26/SI18
P27/SCK17 P30/FIP24 54
P31/FIP25 53
P32/FIP26 52
P33/FIP27 51
P34/FIP28 50
P35/FIP29 49
P36/FIP30 48
P37/FIP31 47
P40/FIP32 46
P41/FIP33 45
P42/FIP34 44
P46/FIP3840
P47/FIP3939
P50/FIP4038
P51/FIP4137
P52/FIP4236
P53/FIP4335
P54/FIP4434
P55/FIP4533
P56/FIP4632
P57/FIP4731
P60/FIP4830
P61/FIP4929
P62/FIP5028
P63/FIP5127
P64/FIP5226
POO/INTP015
VDD025
VDD11
VDD259
VLOAD60
VSS023
VSS12
X13
X2
4
RESET
6
R7581
220
R7524
330
R7590 100*
R7582
100
R7583
180
R7518 10K
Q7505
KRC102S
OR RN1402
Q7581
KRC102S
OR RN1402
Q7582
KRC102S
OR RN1402
Q7583
KRC102S
OR RN1402
X7501
CST5.00MGW
Q7503
2SC2712
OR KTC3875
R7593 100K X 15
*
D7581
STANDBY
D7582
PURE AUDIO
D7583
ZONE2
D7505
UDZ2.7B
OR UDZS2.7B
D7502
UDZ5.1B
OR UDZS5.1B
D7508
1SS352
OR 1SS355
D7506
1SS352
OR 1SS355
D7503
1SS352
OR 1SS355
C7540
220/6.3
C7514 100/6.3
C7524
0.1F
C7517
102K
C7533
104Z
C7507
104Z
C7518
103Z
C7532
471J
C7531
101J
C7513 104Z
C7523
474J
C7516
104Z
C7515
104Z
C7508
102J
C7511
102J
C7510
102J
C7509
102J
R7530
1K
R7529
560
R7528
560
R7527
10K
R7526
10K
R7519
47K
R7539
10K
R7531
10K
R7523
2.7K
R7589 100
*
R7588 100
*
R7587 100
*
R7535 1K
R7536 1K
R7507
4.7K
R7532
10K
R7505
220K
R7506
4.7K
R7525
100
R7517
1K
R7516
10K
R7515
10K
R7514
47K
R7512
1K
R7511
1K
R7510
1K
R7509 4.7K
R7508
4.7K
R7521
2.7K
R7520
2.7K
R7522
2.7K
R7503
10K
PURELED
ZONE2LED
IRIN
HPDET
SYSOUT
SYSIN
STBYLED
IRIN
VAJ
VBJ
VAJ
VAJ
VBJ
VBJ
K3
K2
K1
K0
SBMLDY
SBMDI
SBMDO
SBMCLK
SBMRST
SYSIN
SBMRST
SBMCLK
SBMLDY
+5.6S
SBMDO
SBMDI
SYSIN
HPRLY
GND
GND
NASW-7462
NADIS-7461
Used at the time of
a flash micom.
R7587 R7588 R7589 R7590
R7591 R7592 R7593 P7504
Except D
U3
A
1
2
3
4
5
BCD
Page 23

Related product manuals