EasyManua.ls Logo

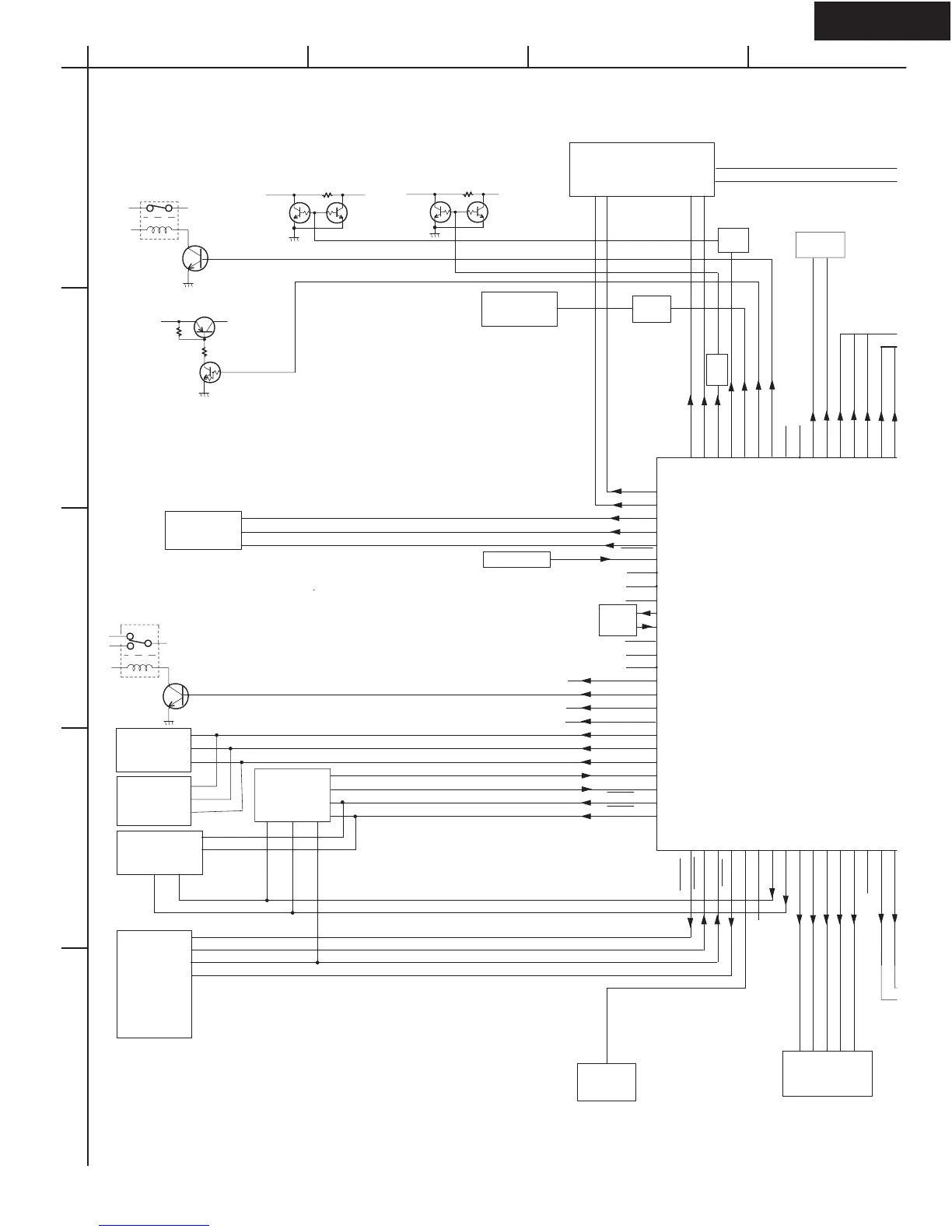
Onkyo TX-SR700/E - Microprocessor Connection Diagrams; Main Microprocessor Connection diagram

Onkyo TX-SR700/E
56 pages
Print Icon
To Next Page IconTo Next Page
To Next Page IconTo Next Page
To Previous Page IconTo Previous Page
To Previous Page IconTo Previous Page
Loading...
TX-SR700/E
MAIN MICROPROCESSOR
Connection diagram
A
1
2
3
4
5
BCD
RL241,RL242
Q241
VIDEO
RELAY
SW
RL901
Q921
POWER
RELAY
SW
Q7001
MPD703033AGC-17
26
27
28
29
30
31
XT1
32
51
52
53
BVDD55
BVSS
56
CLKOUT39
IC/VPP 18
19
20
21
22
23
24
25
10
11
12
13
14
15
16
P37/T15/T05 17
47
48
49
50
54
57
58
59
60
61
62
63
P57/AD1564
65
66
40
41
42
43
44
45
46
REGC
34
VDD38
VSS37
X136
X2
35
XT2
33
PUREPOWER
PLLCLK
PLLSDO
PLLSTB
TMUT
CS5
CS4
CS3
CS2
CS1
SS6
SS5
AMUT
Z2MUT
FSTB
FCL
FDA
MPURST
T12VZ
CNPT
SELMUT
SELCLK
SELSDO
DIRINT1
DIRINT0
DIRCS
DIRPD
DSPCS
A15M
A16M
A17M
A18M
DSPRST
INTREQ
DSPSDI
DSPCLK
DSPSDO
~ROM/RAM
SPF
SPCS
POWER
Q303
TC9274F020
X7001
16MHz
OSC
T12VB
T12VA
Z2LMUT
Q701
DSP IC
CS493292
DD-EX,DTS-ES
DTS,PLII,NEO 6
Q301 SEL.
VOLUME
TONE BD3811
Q302
SOUND
PROCESSOR
BD3812
Q801
DIR IC
AK4586
Q802
DA CONVERTER
AK4382
Q9509
3.3V CONST.
VOLTAGE
Q703
SRAM
BS62LV1023
TUNER PACK
Q321
GATE
Q322
GATE
PREOUT
PREOUT
SURROUND CH.
FRONT/CENTER/SURROUND
BACK/SUBWOOFER CH.
VIDEO
+B
Q9504
Q9505
Q7002 RESET
MUTE
SWITCH
NC
NC
NC
NC
GND
5V
NC
GND
Q2203,4,2257,8
ZONE 2 OUTPUT
MUTING SWITCH
Q2208
GATE
Page 48

Related product manuals