EasyManua.ls Logo

Onkyo TX-SR700/E - Page 49

Onkyo TX-SR700/E
56 pages
Print Icon
To Next Page IconTo Next Page
To Next Page IconTo Next Page
To Previous Page IconTo Previous Page
To Previous Page IconTo Previous Page
Loading...
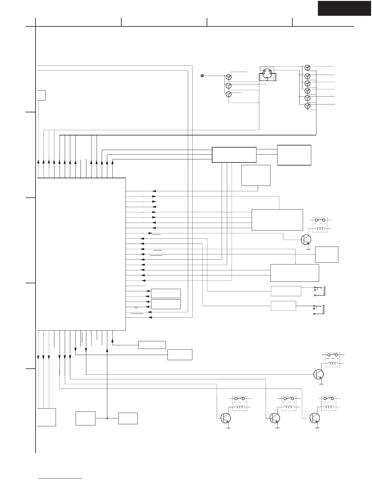
TX-SR700/E
MAIN MICROPROCESSOR
Connection diagram
A
1
2
3
4
5
BCD
RL7701
Q7701
HP RELAY
SW
RL6650
Q6601
FRONT RELAY
SW
RL6651
Q6603
ZONE2 RELAY
SW
RL6653,RL6654
Q6602
CENTER/SB
SR RELAY
SW
RL6901,RL6902
Q6902
POWER AMP
+B SW
Q7001
7
03033AGC-174-8EU
1
2
3
4
5
EVDD
6
76
77
78
79
AVDD71
AVREF73
AVSS72
EVSS 7
86
87
88
89
90
91
92
93
94
95
96
97
98
99
100
8
9
10
11
12
13
14
1561
62
63
P57/AD1564
65
66
67
68
P64/A2069
70
74
75
80
81
P80/ANI8 82
83
84
85
MODEL
RDS_EN
PAL_EN
AREA1
AREA2
CS3
CS2
CS1
SS6
SS5
SS4
SS3
SS2
SS1
OSDCS
OSDCK
OSDDA
PROTECT
SUBRST
232TXD
232RXD
SUBCLK
SUBSDO
SUBSDI
SUBRDY
SEC1H
IRZ2
REMIN
RDSSCK
POFF
VSYNC1
SYNCDET
RDSSIG
RDSDA
SDET
STEREO
SD
A17M
A18M
VPPEN
HPMUT
SPF
SPCS
SPZ2/SPB
VOLH
THERMO.
DET.
OUTPUT
VOLTAGE
DET.
OVER
VOLTAGE
CURRENT
DETECTION
POWER
FAILURE
DET.
Q7502 SUB
MICROPROCESSOR
UPD780233GC-068-8BT
RDS
DECODER
(European Model only)
RI
INTERFACE
IR
DEMODULATOR
V
1023
C
H
5V
GND
+5V
+5V
+5V
GND
NC
NC
INITIALIZING
INITIALIZING
INITIALIZING
Y
C
MONITOR
Q2043
Q254
Q2041
Q253
Q252
Q251
R2054
SS1
SS2
SS3
SS4
SS5
SS6
P201
MONITOR
Q2051
Q202
Q201
CS1
CS2
CS3
Q7003,Q7004
BUFFER
2210
ON SCREEN
DEMODULATOR
LC74763
VIDEO
SELECTOR
SWITCH
BA7625
Page 49

Related product manuals